EasyManua.ls Logo

Singer S18 - Page 57

Singer S18
75 pages
Print Icon
To Next Page IconTo Next Page
To Next Page IconTo Next Page
To Previous Page IconTo Previous Page
To Previous Page IconTo Previous Page
Loading...
57
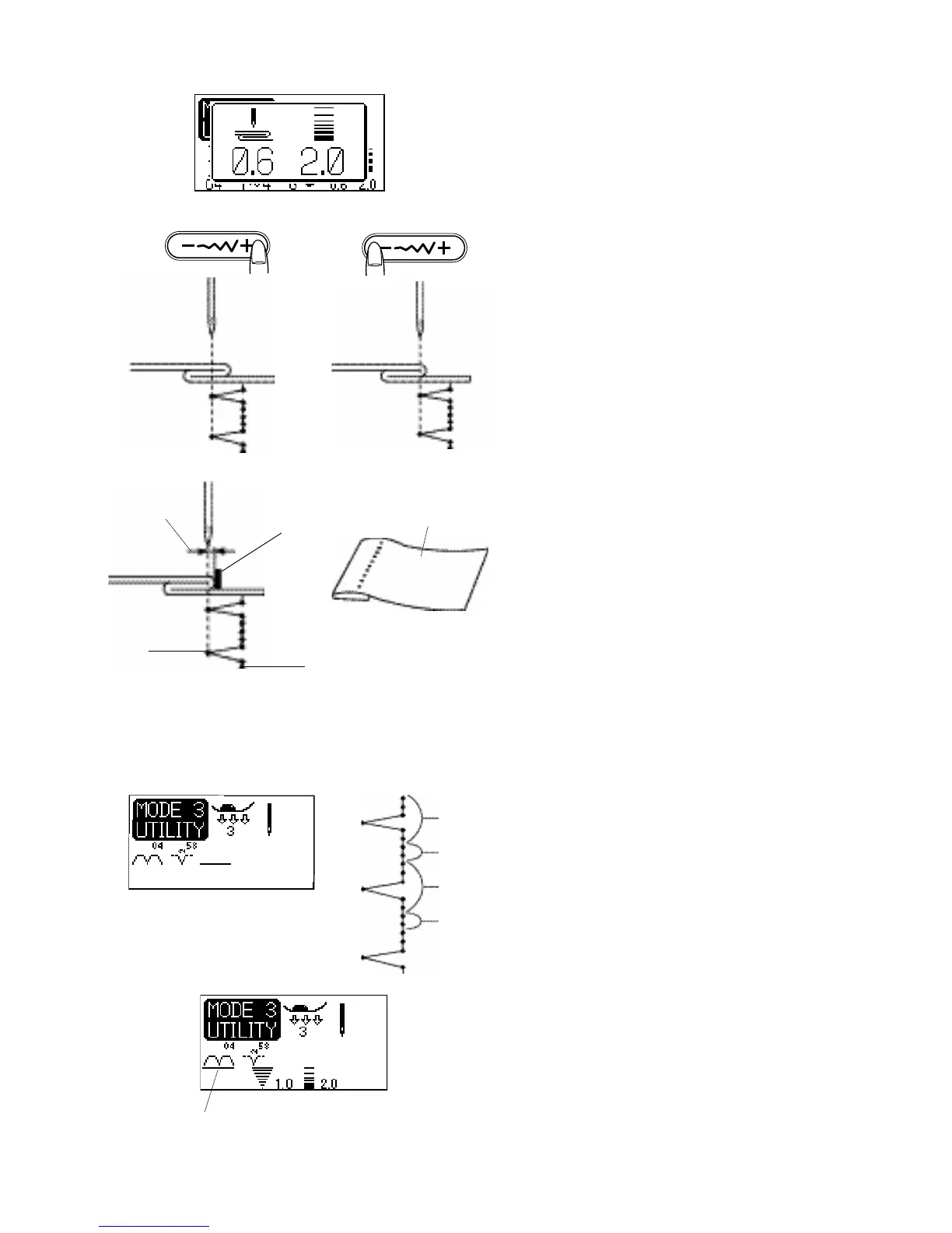
Changing where the needle stitches
Very fine adjustments are available to drop the needle
barely into the fold of the fabric. The closer the stitch is to
the edge of the fold the less the thread will show on the
outside of the hem.
How to move needle
Press the stitch width adjusting button.
The LCD screen shows the left needle position from the
guide in millimeters.
Press on “–” to move the needle to the right.
Press on “+” to move the needle to the left.
1 Left needle drop position
2 Right needle drop position
3 Guide on foot
4 Distance between the left needle position
and the guide
Sew guiding the fold along the guide.
When fabric is turned to the right side the stitches should
be very minimal in size. The bite into the fold of dense
fabrics when hemming, will show the least on the right
side.
5 Right side of the fabric
Programming Tip
How to increase the number of straight stitches in the
blind hem
To program:
Select stitch 04 and press memory.
Select stitch 58 and press memory.
The machine now will sew 2 more straight stitches in
between the blind hem stitch pattern.
Program stitch pattern 59 and you will have 4 straight
stitches in between the blind hem stitch pattern.
1 Stitch pattern 04
2 Stitch pattern 58
NOTE
To alter the needle drop position of the programmed stitch
pattern combination, shift the cursor under the stitch
pattern 04. Press the stitch width adjusting button.
It is not necessary to adjust the needle drop position of the
stitch pattern 58 or 59 they will change automatically.
4 Cursor
1
2
3
4
1
2
1
2
4
5

Table of Contents

Other manuals for Singer S18

Related product manuals