EasyManua.ls Logo

Sony DCR-TRV30E - Page 247

Sony DCR-TRV30E
252 pages
Print Icon
To Next Page IconTo Next Page
To Next Page IconTo Next Page
To Previous Page IconTo Previous Page
To Previous Page IconTo Previous Page
Loading...
247
Quick Reference Compleet overzicht
Identifying the parts and controls
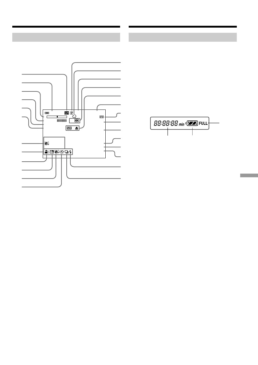
Operation indicators
120min STBY 0:12:34
–+
12min
ST I LL ZERO SET
16 : 9WIDE MEMORY
NEG. ART END
SEARCH
AUTO
50 AWB A
/
V
c
DV
F1.8 16BIT
100-0001
6
5
4
3
2
1
9
0
qa
qs
wa
w;
ql
qk
qj
qg
qh
qf
qd
wd
ws
wg
wf
wh
7
8
S
wj
B
wk
LCD screen and Viewfinder/
LCD scherm en beeldzoeker
Display window/
Uitleesvenster
1 Cassette memory indicator (p. 32, 221)
2 Remaining battery time indicator
(p. 32)
3 Zoom indicator (p. 31)/Exposure indicator
(p. 68)/Data file name indicator (p. 172)
4 Digital effect indicator (p. 63)/MEMORY
MIX indicator (p. 172)/FADER indicator (p.
59)
5 16:9WIDE indicator (p. 56)
6 Picture effect indicator (p. 61)
7 Data code indicator (p. 40)
8 Volume indicator (p. 39)/Date indicator (p.
32)/Time indicator (p. 32)
9 PROGRAM AE indicator (p. 66)
0 Backlight indicator (p. 33)
qa SteadyShot off indicator (p. 130)
qs Manual focus/Infinity indicator (p. 69)
qd Recording mode indicator (p. 32)
qf Self-timer indicator (p. 36)
qg STBY/REC indicator (p. 26)/Video control
mode indicator (p. 42)/Image size indicator
(p. 149)/Image quality mode indicator (p.
148)
Bedieningsaanduidingen
1 Cassettegeheugen-indicator (blz. 32, 221)
2 Resterende batterijspanningsindicator
(blz. 32)
3 Zoomindicator (blz. 31)/Belichtingsindicator
(blz. 68)/Bestandsnaam-aanduiding (blz.
172)
4 Digitale beeldeffect-indicator (blz. 63)/
Dubbelbeeld-indicator (MEMORY MIX)
(blz. 172)/In/uit-fade indicator (FADER)
(blz. 59)
5 Breedbeeld-indicator (16:9WIDE) (blz. 56)
6 Beeld/kleureffect-indicator (blz. 61)
7 Opnamegegevens-indicator (blz. 40)
8 Geluidssterkte-indicator (blz. 39)/Datum-
indicator (blz. 32)/Tijd-indicator (blz. 32)
9 Belichtingsprogramma-indicator
(PROGRAM AE) (blz. 66)
0 Tegenlicht-indicator (blz. 33)
qa Beeldstabilisatie-uitgeschakeld indicator
(blz. 137)
qs Indicator voor handmatige/oneindige
scherpstelling (blz. 69)
qd Opnamesnelheid-indicator (blz. 32)
qf Zelfontspanner-indicator (blz. 36)
qg Opname/pauzestand-aanduiding (REC/
STBY) (blz. 26)/Afspeelfunctie-indicator
(blz. 42)/Beeldformaat-indicator (blz. 149)/
Beeldkwaliteit-indicator (blz. 148)
Plaats en functie van de
bedieningsorganen

Table of Contents

Other manuals for Sony DCR-TRV30E

Related product manuals