EasyManua.ls Logo

Sony GN3UN - SCART out no Sound

Sony GN3UN
163 pages
Print Icon
To Next Page IconTo Next Page
To Next Page IconTo Next Page
To Previous Page IconTo Previous Page
To Previous Page IconTo Previous Page
Loading...
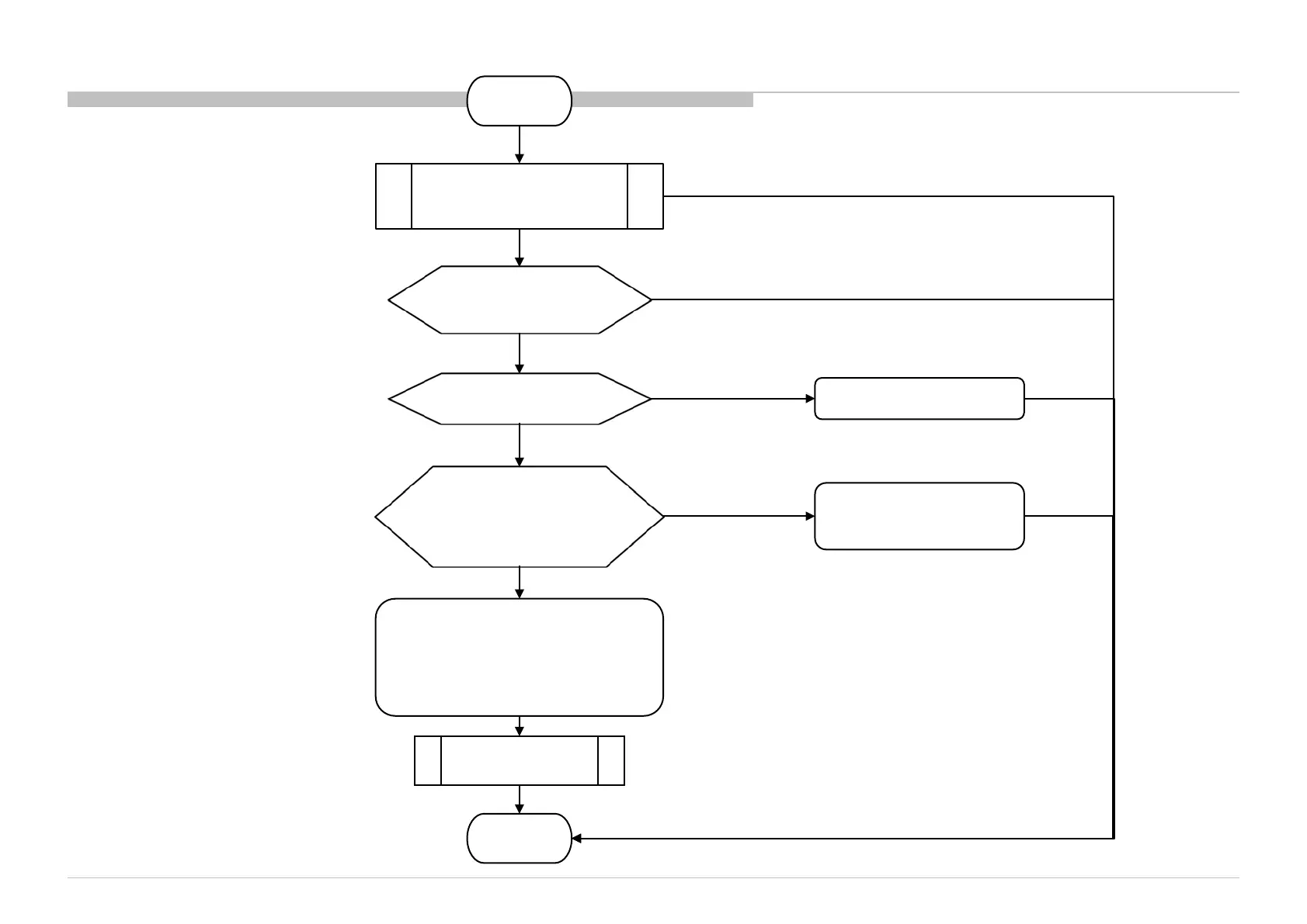
3h.2 Troubleshooting Detail Audio Problem
3h.2.8.2 SCART Out No Sound
(EU model)
Check correct
Source mode is selected
START
DONE
Change B-
board
Main IC (IC5000) or
Scart Amp (IC3602) or
Scart Connector (CN3100)
problem
Use another Scart cable Scart cable problem
Sound
Sound
Check Input Source
& use another input source
(Preferable ATV source)
Input Source
problem
Sound
No Sound
No Sound
No Sound & Scart cable OK
No Sound & Input Source OK
Sound
No Sound
Do a Factory Setting &
complete the RF tuning
121

Table of Contents

Related product manuals