EasyManua.ls Logo

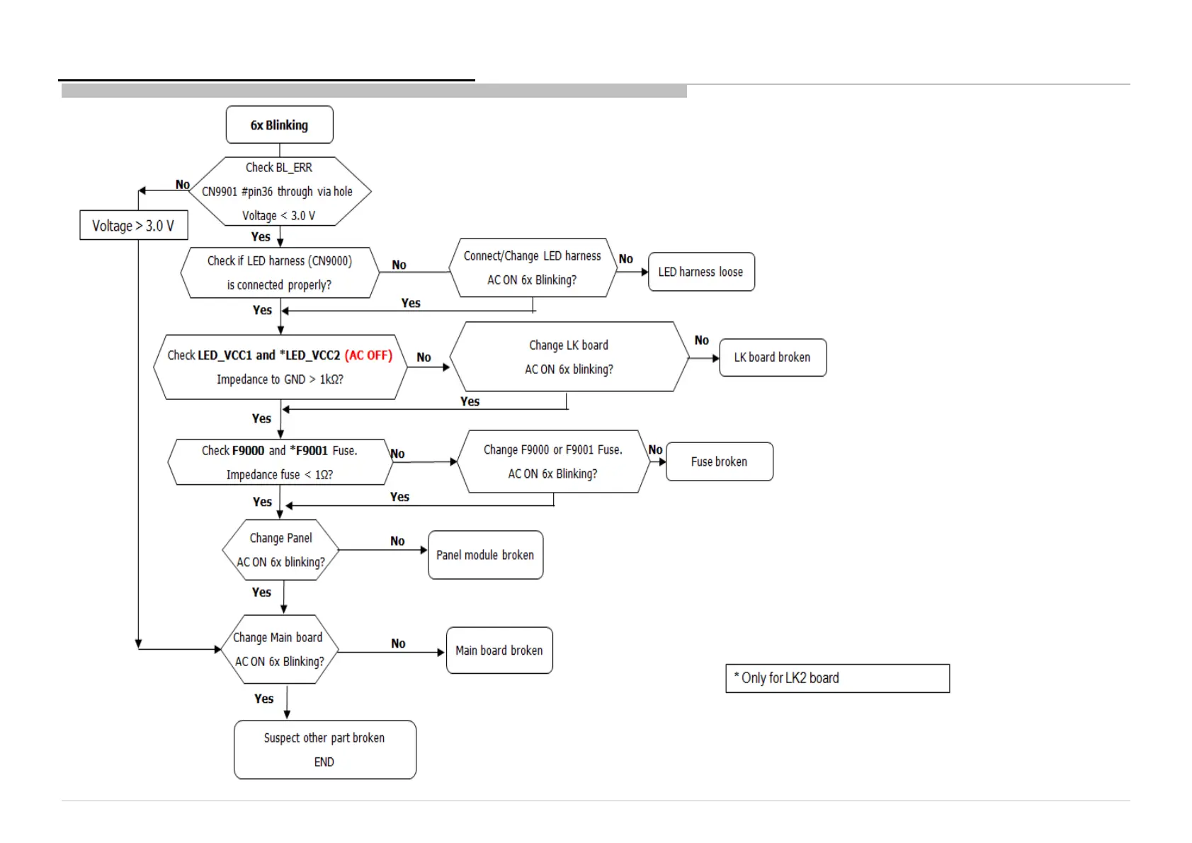
Sony GN3UN - Backlight Error Troubleshooting (6 x Blinking)

Sony GN3UN
163 pages
Print Icon
To Next Page IconTo Next Page
To Next Page IconTo Next Page
To Previous Page IconTo Previous Page
To Previous Page IconTo Previous Page
Loading...
3e.1 : 6x Blinking Backlight Error
LK1 & LK2 Board (Troubleshooting Guide)
33

Table of Contents

Related product manuals