EasyManua.ls Logo

Sony GN3UN - Page 79

Sony GN3UN
163 pages
Print Icon
To Next Page IconTo Next Page
To Next Page IconTo Next Page
To Previous Page IconTo Previous Page
To Previous Page IconTo Previous Page
Loading...
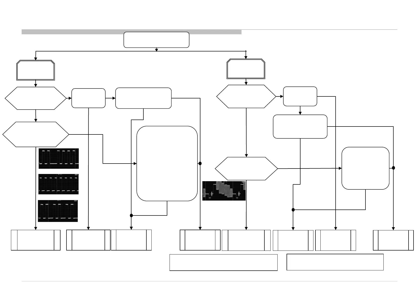
3f.9.3 Video Analog Signal Path No Picture General Checking - WW Destination (AEP/UK Only)
3f.9 Video Analog Signal Path
No Picture AEP/UK
SCART CVBS
No Picture
Check wave between
C3111 (Ref4)
and IC5000
Detailed check all
parts at CN3100 along
signal path at Pin No:
20 : [VD3107/R3107
/C3106/R3127]
Check RGB_SWITCH
IC5000 N25
[SOY1] at R3112
*Check CN3100
Connection
MT5581 [IC5000]
Problem
SCART RGB
No Picture
Check wave at
C3107(Ref1) /C3109(Ref2)
C3110(Ref3) & IC5000
** Detailed check all parts at
CN3100 along signal path
at Pin No:
7 : [VD3102/R3109/C3102/
R3123]
11 : [VD3103/R3110/C3103/
R3124]
15 : [VD3104/R3111/C3104/
R3125]
NG
(Vpp: 0V)
Check RGB_SWITCH
IC5000 N25
[SOY1] at R3112
*Check CN3100
Connection
NG
[LOW : 0V]
MT5581 [IC5000]
Problem
**Detailed check all parts
at RGB_SWITCH signal
Path [VD3105/R3105]
CN3100
Connectivity
Problem
Parts Broken
CN3100
Connector
Problem
OK
NG
CN3100
Connectivity
Problem
NG
OK
NG
NG
** Detailed check all parts
at RGB_SWITCH signal
Path [VD3105/R3105]
Parts Broken
CN3100
Connector
Problem
OK
OK
OK
NG
NG
OK
** OK Condition : No part short-circuited
NG Condition : Part short-circuited
NG
(Vpp: 0V)
OK
(Vpp: 1V)
* OK Condition : No solder splash can be seen
NG Condition : Solder splash can be seen
OK [HIGH: 3V RGB]
Ref4
Ref1
Ref2
Ref3
NG
[LOW : 0V]
OK
[HIGH: 0.4V]
OK
79

Table of Contents

Related product manuals