EasyManua.ls Logo

Sony HBD-DZ950 - Page 38

Sony HBD-DZ950
48 pages
Print Icon
To Next Page IconTo Next Page
To Next Page IconTo Next Page
To Previous Page IconTo Previous Page
To Previous Page IconTo Previous Page
Loading...
DAV-DZ350/DZ650/DZ950
38
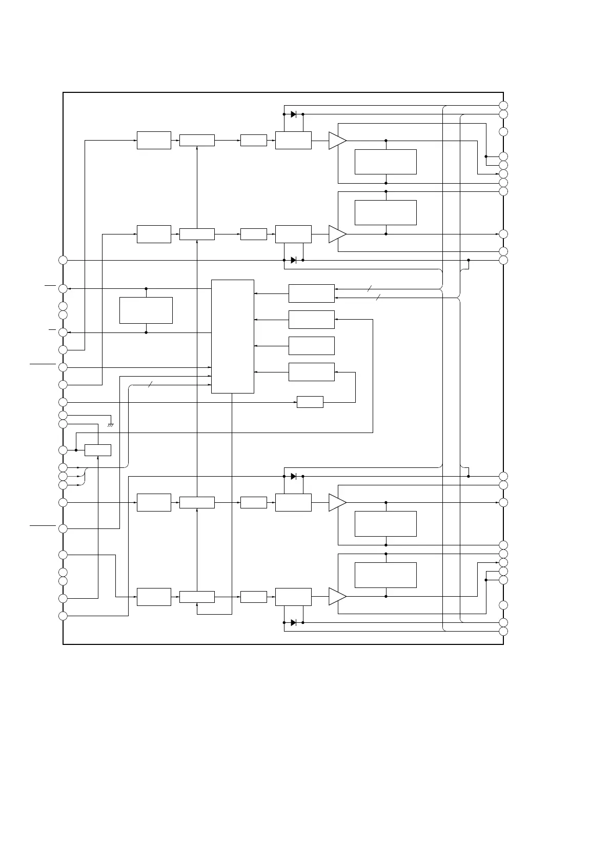
IC501 – 503 TAS5352A
23
25
34
35
GVDD_D
24
BST_D
NC
26
PVDD_D
27
PVDD_D
28
OUT_D
29
GND_D
30
GND_C
31
OUT_C
32
PVDD_C
33
BST_C
BST_B
PVDD_B
36
OUT_B
37
GND_B
19
20
7
6
5
4
3
2
1
NC
NC
21
VDD
22
GVDD_C
RESET_AB
8
PWM_B
9
OC_ADJ
10
GND
11
AGND
12
VREG
13
M3
14
M2
15
M1
16
PWM_C
18
PWM_D
17
RESET_CD
PWM_A
SD
NC
NC
OTW
GVDD_B
PWM
RECEIVER
GATE
DRIVE
PROTECTION
AND
I/O LOGIC
CONTROL TIMING
I SENSE
PWM
RECEIVER
GATE
DRIVE
CONTROL TIMING
PWM
RECEIVER
GATE
DRIVE
CONTROL TIMING
PWM
RECEIVER
GATE
DRIVE
CONTROL TIMING
INTERNAL PULL UP
RESISTORS
TO VREG
VREG
3
UNDER-VOLTAGE
PROTECTION
POWER ON
RESET
TEMPERATURE
SENSE
OVERLOAD
PROTECTION
BTL/PBTL
CONFIGURATION
PULL DOWN RESISTOR
BTL/PBTL
CONFIGURATION
PULL DOWN RESISTOR
BTL/PBTL
CONFIGURATION
PULL DOWN RESISTOR
38
39
GND_A
OUT_A
40
PVDD_A
41
PVDD_A
42
NC
43
BST_A
44
GVDD_A
BTL/PBTL
CONFIGURATION
PULL DOWN RESISTOR
4
4

Related product manuals