EasyManua.ls Logo

Sony HCD-EX5 - Page 26

Sony HCD-EX5
62 pages
Print Icon
To Next Page IconTo Next Page
To Next Page IconTo Next Page
To Previous Page IconTo Previous Page
To Previous Page IconTo Previous Page
Loading...
2626
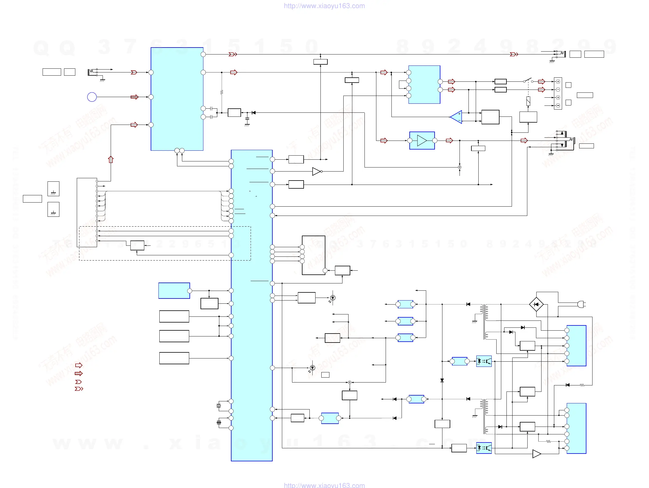
HCD-EX5
– MAIN Section –
: FM
: PC/MD/TAPE(PB)
: PC/MD/TAPE(REC)
• Signal Path
• R-CH is omitted due to same as L-CH.
: CD
TUNER PACK
INB1
CD-L
4
IND1
6
IC121
PRE AMP
INEX1
OUT1
L OUT
R OUT
ST DOUT
ST DIN
ST CLK
ST CE
TUNED
STEREO
ST MUTE
R-CH
IC701 (2/2)
MASTER CONTROLLER
LCD601
LIQUID CRYSTAL
DISPLAY
27
HP-MUTE
24
HP IN
26
SPK-RELAY
AC_CUT
RESET
34
INC1
5
CLOCK
DATA
22 21
LPF
LPF
MUTING
SWITCH
Q124
RESET
SWITCH
Q791
GEQ-CLK
GEQ-DATA
29
30
PLL-DI(ST UCOM)
PLL-DO(UCOM ST)
PLL-CLK
PLL-CE
TUNED
STEREO
ST-MUTING
44
45
43
46
49
48
47
J501
PHONES
IC101
DIGITAL POWER AMP
IC501
HEADPHONE AMP
10
24
26
18
IN1 L-IN
FAULT
11
MUTE
17
3
SLEEP
OUTM1
(-)L-
OUTP1
(+)L+
91
SYS+5V
CD+5V
+13.5V
(IC101)
IC501
(HP AMP)
SYS+5V
ECO
+5V
REG
IC911
3 1
R-CH
J101
J111
4 5
IC791
Q792,793
RESET
A
+7V
REG
IC921
3 1CD+7V
ST+10V
IC121
A+10V
Q121
D501
17
7
BB B1
16
18
BB A1
DBFB
SWITCH
+10V
REG
IC931
3
1
+5.5V
REG
IC951
3 1BACKUP+5V
ERROR
AMP
IC941
1
2
28
DIG-AMP-SLEEP
35
36
39
38
1
57
56
2
4
6
7
2
5
X701
32.768kHz
X702
20MHz
XT1
XT2
X1
X2
DISP-DATA
DISP-CLK
DISP-CS
DISP-RS
SDA
SCL
CS
RS
VDD
77
FUNCTION
KEY
KEY1
78
FUNCTION
KEY
S601,602,615,616
KEY2
79
FUNCTION
KEY
KEY3
3
D
1
OCP/INH
4
VCC
2
GND
5
FB/OCP
8
D
7
D
1
S
3
VIN
2
GND
4
FB/OCP
94
1
IC631
REMOTE
CONTROL
RECEIVER
SIRCS
93
(WAKE UP)RM_INIT
SIRCS
DETECT
90
(WAKE UP)KEY_INIT
64
POWER SAVE
D703
DIM
CONTROL
RELAY
DRIVE
DC
DETECT
Q672,674
31
DIM0
66
STANDBY LED
32
DIM1
ANTENNA
AM
ı
FM75
ı
`/1
Q111
MUTING
Q122
MUTING
Q501
MUTING
PC/MD/TAPE
PC/MD/TAPE
IN
OUT
R-CH
R-CH
33
LINE-MUTING
MUTING
SWITCH
Q123
DELAY
SWITCH
R-CH
R-CH
R-CH
R-CH
R-CH
Q691,692
B+
SWITCH
B+
SWITCH
B+
SWITCH
B+
SWITCH
AC IN
S621,622
S603,611-614
CD
SECTION
RDS DATA
RDS INT
RDS +5V
RDS-DATA
50
RDS-CLK
96
AM
51
Q401,402
AEP, UK
+5V
REG
+10V
Q591
RIPPLE
FILTER
VOLTAGE
DETECT
D681 - 684
(BACK LIGHT)
D621
(STANDBY)
L
R
CN801
SPEAKER
1
Q841,842
Q843
RY891
3
2
1
IC102
DC CANCEL
Q801
D10
T1
D901
D902
Q952,953
Q951
T51
D951
D53
R51
BOOT
RESISTOR
D792
D791
PC1
PC51
Q1
IC1
MAIN CONVERTER
IC51
STANDBY
CONVERTER
Q52
Q53
Q51
w
w
w
.
x
i
a
o
y
u
1
6
3
.
c
o
m
Q
Q
3
7
6
3
1
5
1
5
0
9
9
2
8
9
4
2
9
8
T
E
L
1
3
9
4
2
2
9
6
5
1
3
9
9
2
8
9
4
2
9
8
0
5
1
5
1
3
6
7
3
Q
Q
TEL 13942296513 QQ 376315150 892498299
TEL 13942296513 QQ 376315150 892498299
http://www.xiaoyu163.com
http://www.xiaoyu163.com

Related product manuals