EasyManua.ls Logo

Sony SLV-D360P - Page 83

Sony SLV-D360P
123 pages
Print Icon
To Next Page IconTo Next Page
To Next Page IconTo Next Page
To Previous Page IconTo Previous Page
To Previous Page IconTo Previous Page
Loading...
5-145-13
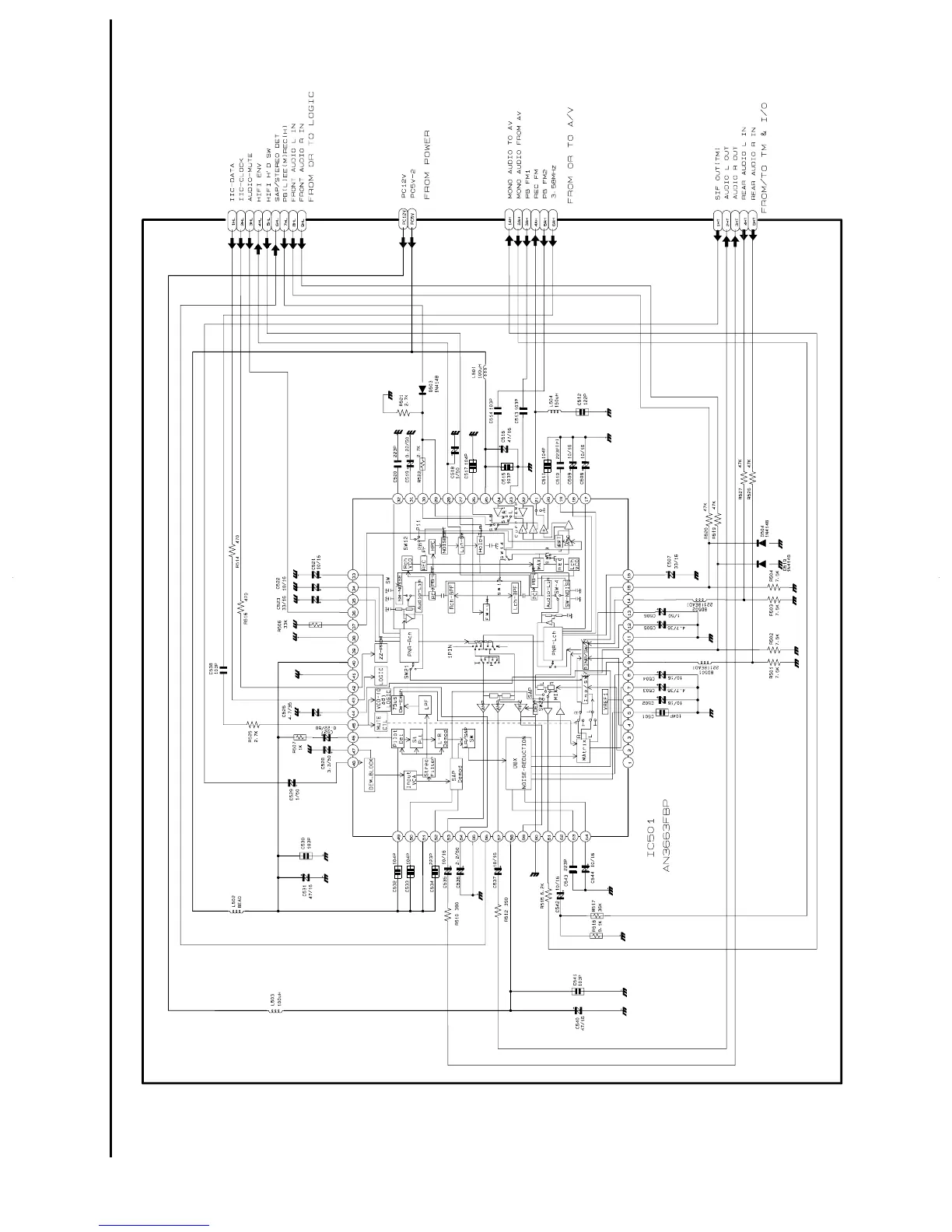
5-5 Hi-Fi/MTS

Table of Contents

Related product manuals