EasyManua.ls Logo

Sony SLV-SE710 - Video Block Diagram

Sony SLV-SE710
86 pages
Print Icon
To Next Page IconTo Next Page
To Next Page IconTo Next Page
To Previous Page IconTo Previous Page
To Previous Page IconTo Previous Page
Loading...
SLV-SE610/SE710/SE810/SX710/SX717/SX810/X9
3-3 3-4
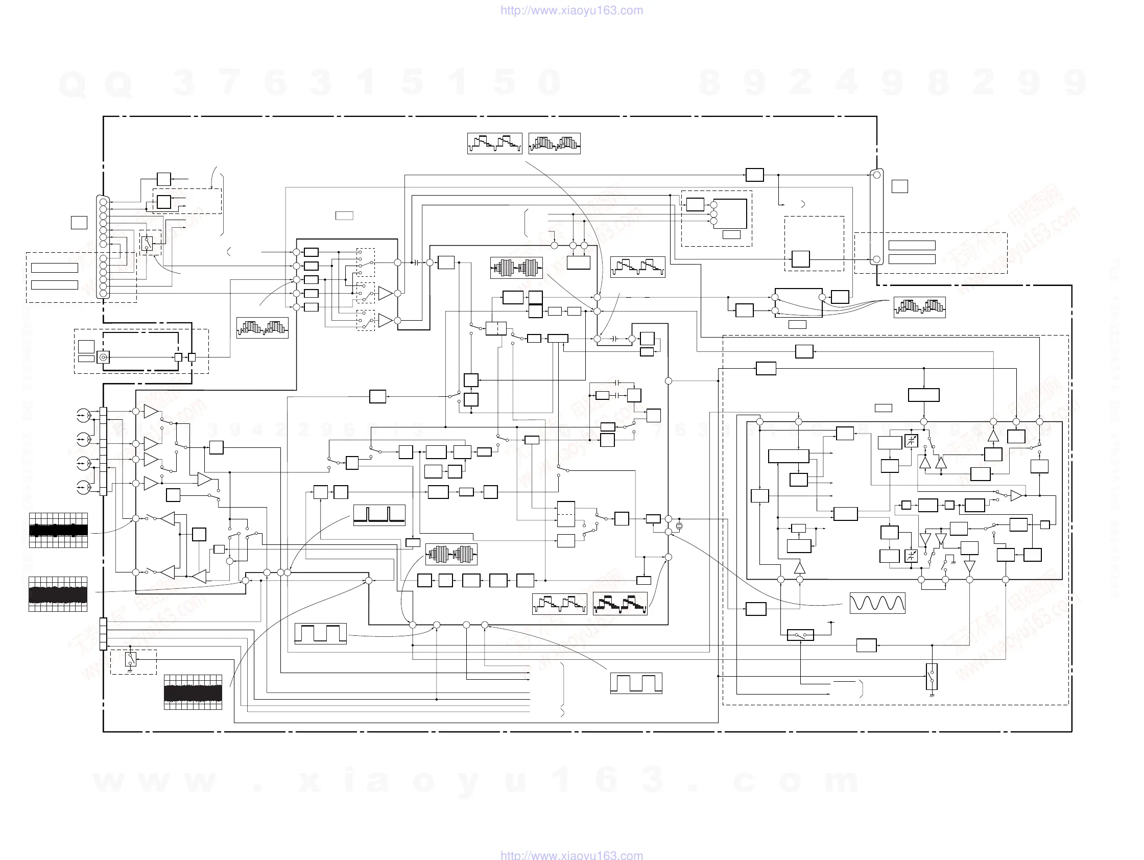
3-2. VIDEO BLOCK DIAGRAM
MA-400 BOARD (1/5)
(SEE PAGE 4-9, 11, 15, 19)
96
94
89
91
8
10
20
16
15
11
7
28
32
36
37
29
41
95
90
6
5
3
4
1
2
1
5
6
2
SP
CH1
SP
CH2
LP
CH1
LP
CH2
PB
PB
PB
COMP
82
PB
REC
81
72 73
ENV
DET
VIDEO
AGC
SYNC
SEP
AGC
AMP
Y/C
MIX
KIL
B.D
6dB
AMP
SERIAL
DECODER
CHABA
INS
FBC 1/2
PIC
CONT
FM
AGC
PB
EQ
SUB
BUF
REC
APC
SUB
LPF
DL
EQ
1H/2H
DL
1H
DL
REC
EQ
FM
MOD
MAIN
COMV.
SUB
COMV.
MAIN
EMPH.
N.L.
EMPH.
DETAIL
ENH
REC
BGA
PB
BGA-B
PB
BGA-A
BACK UP
AMP
DOUBLE
LIM
HA
CONT
AGC
DET
AV
CONT
EXCEPT SE610
EXCEPT SE610 : A, G, K, N/
SE710 : G, I/SE810G/
X9G
CN260
(1/2)
SE810/SX810/X9
VIDEO
HEAD
AV CONT
Q501, 502
Q800-804
CN500/CN570
CN570
TO AV LINK
FROM AV LINK
Q540
AV CONT
AV LINK
V IN
I
R
G
B
B
G
R
I
C + DET
V IN
AV
LINK
CLP
CLP
CLP
CLP
CLP
+
58 59
61
47
49
TUNER VIDEO
TUNER
(SEE PAGE 3-10)
SERVO/SYSTEM
CONTROL
(SEE PAGE 3-6)
I CONT
C + DET
52
54
63
56
11
CN501
(1/2)
CN480
(1/2)
FRONT VIDEO
JK-201 BOARD (1/2)
(SEE PAGE 4-27)
IC201 (1/2)
VIDEO INPUT SELECT
Y/C PROCESSOR
CCD DELAY
IC850
VPS/PDC
IC162 (1/3)
OSD
IC970
SECAM PROCESSOR
EXCEPT SE610
6dB AMP
6dB AMP
ATT
AGC
REC
05
CHECK
Q140
CN262
PB RF
RF SWP
ADJ SW
CTL
BPF2
DEM
KIL
BPF1
VXO2
LPF
INV
LPF
NAP BPF
CLP
YNR
AMP
BUFFER
Q974
SECAM DET
Q972
SW 5V
BUFFER
Q850
BUFFER
Q541
BUFFER
Q510
CN570
CN500/CN570
EXCEPT
SE610 : A, G, K, N/
SE710 : G, I/
SE810G/
X9G
V OUT
V OUT
BUFFER
Q660
BUFFER
Q661
BUFFER
SECAM
DET
MODE
CTL
SYNC GATE GEN/
V-SEP
Fo
ADJ
AGC
DET
AGC
AMP
PB
MUTE
REC
MUTE
SYNC
GATE
Fo
ADJ
BGP
GEN
1.1MHz
BPF
REC/
PB
SYNC
GATE
4.43MHz
VCO
2.2MHz
BPF
1.1MHz
OSC
4.43MHz
BPF-B
4.43MHz
BPF-A
4.43MHz
VCO
CONTROL
LOGIC
Q973
Q975, 976
X200
4.433619MHz
C ROT
RF SWP
21
RF ENV
C ROT
SERVO/SYSTEM
CONTROL
(SEE PAGE 3-6)
SERVO/SYSTEM
CONTROL
(SEE PAGE 3-6)
HA SWP
RF SWP
ADJ SW
CTL CHECK
B
P
R
P
R
PA
43
44
26 27 1721 16 15
131198
1
28
27
76
45
25
65
70 6967
SDA
SCL
5
4
CVBS
17
PB-H
OSD V
OUT
OSD V IN
C V IN
56
61
64
LINE 1
(TV)
J481(1/2)
LINE 2
IN
VIDEO
R
P
R
P
R
P
R
P
PR
C
LPF
IIC DATA
IIC CLK
Q VD
Q VD
SERVO/SYSTEM
CONTROL
(SEE PAGE 3-6)
TUNER
(SEE PAGE 3-9)
MOD V
19
LINE 1
(TV)
40
R
P
R
P
CLP
AFC
X2
1/4
X2
MODE CONTROL
(SEE PAGE 3-11)
TO MUTE
TO SYNC GATE
TO MUTE
FILTER ADJ
TO PB AGC
TO REC KILLER
REC
CA
B
B
CA
VA
B
VA
PB
REC
Q970
PB
REC
PB
REC
PB
REC
PB
LIM
2
4.43MHz BELL
FLTER
SECAM ON
SWITCH
DECODER/LINE 3 IN
DECODER/LINE 2 IN
: SE810/SX810/X9
CN500 (1/4) : SE610: A, G, K, N
CN570 (1/4) : EXCEPT SE610: A, G, K, N
EXCEPT SE610 : A, G, K, N
SE810/SX810/X9
DECODER/LINE 3 IN
DECODER/LINE 2 IN
: SE810/SX810/X9
: SE610 : B, E/SE710/SX710/SX717
EXCEPT SE610 : A, G, K, N
CN500 (2/4) : SE610 : A, G, K, N
CN570 (2/4) : EXCEPT SE610 : A, G, K, N
SE610B/SE710B/SX710B
SE810B/X9B
SE610 : B, E
/SE710/SX710/SX717
P
R
74 84 68
HA SWP
ENV DET
C SYNC
+
83
COMP
OUT
COMP OUT
+
BUFFER
Q201
Q977
IC201 is REC/PB
IC201 og REC
REC: 500 mVp-p (H)
3.8 Vp-p (H)
PB: 380 mVp-p (H)
IC201 iz REC/PB
REC: 500 mVp-p (H)
PB: 380 mVp-p (H)
IC201 us REC/PB
IC201 wa REC
420 mVp-p (H)
IC201 ts REC/PB
1 Vp-p (H)
IC201 yk REC/PB
4.5 Vp-p (H)
REC: 360 mVp-p (H)
PB: 450 mVp-p (H)
IC201 rg REC/PB
IC201 wg PB
460 mVp-p (H)
IC201 yg REC
2 Vp-p (H)
IC201 yg PB
2.1 Vp-p (H)
IC201 uh REC
560 mVp-p (H)
IC201 uh PB
620 mVp-p (H)
480 mVp-p (4.433619 MHz)
IC201 wj REC/PB
IC162 th, ya, yf REC/PB
2.1 Vp-p (H)
5 Vp-p (2 V)
IC201 ud PB
1.7 Vp-p (2 V)
w
w
w
.
x
i
a
o
y
u
1
6
3
.
c
o
m
Q
Q
3
7
6
3
1
5
1
5
0
9
9
2
8
9
4
2
9
8
T
E
L
1
3
9
4
2
2
9
6
5
1
3
9
9
2
8
9
4
2
9
8
0
5
1
5
1
3
6
7
3
Q
Q
TEL 13942296513 QQ 376315150 892498299
TEL 13942296513 QQ 376315150 892498299
http://www.xiaoyu163.com
http://www.xiaoyu163.com

Table of Contents

Related product manuals