EasyManua.ls Logo

Sony STR-DE598 - Speaker Section Schematic Diagram

Sony STR-DE598
88 pages
Print Icon
To Next Page IconTo Next Page
To Next Page IconTo Next Page
To Previous Page IconTo Previous Page
To Previous Page IconTo Previous Page
Loading...
STR-DE598/DE698/DV10
31 31
STR-DE598/DE698/DV10
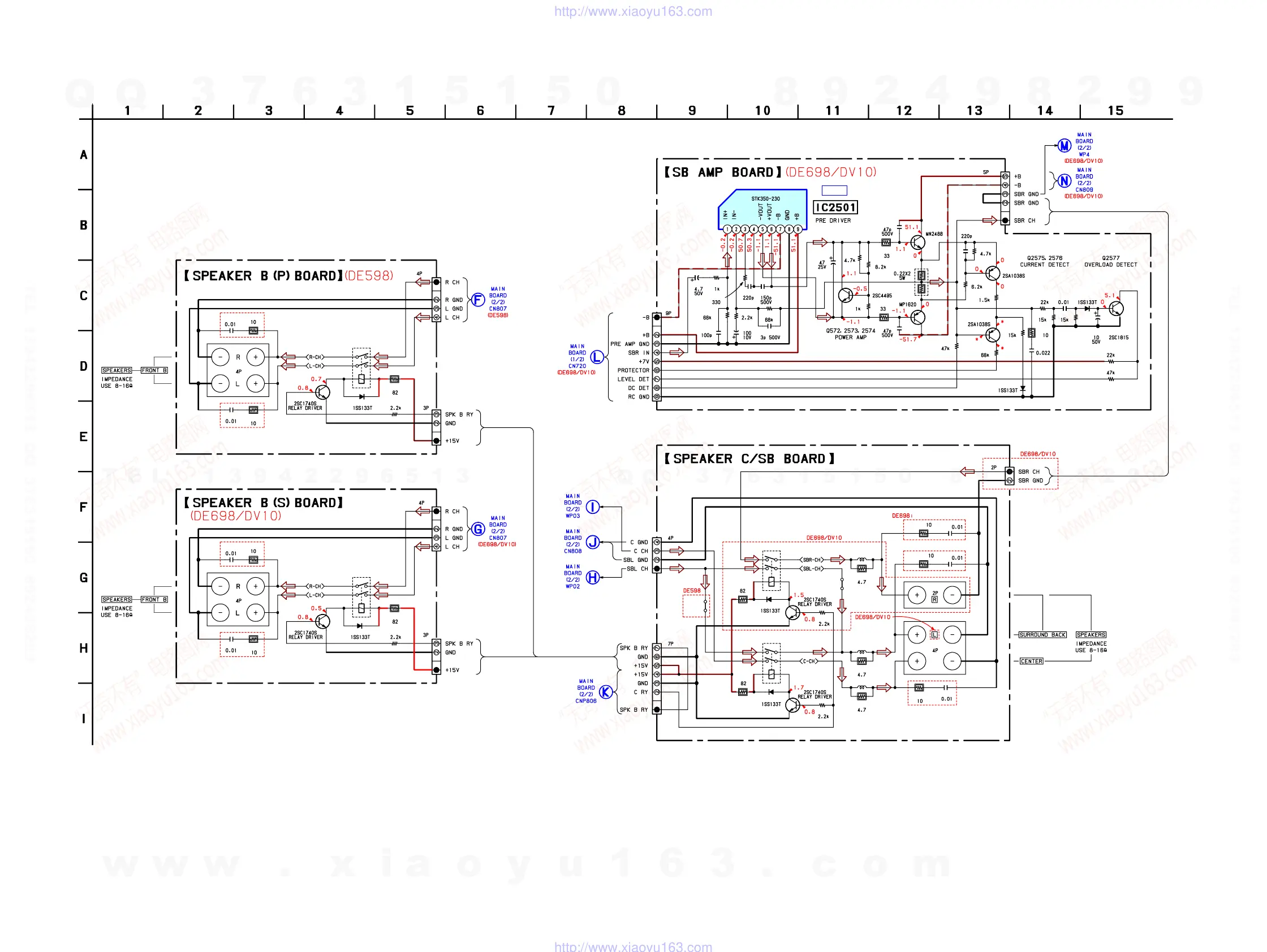
4-17. SCHEMATIC DIAGRAM — SPEAKER SECTION — • Refer to page 40 for IC Block Diagrams.
(Page 22)
(Page 23)
IC B/D
EXCEPT US,CND,E2
MODEL
AEP,UK,AUS,AR
MODEL
AEP,UK,AUS,AR MODEL
EXCEPT US,CND,E2 MODEL
EXCEPT US,CND,E2 MODEL
AEP,UK,AUS,AR
MODEL
EXCEPT US,CND,E2
MODEL
D510
L571
L751
R534
R751
R578
TM610
R810
D810
R800
D800
TM501
TM600
R531
R812
R811
RY600
CNP611
CNP610
CNP601
CNP600
CNP504
JW700 D760
JW701
RY500
C2561
C2566
C2562
R2561
R2565
R2562
R2560
C2581
R2581
Q2573
Q2574
R2582
R2575R2574
C2571
R2571
R2572
R2576
R2577
C2578
R2579
C2577
D2575
D2576
R2583
C2576
R2580
R2587
CN2571
CN2570
IC2501
R2588
Q2577
R2584R2589
RY610
R2578
R2586
R2585
CNP503
CN502 RY501
TM502
Q760
Q550
Q810
RR30
CC30
CC31
RR31
CC21
RR21
CC20
RR20
Q800
C2563
R2566
C2565
C2573
Q572
C2575
Q2575
Q2576
R774
R752
L752
RR15
CC15
RR16
CC16
R753
RR17
CC17
C2564
(Page 23)
(Page 23)
(Page
23)
(Page 23)
(Page 23)
(Page 23)
(Page 23)
Ver. 1.1
w
w
w
.
x
i
a
o
y
u
1
6
3
.
c
o
m
Q
Q
3
7
6
3
1
5
1
5
0
9
9
2
8
9
4
2
9
8
T
E
L
1
3
9
4
2
2
9
6
5
1
3
9
9
2
8
9
4
2
9
8
0
5
1
5
1
3
6
7
3
Q
Q
TEL 13942296513 QQ 376315150 892498299
TEL 13942296513 QQ 376315150 892498299
http://www.xiaoyu163.com
http://www.xiaoyu163.com

Table of Contents

Other manuals for Sony STR-DE598

Related product manuals