EasyManua.ls Logo

Sony STR-DE598 - Model

Sony STR-DE598
88 pages
Print Icon
To Next Page IconTo Next Page
To Next Page IconTo Next Page
To Previous Page IconTo Previous Page
To Previous Page IconTo Previous Page
Loading...
STR-DE598/DE698/DV10
55
STR-DE598/DE698/DV10
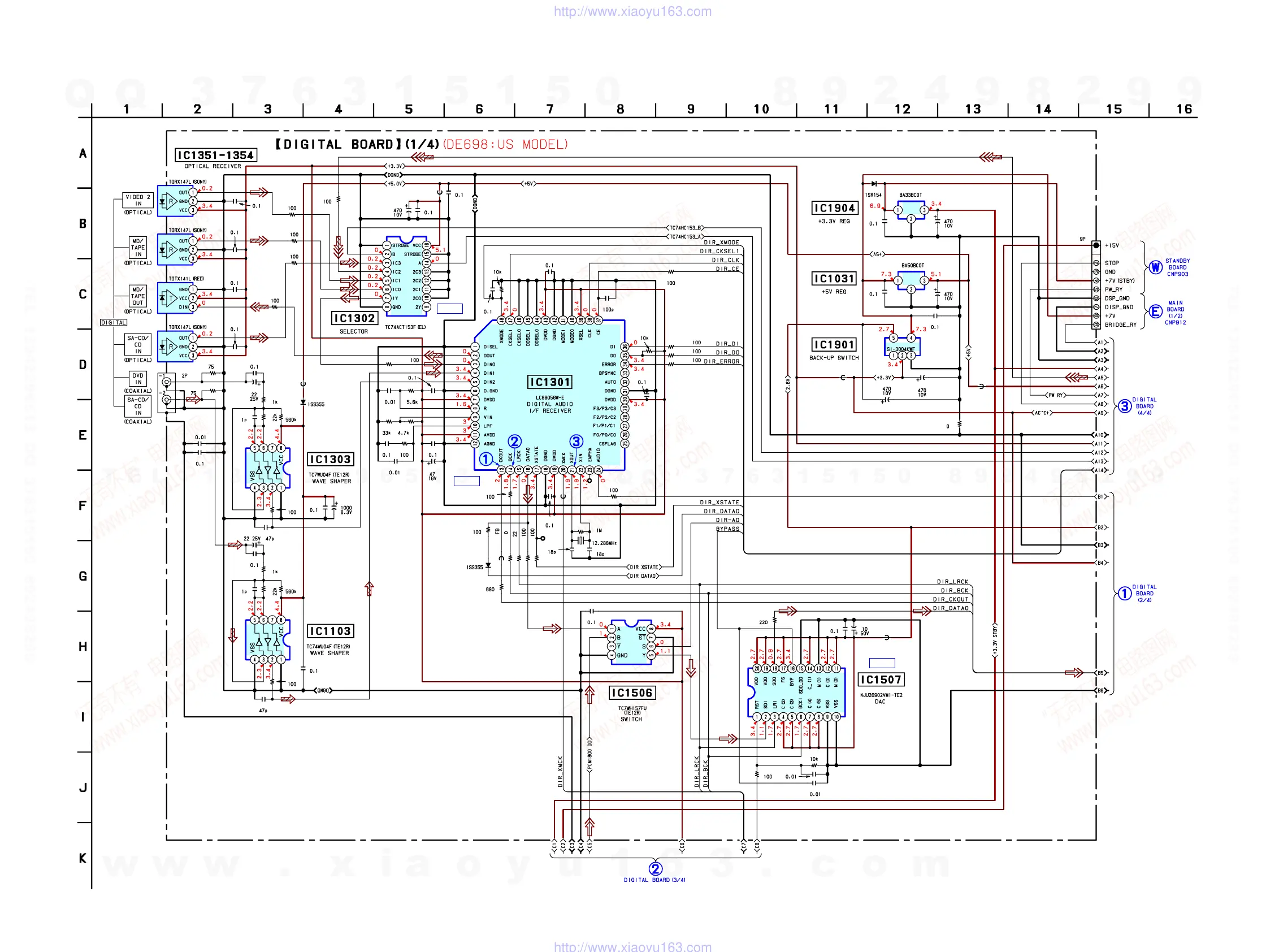
3. SCHEMATIC DIAGRAM — DIGITAL SECTION (1/4) (STR-DE698: US MODEL) — • Refer to page 9 of Service Manual Supplement-1 for Waveforms and page 40 of Service Manual for IC Block Diagrams.
((Page 6))
((Page 8))
IC B/D
IC B/D
IC B/D
C1303
C1305
C1304
C1302
R1318
R1313
C1315
R1314
R1355
R1356
R1357
R1358
R1359
R1351
R1352
R1353
R1354
X1301
R1310
C1356
C1141
C1316
C1031
C1021
C1313
R1316
R1315
R1312
C1362
C1905
C1046
C1045
C1125
C1128
R1361
D1001
C1532
C1531
R1588
R1304
C1306
R1301
R
1306
R1307
R
1309
C1351
C1352
C1353
C1354
C1357
C1355
C1360
C1310
C1022
IC1031
C1032
C1314
R1303
R1360
IC1901
R1056
R
1057
R1366
R1055
R1060
JR1201
FB1306
FB1305
TP1004
FB1302
TP1003
CNP505
R1587
C1906
C1908
R1500
C1312
R1311
JR
1020
R1308
R1305
C1301
R1302
R1362
C1361
C1358
C1359
C1533
C1534
FB1309
IC1302
IC1353
J1301
JR
1511
IC1303
IC1103
IC1301
C1309
IC1506
FB1504
C1535
FB1308
IC1904
IC1351
IC1352
IC1354
D1302
C1308
C1317
C1047
D1301
IC1507
(Page 39)
(Page 22)
((Page 7))
w
w
w
.
x
i
a
o
y
u
1
6
3
.
c
o
m
Q
Q
3
7
6
3
1
5
1
5
0
9
9
2
8
9
4
2
9
8
T
E
L
1
3
9
4
2
2
9
6
5
1
3
9
9
2
8
9
4
2
9
8
0
5
1
5
1
3
6
7
3
Q
Q
TEL 13942296513 QQ 376315150 892498299
TEL 13942296513 QQ 376315150 892498299
http://www.xiaoyu163.com
http://www.xiaoyu163.com

Table of Contents

Other manuals for Sony STR-DE598

Related product manuals