EasyManua.ls Logo

Sony VPL-PS10 - F, G, Ga

Sony VPL-PS10
196 pages
Print Icon
To Next Page IconTo Next Page
To Next Page IconTo Next Page
To Previous Page IconTo Previous Page
To Previous Page IconTo Previous Page
Loading...
6-7
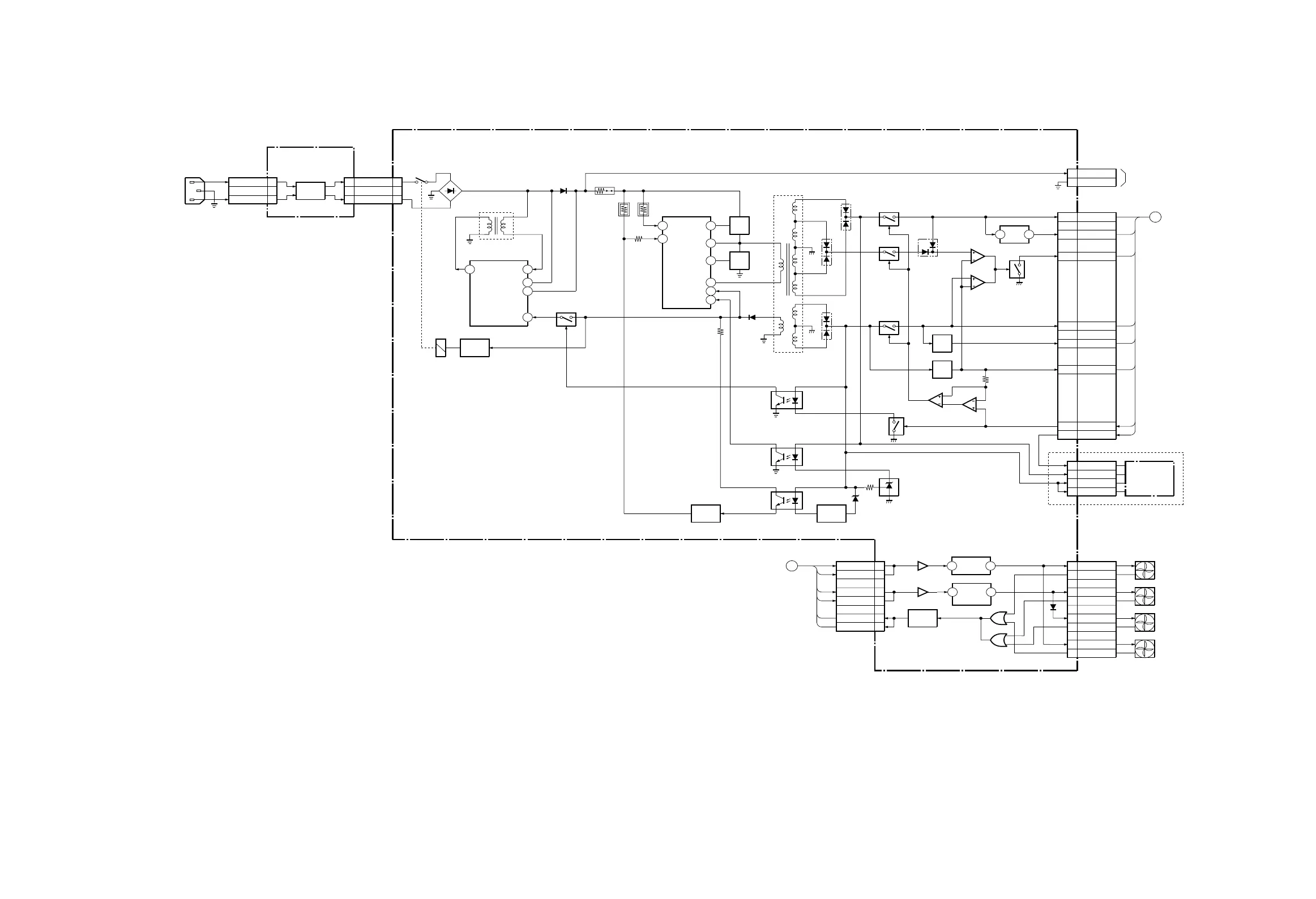
VPL-PS10/PX10/PX15
6-7
1
F
AC (L)
CN1002
LINE
FILTER
L1001
G
AC (L)
1
AC (N)
3
CN1001
3
AC (N)
1
3
PH1101
ISOLATER
IC1105
SHUNT REG
1-4
16.5V
21-24
D3.3V
CN1104
CN1102
AC IN
13
11
3
AC SENSE
LSENSE
5
1
DRAIN
IC1101
POWER FACTOR CONT
L1101
PFCT
VD
18
16
VG(H)
15
VS
12
VG(L)
9
OCP
IC1102
MAIN SWITCHING
T1101
PIT
1
3
VSENSE
1
7,8
2,3
D1101
2
F/B
10
CATHODE
9
VCC
D1102
PWM
CONT
PWM
CONT
Q1104
Q1106
8
VC1
3
2
1
IC1112
Q1102
5
6
13
14
12
11
10
9
8
7
D1106
D1110
D1114
Q1103
Q1105
Q1107
3
2
1
IC1111
5
6
7
IC1111
Q1115
5V
REG
Q1103
5V
REG
Q1104
D1137
DC-DC
CONV
1 8
IC1107
6
5
7
POW ON DELAY
PH1102
ISOLATER
Q1108
PH1103
ISOLATER
RELAY
DRIVE
Q1109,1111
PROTECT
Q1112
PROTECT
Q1101
1
DC(+)
3
DC(-)
TO
BALLAST
49,50
POWER PROT
17,18
D5V
CN1107(1/2)
9-12
+6V
29-32
SUB 5V
37,38
POWER ON
39,40
CE ON
CN1101
7
CE ON
1
16.5V
2
6.4V
3
6.4V
PX15 ONLY
GA
45
FAN CONT1
CN1107(2/2)
46
FAN CONT1
57
FAN REG
SCIROCCO
5 4
IC1109
CN1108
1
FAN1
2
FAN PRO1
FAN +B3
REG
IC1110
FAN PROT
SWITCH
5 4
IC1113
4
FAN2
5
FAN PRO2
FAN 1
FAN 2
FAN 3
FAN 4
7
FAN3
8
FAN PRO3
10
FAN4
11
FAN PRO4
Q1113,1114
D1134
D1135
47
FAN CONT2
48
FAN CONT2
31
IC1113
41
FAN PROT
42
FAN PROT
Q
BB (4/5)
BOARD
P
BB (4/5)
BOARD
F, G, GAF, G, GA

Related product manuals