EasyManua.ls Logo

Sony VPL-PS10 - Page 173

Sony VPL-PS10
196 pages
Print Icon
To Next Page IconTo Next Page
To Next Page IconTo Next Page
To Previous Page IconTo Previous Page
To Previous Page IconTo Previous Page
Loading...
7-23
VPL-PS10/PX10/PX15
7-23
2
3
4
5
1
A BCDEFGH
BB (6/7)BB (6/7)
G
I
O
ON/OFF ADJ
I
O
G
G
I
O
ON/OFF ADJ
1
2
3
1
2
3
4
5
6
7
8
9
10
11
12
13
14
15
16
17
18
19
20
21
22
23
24
25
26
27
28
29
30
31
32
33
34
35
36
37
38
39
40
41
42
43
44
45
46
47
48
49
50
1
2
3
4
5
6
7
8
9
10
11
12
13
14
15
16
17
18
19
20
21
22
23
24
1
2
3
4
5
I
O
G
I
O
G
1
23
4 5
1
2
3
4
1
2
3
4
5
6
I
O
G
1
23
4 5
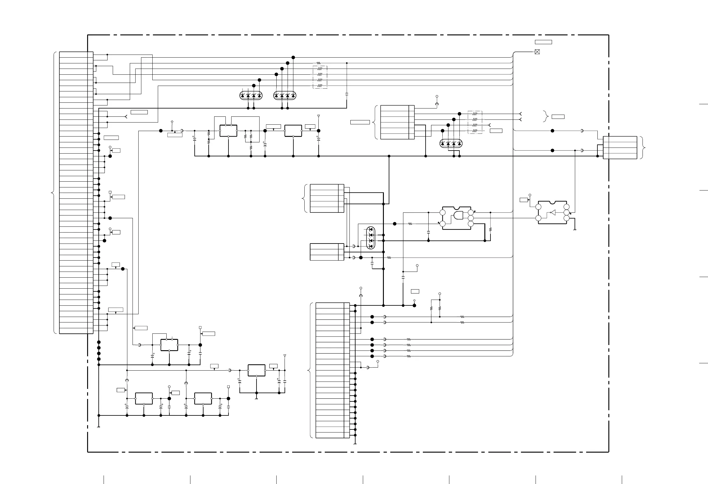
IC807
C816
IC806
C818
C819
C814
R805
R802
IC808
D808
IC801
C815
C820
C808
D802
R803
D803
C821
R806
R804
C804
RB802
R812
IC802
C811
C803
R830
R829
R828
R827
R826
R824
R810
TP808
C806
D801
RB801
R808
R818
CN811
CN812
C822
C823
C802
C817
C824
C810
C825
R867
R868
CN801
FB804
FB802
FB805
FB806
IC810
IC803
FB808
FB807
FB811
CN810
FB812
FB813
FB814
FB815
FB816
FB817
FB818
FB819
FB820
FB822
FB821
IC809
CN806
JL815
0.01
25V
B:CHIP
0.01
25V
B:CHIP
10k
1/16W
:CHIP
4.7k
1/16W
:CHIP
510
1/16W
:RN-CP
8.2k
1/16W
:RN-CP
20k
1/16W
:RN-CP
PQ20VZ1U
15.5V REG
100*4
:CHIP
100*4
:CHIP
BA033FP-E2
3.3V REG
PQ2TZ15U
2.5V REG
47
6.3V
:AL-CP
47
6.3V
:AL-CP
47
6.3V
:AL-CP
47
6.3V
:AL-CP
100
1/16W
:CHIP
100
1/16W
:CHIP
0 1/16W :CHIP
0 1/16W :CHIP
330 1/16W :CHIP
330 1/16W :CHIP
330 1/16W :CHIP
330 1/16W :CHIP
BZA456A
PROTECT
BZA456A
PROTECT
BZA456A
PROTECT
47
25V
:AL-CP
BA12FP-E2
12V REG
47
25V
:AL-CP
0.1
16V
B:CHIP
BA05FP-E2
5V REG
0.1
16V
B:CHIP
0.1
16V
B:CHIP
0.1
16V
B:CHIP
10k
1/16W
:CHIP
BZA456A
PROTECT
100 1/16W :CHIP
5P
WHT-L
6P
WHT-L
:SMD
47
6.3V
:AL-CP
0.1
16V
B:CHIP
10
16V
:AL-CP
10
16V
:AL-CP
10
16V
:AL-CP
0.1
16V
B:CHIP
10
16V
:AL-CP
10k
1/16W
:CHIP
10k
1/16W
:CHIP
50P
WHT-L
:SMD
0UH
0UH
0UH
0UH
TC7SET04FU
(TE85R)
INV
TC7SET08FU
(TE85R)
AND
0UH
0UH
0UH
24P
0UH
0UH
0UH
0UH
0UH
0UH
0UH
0UH
0UH
0UH
0UH
BA05FP-E2
5V REG
4P
WHT-L
:SMD
5V-2
12V-3
5V
3.3V-2
5V-2
5V
2.5V-2
5V
3.3V-3
5V-3
CPU
CE ON
16.5V
UPGM RS
RXD RSB
TXD RSB
5V-4
5V
5V
5V
13
5
24
13
5
24
13
5
24
FAN PROT
FAN CONT1
FAN CONT2
POWER PROT
POWER ON
FILT COV
LAMP COV
LAMP ON
KEY0
KEY1
PSAVE LED
LAMP LED
TEMP LED
POWER LED
LAMP PROT
FAN PROT CE
GND
-1
-1
-1
-1
SUB+5V
GND
GND
KEY0
KEY1
POWER LED
TEMP LED
LAMP LED
PSAVE LED
D+5V
SUB+5V
GND
GND
GND
D+5V
SUB+5V
GND
GND
GND
GND
GND
GND
GND
GND
GND
FILT COVER
GND
LAMP COVER
GND
-1
-1
POWER_PROT
POWER_PROT
FAN-CONT1
FAN-CONT1
FANPROT CE
FAN-PROT
FAN-PROT
FANPROT CE
CE-ON
CE-ON
POEWR CONT
POEWR CONT
GND
GND
GND
GND
SUB+5V
SUB+5V
SUB+5V
SUB+5V
GND
GND
GND
GND
D+3.3V
D+3.3V
D+3.3V
D+3.3V
GND
GND
D+5V(5V-2)
D+5V(5V-2)
GND
GND
GND
GND
A+6V
A+6V
A+6V
A+6V
GND
GND
GND
GND
A+16.5V
A+16.5V
A+16.5V
A+16.5V
FAN-CONT2
FAN-CONT2
GND
LAMP CONT
LAMP PROT
GND
NC
LAMP CONT
LAMP PROT
TO BALLAST
TO H
RXD
TXD
EXT SW
SUB+5V
FROM P5
FROM P5
GND
UPGM RS
VISCA-RS
TO P7
TO P7
TO G BOARD
CN1107
TO
BALAST
TO H BOARD
CN10
BB
(6/7)
(REGULATOR)
B-SS1721-WW-BB-P6
TO V BOARD
CN16
+5V
+3.3V
+5V
+6V
+16.5V
+3.3V
+2.5V
+6V +5V
+6V
+5V
+16.5V
+15.5V +12V
+5V
4.3
4.9
0

Related product manuals