EasyManua.ls Logo

SPE EXPERT 1.5K-FA TAURUS - Page 49

SPE EXPERT 1.5K-FA TAURUS
92 pages
Print Icon
To Next Page IconTo Next Page
To Next Page IconTo Next Page
To Previous Page IconTo Previous Page
To Previous Page IconTo Previous Page
Loading...
User manual
Expert 1.5K-FA
TAURUS
INDEX Page. 49 of 92
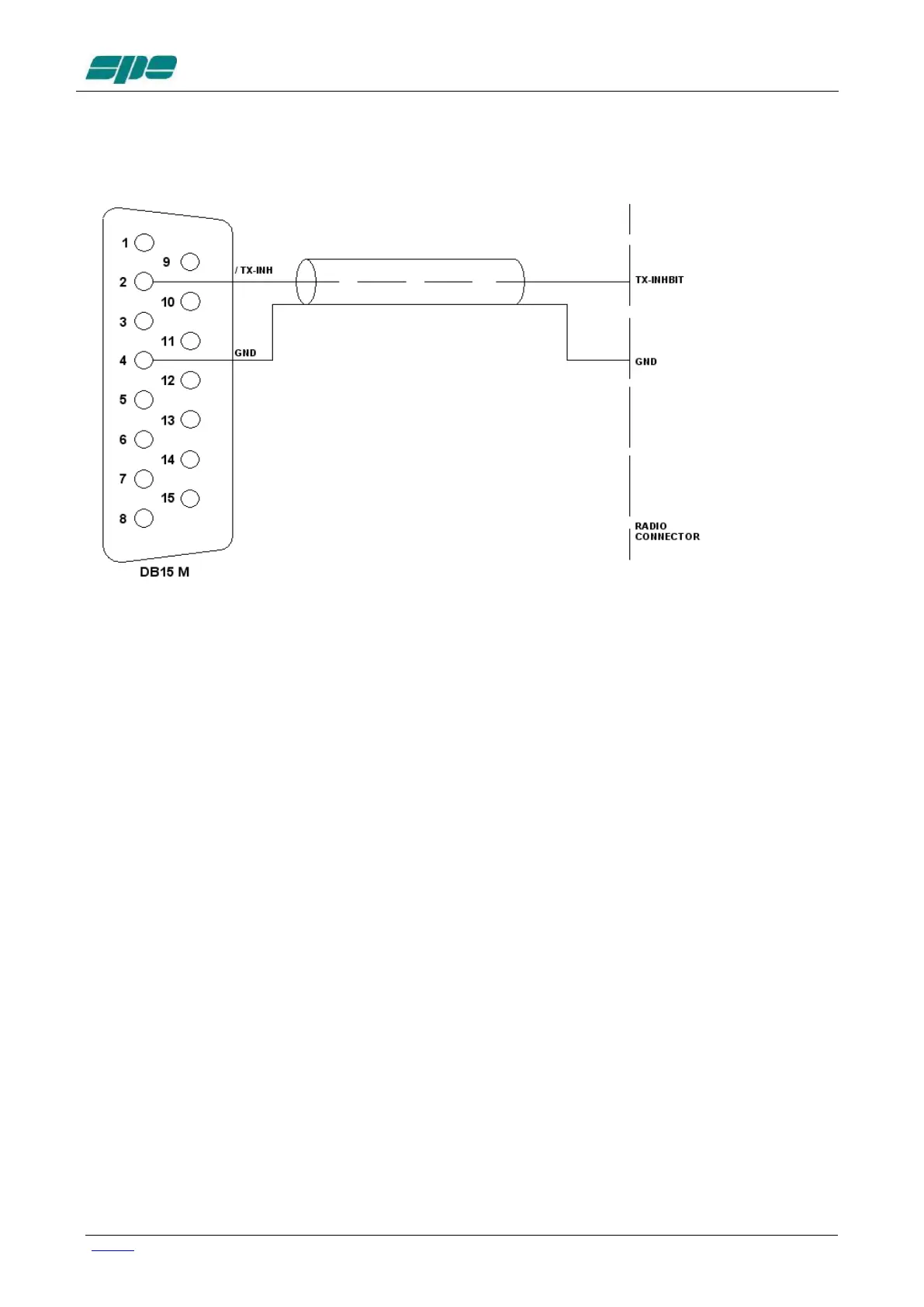
/ TX-INH Link
Note: WARNING, SPE is not responsible for any failure resulting from misuse of hardware
interfacing.

Table of Contents