EasyManua.ls Logo

Taie FU96 - Remote SV

Default Icon
66 pages
Print Icon
To Next Page IconTo Next Page
To Next Page IconTo Next Page
To Previous Page IconTo Previous Page
To Previous Page IconTo Previous Page
Loading...
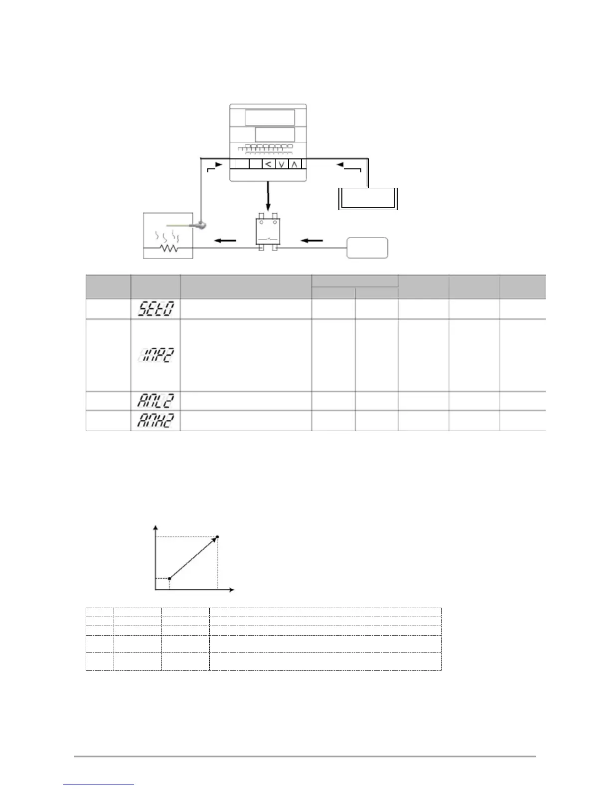
11.3 Remote SV
Description
Remote SV functions as an analog signal (4~20mA or 0~10V) generated by external devices (EX: PLC AO module, transmitter)
to the Remote SV terminal of the controller, to change the SV with a preset range.
Remote SV signal selection: 4~20mA, 0~20mA, 0~5V, 0~10V, 1~5V, 2~10V
Function Diagram
PV 50.0
SV 100.0
Sensor input
OUT1 OUT2 A T AL1 AL2 AL3 MAN
PRO
OUT1 %
Remote SV input
0
20 40 60 80 100
SET A/M
TAIE
FY900
Control
20.00mA
Electric
output
furnace
PLC AO module / transmitter
+
SSR
-
Power
Parameter
Parameter Symbol
Content
Range
Default Level
Hide/
yalpsiD NIMXAM
SET0.3
0
: Remote SV disable
1 0 0
Level 4
---
1
: Remote SV enable
Sub input type selection
0
: none
1
: 10~50mV / 4~20mA / 1~5V /
INP2
2~10V (remote SV use)
4 0 0
Level 4
---
2
: 0~50mV / 0~20mA / 0~5V /
0~10V (remote SV use)
3
: valve feedback
4
: CT input
ANL2
Sub input zero calibration 9999
-1999
0
Level 3 SET2.4
ANH2
Sub input span calibration
0x7FFF
0x0000
0x5FFF Level 3 SET2.4
(hex display)
Examples
Input signal is K1 and its range is -50.0~600.0. When an external analog signal is input to the Remote
SV terminal, the signal will be based on the range presents linear display of SV parameters
When the signal input value is less than 4mA, the PV position shows nnn2, indicating that the signal of Remote SV is lower than
the lower limit value
When the signal input value is greater than 20mA, the PV position shows uuu2, indicating that the signal of Remote SV is higher
than the upper limit value
sca le
600.0
SV
-50.0
m
A
4 20
Parameter setting
Level
Parameter Set value
Description
4
SET0.3
1
Enable Remote SV function
4
INP2
1
Remote SV signal=4~20mA
3
ANL2
744
Remote SV signal low point calibration value
(each controller calibrate value is different)
3
ANH2 0x657C
Remote SV signal high point calibration value
(each controller calibrate value is different)
Notes
1. To order Remote SV function, please confirm signal type and Remote SV input range first.
2. Modify the parameter INP1 & UNIT will reset the input range
3. The ANL2 and ANH2 are the calibration parameters of Remote SV. It has been calibrated before
leaving the factory. Please do not change this parameter.
FY/FU operation manual 34

Related product manuals