EasyManua.ls Logo

TECHTOP TD350 - Page 86

TECHTOP TD350
371 pages
Print Icon
To Next Page IconTo Next Page
To Next Page IconTo Next Page
To Previous Page IconTo Previous Page
To Previous Page IconTo Previous Page
Loading...
TD350 Series VFD Basic operation instructions
-81-
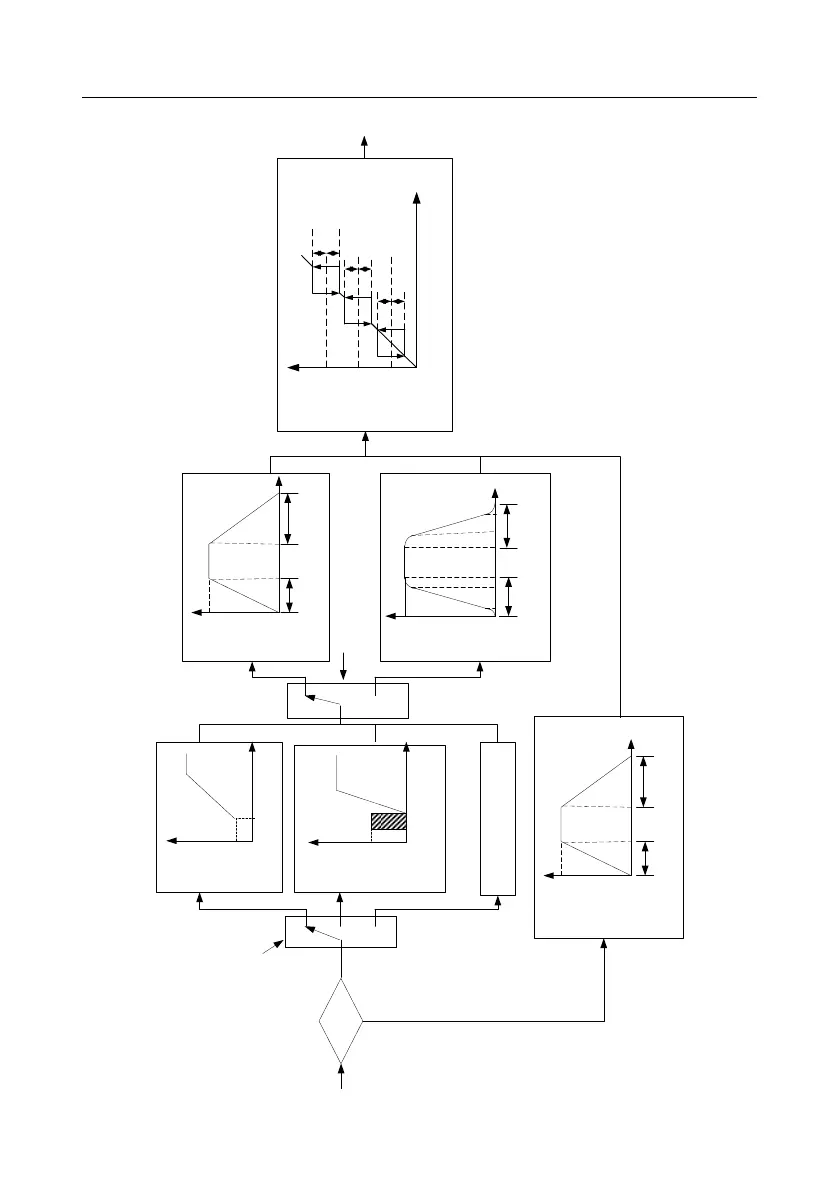
1. Logic diagram for running command after power-up
Jogging?
N
1f
1t
P00.11
Acceleration
time
P00.12
Deceleration time
Acceleration
process
Deceleration
process
P00.03
Acceleration
process
Deceleration
process
P00.03
1f
1t
P08.07
Acceleration
time
P08.08
Deceleration time
Acceleration
process
Deceleration
process
P08.06
1t
1f
1t
Jump
frequency 2
1/2* jump amplitude 2
1/2* jump amplitude 2
Jump
frequency 1
1/2* jump amplitude 1
1/2* jump amplitude 1
Jump
frequency 3
1/2* jump amplitude 3
1/2* jump amplitude 3
Y
Start after speed-tracking
P01.00
Running mode of start
Starting
frequency of
direct start
Hold time of starting frequency
Brake time before
start
Brake
current
before start
P01.05
Acceleration/deceleration mode
selection
P00.11
Acceleration
time
P00.12
Deceleration time
0
1
2
0
1
Straight-type
acceleration/deceleration
S curve-type
acceleration/deceleration
Direct start
Start after DC brake
Running
frequency of
jogging
1f

Table of Contents

Other manuals for TECHTOP TD350

Related product manuals