EasyManua.ls Logo

TECHTOP TD350 - Standard Wiring of Control Circuit

TECHTOP TD350
371 pages
Print Icon
To Next Page IconTo Next Page
To Next Page IconTo Next Page
To Previous Page IconTo Previous Page
To Previous Page IconTo Previous Page
Loading...
TD350 Series VFD Installation guidelines
-30-
The screw is
not fastened.
The screw is
fastened.
YNG
Fig 4.21 Screw installation diagram
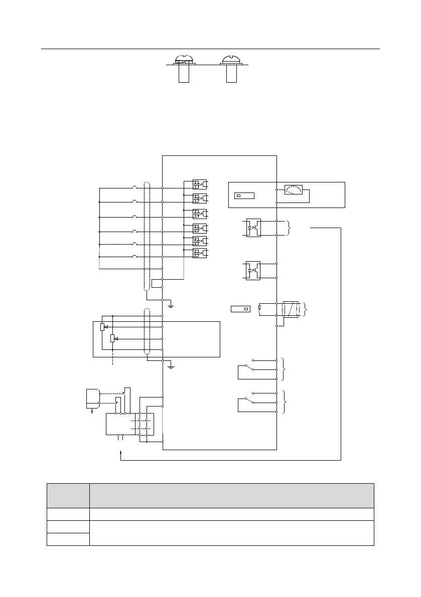
4.4 Standard wiring of control circuit
4.4.1 Wiring diagram of basic control circuit
+24V
PE
COM
S4
S3
S2
S1
HDIB
PW
HDIA
Forward running
Jogging
Fault reset
+10V
AI1
AI2
GND
PE
-10V
(external)
VFD
AO1
V I
SW2
GND
Analog output
0-10V/0-20mA
Y1
CME
COM
HDO
Optional between high-
speed pulse output and
open collector output
485+
485-
485G
RS485
communication
RO2C
RO2B
RO2A
RO1C
RO1B
RO1A
Relay 1
output
Relay 2
output
ON
OFF
SW3
multi-function
analog input
power used for
frequency setting
H1
H2
+24V
S2
S1
Safety
controller
Open circuit
Safety
input
Safety
switch
Y1
output
Safety state
feedback
Fig 4.22 Wiring diagram of control circuit
Terminal
name
Instruction
+10V
The VFD provides +10.5V power
AI1
Input range: AI1 voltage/current can choose 010/ 020mA;
AI2: -10V+10V voltage;
AI2

Table of Contents

Other manuals for TECHTOP TD350

Related product manuals