EasyManua.ls Logo

Texas Instruments TMS320F28069 - Page 124

Texas Instruments TMS320F28069
177 pages
Print Icon
To Next Page IconTo Next Page
To Next Page IconTo Next Page
To Previous Page IconTo Previous Page
To Previous Page IconTo Previous Page
Loading...
I2CXSR
I2CDXR
I2CRSR
I2CDRR
Clock
Synchronizer
Prescaler
Noise Filters
Arbitrator
I2C INT
Peripheral Bus
Interrupt to
CPU/PIE
SDA
SCL
Control/Status
Registers
CPU
I C Module
2
TX FIFO
RX FIFO
FIFO Interrupt to
CPU/PIE
124
TMS320F28069
,
TMS320F28068
,
TMS320F28067
,
TMS320F28066
TMS320F28065, TMS320F28064, TMS320F28063, TMS320F28062
SPRS698F NOVEMBER 2010REVISED MARCH 2016
www.ti.com
Submit Documentation Feedback
Product Folder Links: TMS320F28069 TMS320F28068 TMS320F28067 TMS320F28066 TMS320F28065
TMS320F28064 TMS320F28063 TMS320F28062
Detailed Description Copyright © 2010–2016, Texas Instruments Incorporated
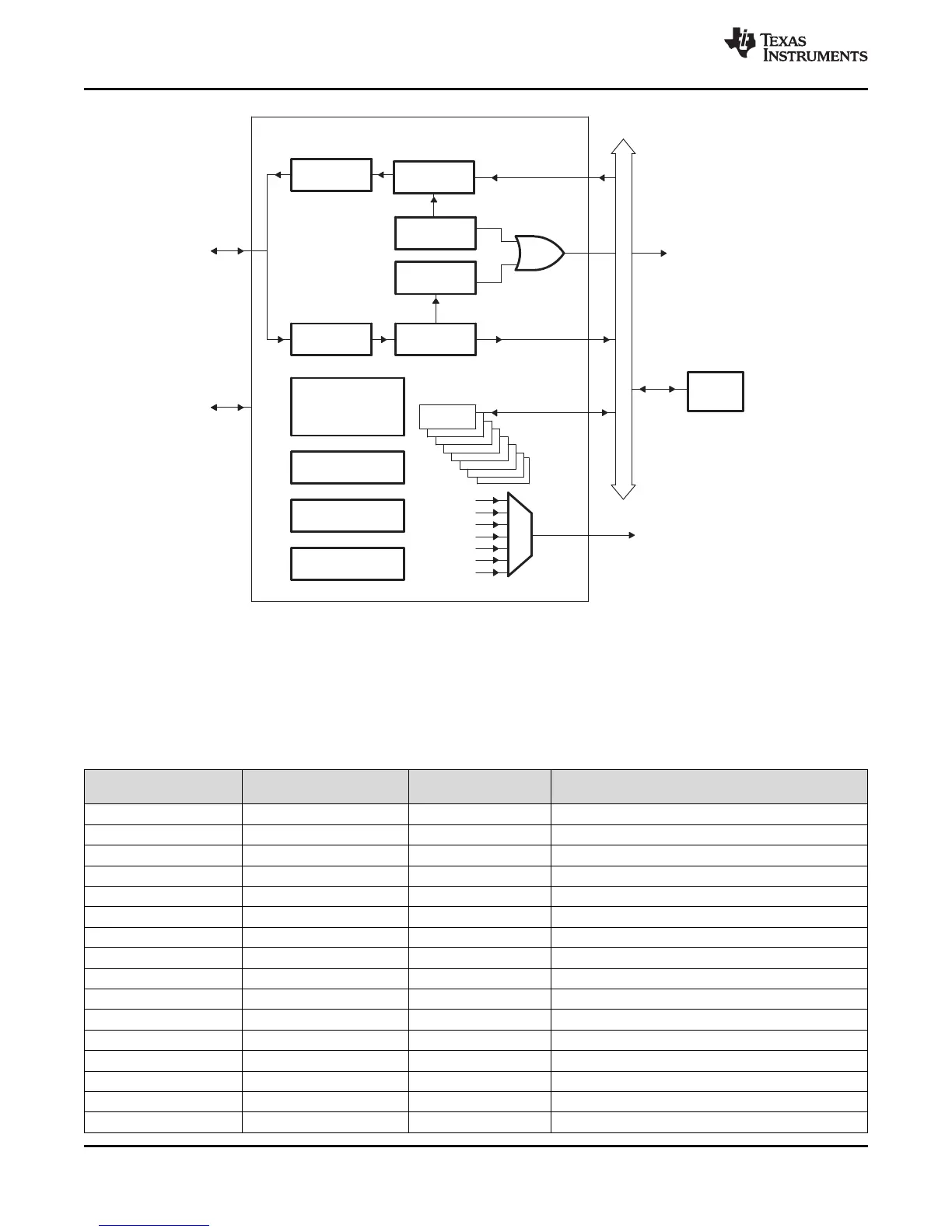
A. The I
2
C registers are accessed at the SYSCLKOUT rate. The internal timing and signal waveforms of the I
2
C port are
also at the SYSCLKOUT rate.
B. The clock enable bit (I2CAENCLK) in the PCLKCRO register turns off the clock to the I
2
C port for low power
operation. Upon reset, I2CAENCLK is clear, which indicates the peripheral internal clocks are off.
Figure 6-47. I
2
C Peripheral Module Interfaces
The registers in Table 6-54 configure and control the I
2
C port operation.
Table 6-54. I2C-A Registers
NAME ADDRESS
EALLOW
PROTECTED
DESCRIPTION
I2COAR 0x7900 No I
2
C own address register
I2CIER 0x7901 No I
2
C interrupt enable register
I2CSTR 0x7902 No I
2
C status register
I2CCLKL 0x7903 No I
2
C clock low-time divider register
I2CCLKH 0x7904 No I
2
C clock high-time divider register
I2CCNT 0x7905 No I
2
C data count register
I2CDRR 0x7906 No I
2
C data receive register
I2CSAR 0x7907 No I
2
C slave address register
I2CDXR 0x7908 No I
2
C data transmit register
I2CMDR 0x7909 No I
2
C mode register
I2CISRC 0x790A No I
2
C interrupt source register
I2CPSC 0x790C No I
2
C prescaler register
I2CFFTX 0x7920 No I
2
C FIFO transmit register
I2CFFRX 0x7921 No I
2
C FIFO receive register
I2CRSR No I
2
C receive shift register (not accessible to the CPU)
I2CXSR No I
2
C transmit shift register (not accessible to the CPU)

Related product manuals