EasyManua.ls Logo

THERMACUT EX-TRAFIRE 45SD - Cutting Preparation; Manual Cutting Operation

THERMACUT EX-TRAFIRE 45SD
80 pages
Print Icon
To Next Page IconTo Next Page
To Next Page IconTo Next Page
To Previous Page IconTo Previous Page
To Previous Page IconTo Previous Page
Loading...
EX-TRAFIRE
®
45SD
Operator Manual, Revision T-54-40
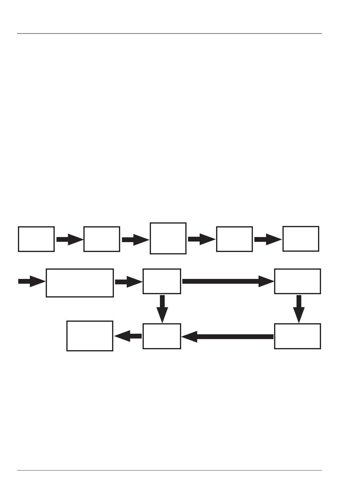
Cutting preparation
grid / gouging / marking
Turn on
the power
supply
Automatic
gas test
for 5 s
When the workpiece is
detected, the pilot arc
transfers to the cutting
arc
The torch
trigger is
released
Generate
the pilot arc
Depress
the torch
trigger
Automatic
system
check
for 5 s
The cutting arc
reverts back to
pilot arc
Arc is
extinguished
Release the
torch trigger
Post flow
20 - 45 s
(according to
cutting current)
Note:
During the automatic start up gas and system check, the torch trigger will not function�
normal
1� Firmly connect the mains power lead to a suitable electrical socket, check the input supply
voltage for compatibility
2� Connect the air supply, connect the work clamp to the workpiece�
3� Switch on the power supply, the LCD illuminates, full system check�
4� Set the required current (Amperage) and cutting mode when fan stops�
5� System is ready for operation�
Manual cutting operation

Table of Contents

Related product manuals