EasyManua.ls Logo

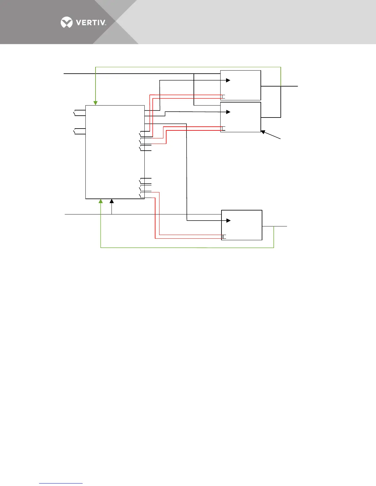
Vertiv Liebert MBSM - Power Interconnections; Figure 16 Liebert MBSM Interconnections to Liebert NX Dual Bus System

Vertiv Liebert MBSM
34 pages
Print Icon
To Next Page IconTo Next Page
To Next Page IconTo Next Page
To Previous Page IconTo Previous Page
To Previous Page IconTo Previous Page
Loading...
Vertiv
|Liebert
®
MBSM
User Manual | 24
Figure 16 Liebert MBSM Interconnections to Liebert NX Dual Bus system
Figures 15 and 16 are examples of a dual-bus system composed of a modular parallel on Bus A
and a single unit on Bus B.
4.3 Power Interconnections
The Liebert MBSM is powered by the two main buses and from the two critical buses (UPS
outputs).
Main Bus A is a three phase +N line from the Transformer Box Reference Output (as shown in
2.6.1 - Transformer Box Connections) to be interconnected to the Liebert MBSM XT1 terminals
1[a], 2[b], 3[c] and 4[N]. The phase sequence MUST be the same of the UPS A reserve input.
Suggested wire size is 14AWG, protected with 10A Class CC fuse.
Main Bus B is a three phase +N line from the Transformer Box Reference Output (as shown in
2.6.1 - Transformer Box Connections) to be interconnected to the Liebert MBSM XT1 terminals
5[a], 6[b], 7[c] and 8[N]. The phase sequence MUST be the same of the UPS B reserve input.
Suggested wire size is 14AWG, protected with 10A Class CC fuse.
AUX supply A is a single phase line coming from the UPS A output via the Transformer Box
Control Power (as shown in 2.6.1 - Transformer Box Connections), to be interconnected to the
Liebert MBSM XT1 terminals 9[L] 10[N]. Suggested wire size is 14AWG, protected with 10A Class
CC fuse.
AUX supply B is a single phase line coming from the UPS B output via the Transformer Box
Control Power (as shown in 2.6.1 - Transformer Box Connections), to be interconnected to the
Liebert MBSM XT1 terminals 11[L] 12[N]. Suggested wire size is 14AWG, protected with 10A Class
CC fuse.
Input Line A
Force
Source B
Force
Source A
XT15
XT16
XT19
XT20
XP1
XP2
XP6
MBSM
With
Phase Control
Input Line A
Power System B
Single UPS
UPS B
Sync
BUS B
Digital Input
INHBIT UPS A1
INHBIT UPS A2
INHBIT UPS A3
INHBIT UPS B1
INHBIT UPS B2
INHBIT UPS B3
BUS A
UPS A1
Sync
Digital Input
UPS A2
Sync
Digital Input
Power System A
Two UPS’s in
Parallel Configuration
Digital Input :
NX225-600 = TB1

Table of Contents

Related product manuals