EasyManua.ls Logo

VIPA CPU 312SC - Page 114

VIPA CPU 312SC
185 pages
Print Icon
To Next Page IconTo Next Page
To Next Page IconTo Next Page
To Previous Page IconTo Previous Page
To Previous Page IconTo Previous Page
Loading...
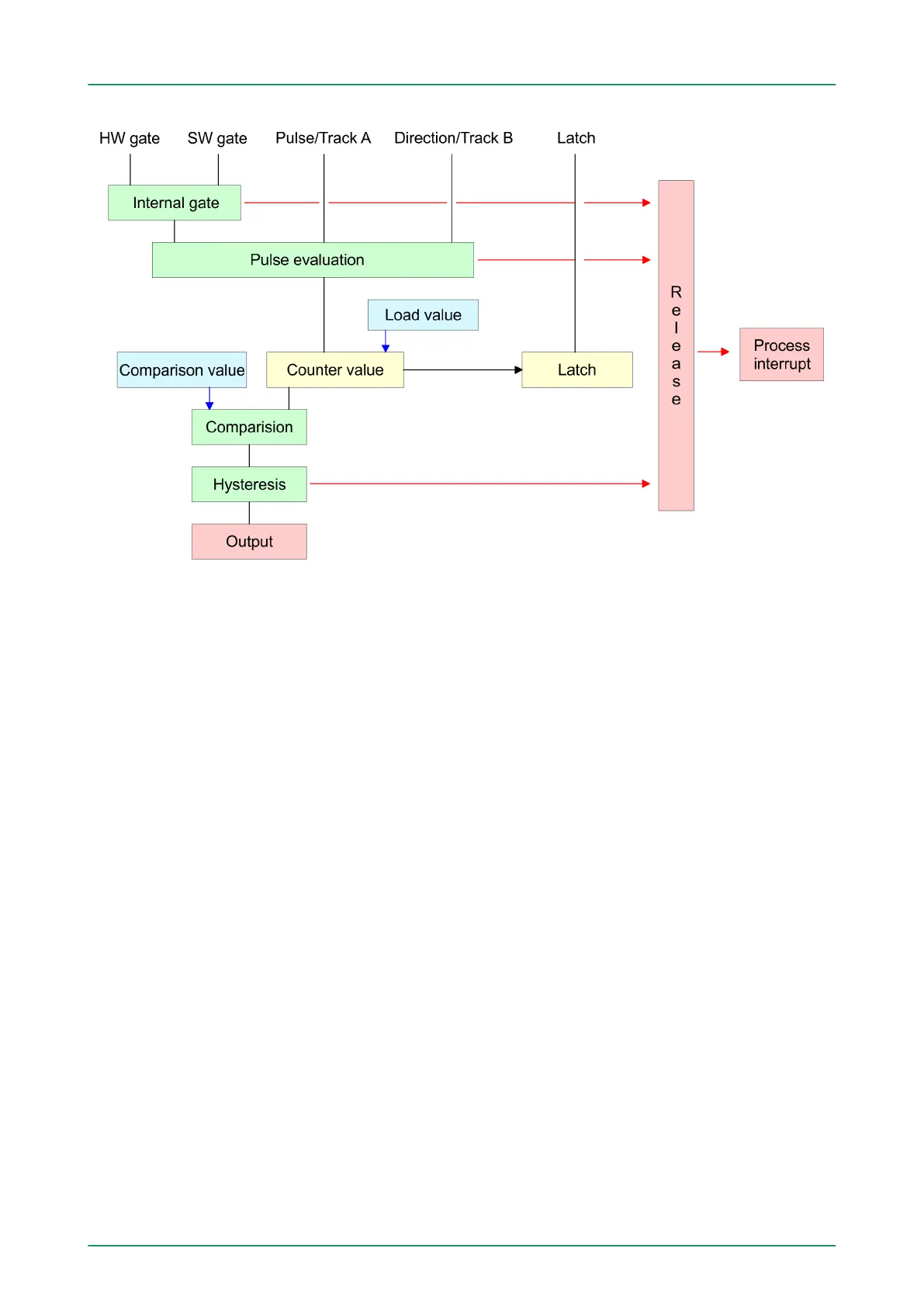
The counter is controlled by the internal gate (i gate). The i gate is the
result of logic operation of hardware gate (HW gate) and software
gate (SW gate), where the HW gate evaluation may be deactivated
by the parameterization.
HW gate: open (activate): Edge 0-1 at hardware gate
x
input
of the module
close (deactivate): Edge 1-0 at hardware gate
x
input
of the module
SW gate: open (activate): In application program by setting
SW_GATE of the SFB 47
close (deactivate): In application program by reset-
ting SW_GATE of the SFB 47
The parameterization defines if the gate cancels or stops the counter
process.
n At cancel function the counter starts counting with the load value
after gate restart.
Gate function
Gate function cancel
and stop
VIPA System 300SDeployment I/O periphery
Counter > Counter - Additional functions
HB140 | CPU-SC | 312-5BE13 | GB | 15-50 114

Table of Contents

Related product manuals