EasyManua.ls Logo

VIPA CPU 312SC - Page 165

VIPA CPU 312SC
185 pages
Print Icon
To Next Page IconTo Next Page
To Next Page IconTo Next Page
To Previous Page IconTo Previous Page
To Previous Page IconTo Previous Page
Loading...
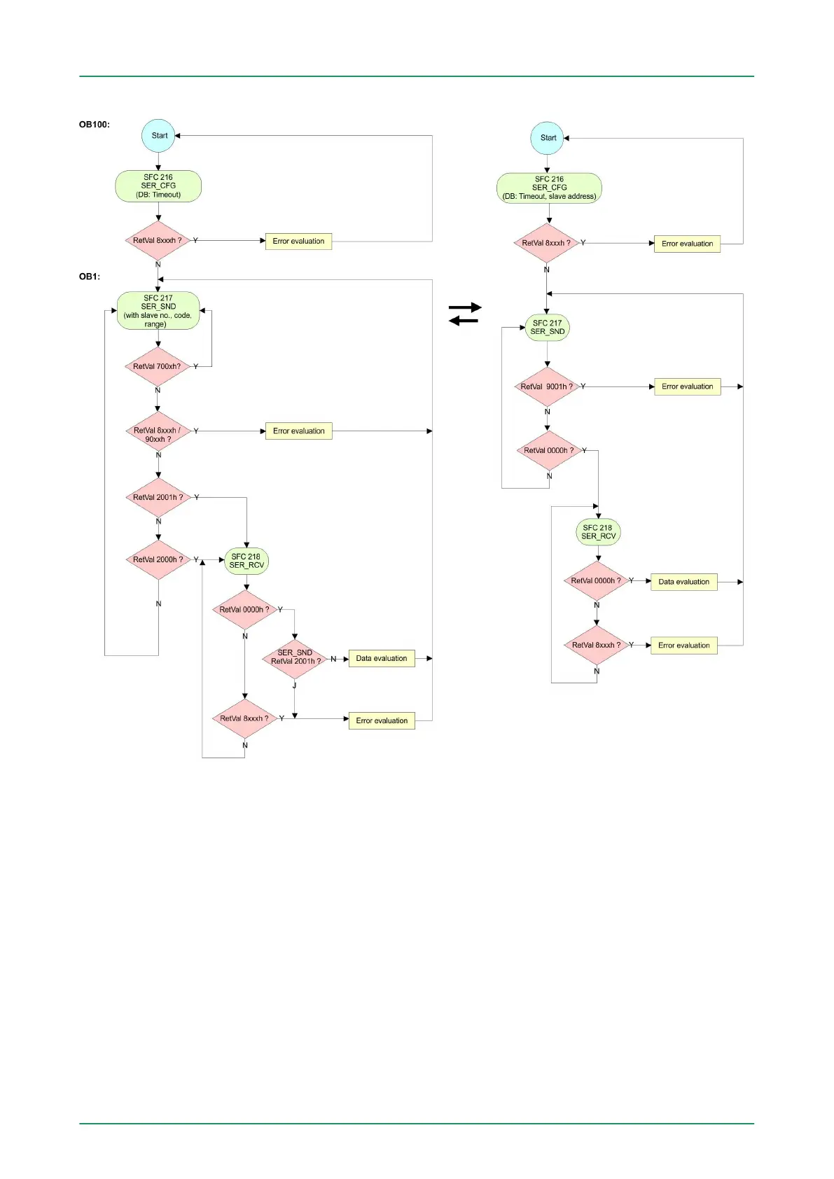
VIPA System 300S Deployment PtP communication
Modbus - Example communication
HB140 | CPU-SC | 312-5BE13 | GB | 15-50 165

Table of Contents

Related product manuals