EasyManua.ls Logo

Xilinx ZCU102

Xilinx ZCU102
137 pages
To Next Page IconTo Next Page
To Next Page IconTo Next Page
To Previous Page IconTo Previous Page
To Previous Page IconTo Previous Page
Loading...
ZCU102 Evaluation Board User Guide www.xilinx.com 108
UG1182 (v1.2) March 20, 2017
Chapter 3: Board Component Descriptions
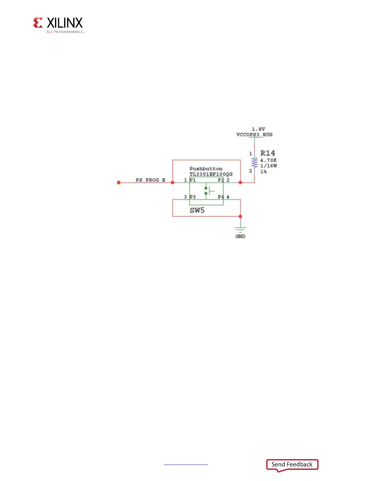
Program_B Pushbutton
[Figure 2-1, callout 30]
PS_PROG_B Pushbutton switch SW5 grounds the XCZU9EG MPSoC PS_PROG_B pin U21
when pressed (see Figure 3-42). This action clears programmable logic configuration, which
the PS software can then act on. See the Zynq UltraScale+ MPSoC Technical Reference
Manual (UG1085) [Ref 2] for information about Zynq UltraScale+ MPSoC configuration.
X-Ref Target - Figure 3-42
Figure 3-42: PS_PROG_B Pushbutton Switch SW5
;
Send Feedback

Table of Contents

Other manuals for Xilinx ZCU102

Related product manuals