EasyManua.ls Logo

Yamaha DRCX - Page 38

Yamaha DRCX
312 pages
Print Icon
To Next Page IconTo Next Page
To Next Page IconTo Next Page
To Previous Page IconTo Previous Page
To Previous Page IconTo Previous Page
Loading...
3-11
3
I/O INTERFACE
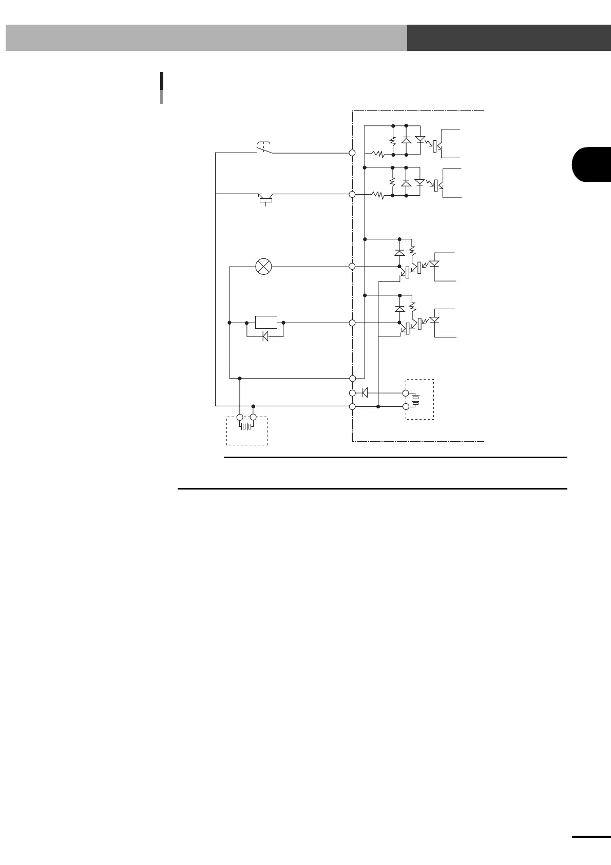
3-4 I/O Circuits
When external 24V power supply is used.
External DC24V
power supply
Internal DC24V power supply
Push-button
NPN transistor
Incandescent lamp
Solenoid valve
Input signal
Photocoupler
Output signal
DI
DO
DO
DI
+IN COM
0V
Controller side
c
CAUTION
To prevent possible accidents when using an external 24V power supply, do not use it simultaneously with the
internal power supply.
Artisan Technology Group - Quality Instrumentation ... Guaranteed | (888) 88-SOURCE | www.artisantg.com

Table of Contents

Related product manuals