EasyManua.ls Logo

Yamaha DRCX - I;O Circuit and Connection Example

Yamaha DRCX
312 pages
Print Icon
To Next Page IconTo Next Page
To Next Page IconTo Next Page
To Previous Page IconTo Previous Page
To Previous Page IconTo Previous Page
Loading...
3-10
3
I/O INTERFACE
3-4 I/O Circuits
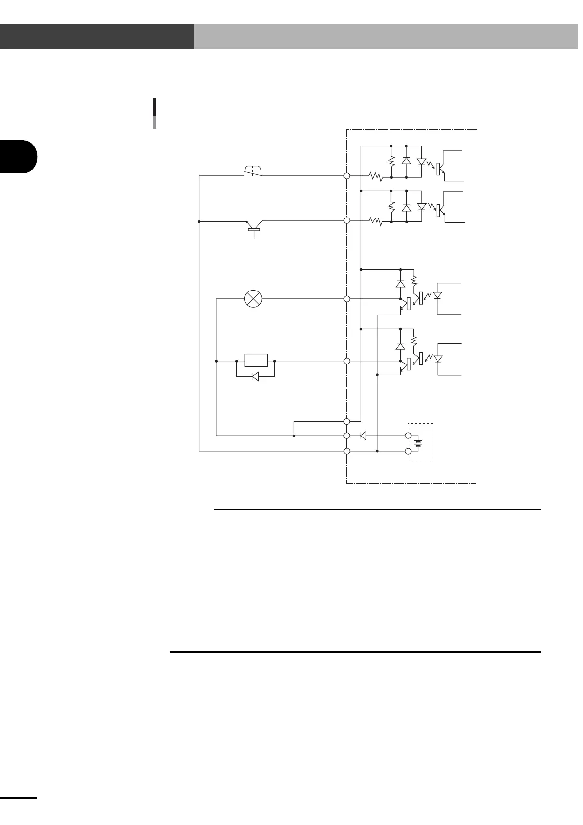
3-4-2 I/O circuit and connection example
When internal 24V power supply is used.
Internal DC24V power supply
Push-button
NPN transistor
Incandescent lamp
Solenoid valve
Input signal
Photocoupler
Output signal
DI
DO
DO
DI
+IN COM
+24V
0V
Controller side
c
CAUTION
Do not short the output terminal to the DC24V terminal. This may cause equipment breakdown.
When using an inductive load (such as a solenoid valve) as the output load, connect a high-speed diode as a
surge killer in parallel and near to the load to reduce noise.
When using a 2-wire type proximity sensor as an input signal, the residual voltage during on/off might exceed
the input range for the DRCX controller depending on the sensor type. Using such a sensor will cause erroneous
operation. Always check that the sensor meets the input signal specifications.
A large inrush current may flow depending on the output load. If it exceeds the maximum output current of the
internal power supply, the protective circuit will work to turn off the output.
Keep the wires separated from the power lines of other machines, or shield the wires to prevent noise.
The supply current capacity of the internal DC24V power supply will differ according to the robot specifications.
Two axes are horizontal type robots 900mA/DC24V
One axis is horizontal type robot 600mA/DC24V
Two axes are vertical type robots 300mA/DC24V
Ve rtical type robots are robots having a sliding section that moves vertically and has a holding brake.
Artisan Technology Group - Quality Instrumentation ... Guaranteed | (888) 88-SOURCE | www.artisantg.com

Table of Contents

Related product manuals