EasyManua.ls Logo

Yamaha DRCX - Connection to PLC Output Unit Using External 24 V Power Supply

Yamaha DRCX
312 pages
Print Icon
To Next Page IconTo Next Page
To Next Page IconTo Next Page
To Previous Page IconTo Previous Page
To Previous Page IconTo Previous Page
Loading...
3-13
3
I/O INTERFACE
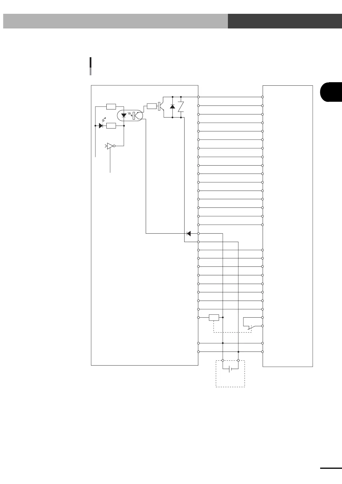
3-5 I/O Connection Diagram
3-5-2
Connection to PLC output unit using external 24V power supply
Connection to the Mitsubishi
©
PLC AY51 output unit
AY51 type output unit
DRCX series controller
External DC 24V
power supply
+
-
Y00
Y01
Y02
Y03
Y04
Y05
Y06
Y07
Y08
Y09
Y0A
Y0B
Y0C
Y0D
Y0E
Y0F
DC24V
0V
Y10
Y11
Y12
Y13
Y14
Y15
Y16
Y17
Y18
DC24V
0V
A5
B5
A6
B6
A7
B7
A8
B8
A9
B9
A10
B10
A11
B11
A12
B12
A4
B4
A3
B3
A2
B2
A1
B1
A24
B24
A13,B13
A15,B15
DI 0
DI 1
DI 2
DI 3
DI 4
DI 5
DI 6
DI 7
DI 8
DI 9
DI 10
DI 11
DI 12
DI 13
DI 14
DI 15
SERVO
LOCK
ORG-S
RESET
AUTO-R
STEP-R
ABS-PT
INC-PT
EMG 1
EMG 2
+IN COM
0V
TB 1
2
R
R
R
3
4
5
6
7
8
9
10
11
12
13
14
15
16
17
18
19
20
21
22
23
24
25
26
27
35
36
Artisan Technology Group - Quality Instrumentation ... Guaranteed | (888) 88-SOURCE | www.artisantg.com

Table of Contents

Related product manuals