EasyManua.ls Logo

YASKAWA L1000A - Page 28

YASKAWA L1000A
247 pages
To Next Page IconTo Next Page
To Next Page IconTo Next Page
To Previous Page IconTo Previous Page
To Previous Page IconTo Previous Page
Loading...
3 Electrical Installation
26 YASKAWA ELECTRIC TOEP C710616 38H YASKAWA AC Drive-L1000A Quick Start Guide
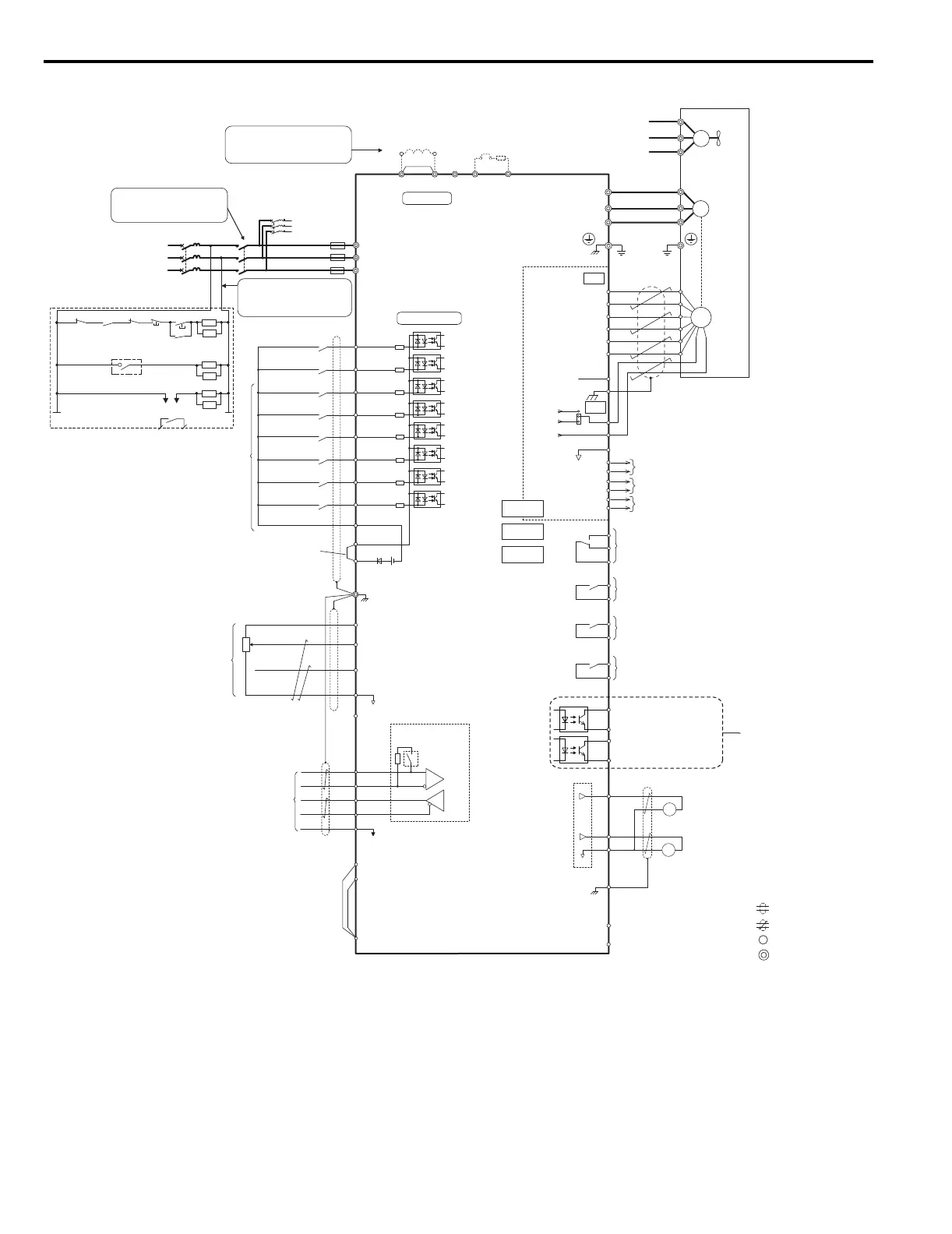
Figure 7
Figure 6 Drive Standard Connection Diagram (example: CIMR-LU20033)
<1> Remove the jumper when installing a DC link choke. Models CIMR-LU20085 through 20415, 40045
through 40605, and 50032 through 50200 come with a built-in DC link choke.
<2> Set L8-55 to 0 to disable the protection function of the built-in braking transistor of the drive when using an
optional regenerative converter or dynamic braking option.
<3> Set up a thermal relay sequence to disconnect drive main power in the event of an overheat condition on the
dynamic braking option.
<4> Self-cooling motors do not require the same wiring necessary for motors with separate cooling fans.
Shield ground terminal
+
+
DM
DM
H
1
H2
HC
<10>
R/L1
S/L2
T/L3
Fuse
MC
2MCCB
MB
ON
OFF
THRX
SA
1
2
TRX
MC
MA
TRX
Fault relay
contact
Braking resistor unit
Thermal relay trip contact
MC
MC
SA
SA
THRX
ELCB (MCCB)
R
T
S
Three-phase
power supply
200 to 240 V
50/60 Hz
<14>
2MCCB
r1
s1
t1
MC
Wiring sequence should shut off
power to the drive when a fault
output is triggered.
If running from a 400 V power
supply or 600 V power supply, a
step-down transformer is needed
to reduce the voltage to 200 V.
P1
P2
C1
C2
Photo Coupler 1
(During Frequency Output)
Photo Coupler 2
(not used)
Digital output
5 to 48 Vdc
2 to 50 mA
(default setting)
+
+
++
Terminals -, +1, +2, B1, B2 are
for connecting options. Never
connect power supply lines to
these terminals
DC link choke
(option)
UX
Thermal relay
(option)
+
+
++
+
UX
S
1
S2
S3
S4
S5
S6
S7
A1
A2
0
V
AC
R
R
S
S
IG
Drive
B112
B2
2
kΩ
S8
SC
0 V
FM
AM
AC
E (G)
<1>
<8>
<8>
<9>
<2><3>
+24 V
+V
MA
M
1
M2
MB
MC
Jumper
Braking resistor
(option)
Up command / Stop
External Fault
Fault Reset
Multi-step Speed 1
Not Used
Multi-function
digtial inputs
(default setting)
Sink / Source mode
selection wire jumper
(default: Sink)
Multi-function
analog inputs
Power supply +10.5 Vdc, max. 20 mA
Analog Input 1 (Speed Bias)
-10 to +10 Vdc (20 k
Ω
)
Analog Input 2 (Not used)
-10 to +10 Vdc (20 k
Ω
)
V
Power supply, -10.5 Vdc, max. 20 mA
MEMOBUS/Modbus
comm. RS485/422
max. 115.2 kBps
Termination resistor
(120
Ω
, 1/2 W)
DIP
Switch S2
Fault relay output
250 Vac, max. 1 A
30 Vdc, max 1 A
(min. 5 Vdc, 10 mA)
Multi-function relay output (Brake Release Command)
250 Vac, max. 1 A
30 Vdc, max 1 A
(min. 5 Vdc, 10 mA)
Multi-function analog output 1
(Output Speed)
-10 to +10 Vdc (2mA)
Multi-function analog output 2
(Output Current)
-10 to +10 Vdc (2mA)
Main Circuit
Control Circuit
shielded line
twisted-pair shielded line
main circuit terminal
control circuit terminal
M3
M4
Multi-function relay output (Motor Contactor Close Command)
250 Vac, max. 1 A
30 Vdc, max 1 A
(min. 5 Vdc, 10 mA)
M5
M6
Multi-function relay output (Drive Ready)
250 Vac, max. 1 A
30 Vdc, max 1 A
(min. 5 Vdc, 10 mA)
SP
SN
FM
+
AM
<7>
Down command / Stop
Multi-step Speed 2
Multi-step Speed 3
FE
SD
NC
a+
a-
b-
z-
b+
z+
IP
IG
IP12
IP5
IG
SG
TB2
A pulse monitor signal
B pulse monitor signal
Z pulse monitor signal
CN3
PG
<4>
<2>
A+
A
B
Z
B+
Z+
TB1
PGX3
CN5-C
CN5-B
CN5-A
Option card
connector
M
U/T
1
V/T2
W/T
U/T1
V/T2
W/T3
3
Ground
Cooling fan
<6>
<5>
M
r1
s1
t1
FU
FV
FW
<12>
<13> <14>
<15>
EDM (Safety Electronic Device Monitor)
Safe Disable inputs
<11>
YEA_common
TOEP_C710616_38H_7_0.book 26 ペー 2015年11月11日 水曜日 午後7時40分

Table of Contents

Other manuals for YASKAWA L1000A

Related product manuals