EasyManua.ls Logo

YASKAWA Motoman NXC100 - Signals: EXSVON, EXHOLD; RESET for RESET I;O Signals; I;O Circuit Block Diagram

YASKAWA Motoman NXC100
60 pages
To Next Page IconTo Next Page
To Next Page IconTo Next Page
To Previous Page IconTo Previous Page
To Previous Page IconTo Previous Page
Loading...
5.3 Circuit Diagram for I/O Signals
5-11
HW0482738
HW0482738
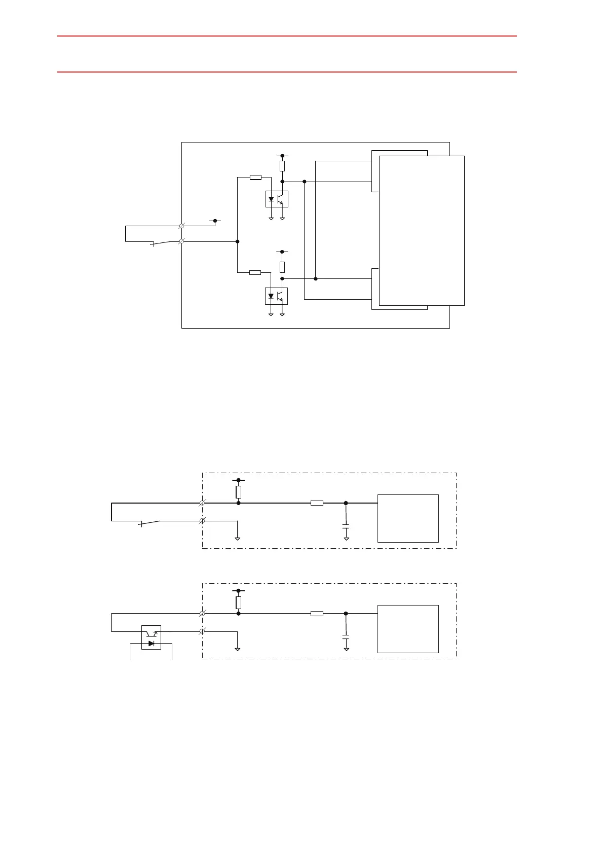
C) Signals: EXSVON, EXHOLD
The signals are used for mode setting signals.
Input a contact signal.
I/O Circuit Block Diagram
(3) X32 RESET For RESET I/O signals
The signal is used for the NXC100 reset signal.
Input a contact signal or photo isolation output signal.
Short-circuit between the pin No.1 and pin No.2 when the RESET input signal is not
used.
I/O Circuit Block Diagram
+24V2
+5V
PLD1
+5V
PLD2
GND024V2
GND
024V2
Safety Circuit
+24V
4.7kOHM
RESET
Circuit
4.7kOHM
GND
0.1uF
GND
Input the contact signal
+24V
4.7kOHM
RESET
Circuit
4.7kOHM
GND
0.1uF
GND
Input the photo isolation
output signal
1
2
1
2
40/48
Artisan Technology Group - Quality Instrumentation ... Guaranteed | (888) 88-SOURCE | www.artisantg.com

Related product manuals