EasyManua.ls Logo

4RF Aprisa SR - Hardware Alarm Inputs; Outputs; Alarm Input to SNMP Trap; Alarm Input to Alarm Output

4RF Aprisa SR
327 pages
Print Icon
To Next Page IconTo Next Page
To Next Page IconTo Next Page
To Previous Page IconTo Previous Page
To Previous Page IconTo Previous Page
Loading...
About the Radio | 43
Aprisa SRx User Manual 1.3.0
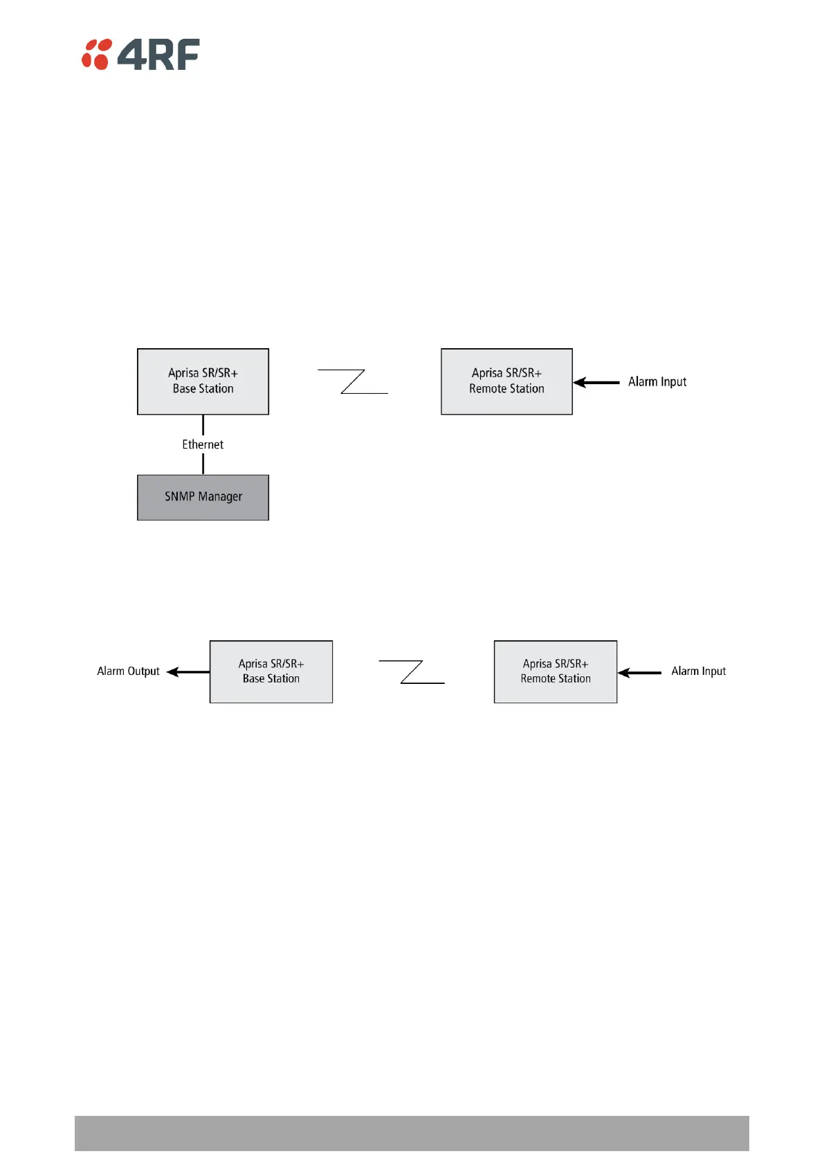
Hardware Alarm Inputs / Outputs
The Aprisa SR provides two hardware alarm inputs to generate alarm events in the network and two
hardware alarm outputs to receive alarm events from the network.
The hardware alarm inputs and outputs are part of the event system. All alarm events can be viewed in
SuperVisor event history log (see Events > Event Historyon page 166). These include the alarm events
generated by the hardware alarm inputs.
Alarm Input to SNMP Trap
An alarm event from an Aprisa SR hardware alarm input can be sent over the air to any SNMP Manager
using SNMP traps.
Alarm Input to Alarm Output
An alarm event from an Aprisa SR hardware alarm input can be mapped to an hardware alarm output of
another Aprisa SR using an event action setup (see Events > Event Action Setupon page 174).

Table of Contents

Related product manuals