EasyManua.ls Logo

ABB REF615 F - Signals

ABB REF615 F
896 pages
To Next Page IconTo Next Page
To Next Page IconTo Next Page
To Previous Page IconTo Previous Page
To Previous Page IconTo Previous Page
Loading...
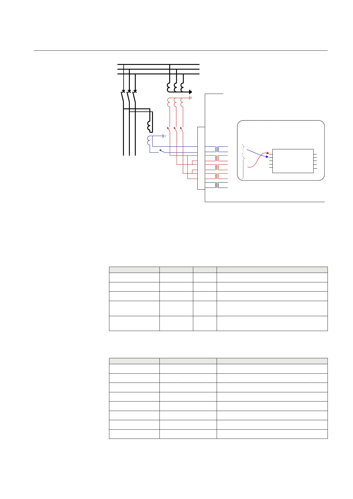
L1
L3
U1
U2
U3
U0
U1b
U12
L2
Relay program
U_LINE
U_BUS
SECRSYN
U_BUS
U_LINE
BYPASS
SYNC_INPRO
SYNC_OK
CL_FAIL_AL
CMD_FAIL_AL
CL_COMMAND
BLOCK
ENERG_STATE
GUID-DE29AFFC-9769-459B-B52C-4C11DC37A583 V2 EN
Figure 371: Connection of voltages for the IED and signals used in synchrocheck
9.3.6 Signals
Table 611: SECRSYN Input signals
Name
Type Default Description
U_BUS SIGNAL 0 Busbar voltage
U_LINE SIGNAL 0 Line voltage
CL_COMMAND BOOLEAN 0=False External closing request
BYPASS BOOLEAN 0=False Request to bypass synchronism check and
voltage check
BLOCK BOOLEAN 0=False Blocking signal of the synchro check and voltage
check function
Table 612: SECRSYN Output signals
Name
Type Description
SYNC_INPRO BOOLEAN Synchronizing in progress
SYNC_OK BOOLEAN Systems in synchronism
CL_FAIL_AL BOOLEAN CB closing failed
CMD_FAIL_AL BOOLEAN CB closing request failed
LLDB BOOLEAN Live Line, Dead Bus
LLLB BOOLEAN Live Line, Live Bus
DLLB BOOLEAN Dead Line, Live Bus
DLDB BOOLEAN Dead Line, Dead Bus
1YHT530004D05 D Section 9
Control functions
615 series 689
Technical Manual

Table of Contents

Related product manuals