EasyManua.ls Logo

Acer Aspire E1-431 - Maintenance Flowchart

Acer Aspire E1-431
251 pages
Print Icon
To Next Page IconTo Next Page
To Next Page IconTo Next Page
To Previous Page IconTo Previous Page
To Previous Page IconTo Previous Page
Loading...
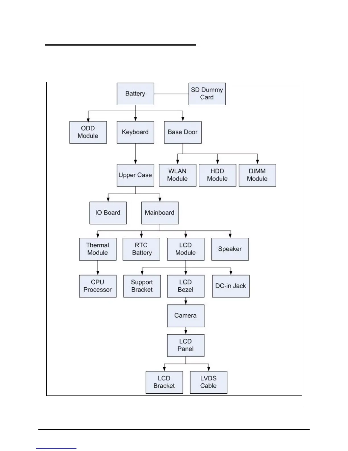
3-6 Machine Maintenance Procedures
Maintenance Flowchart 0
The flowchart in Figure 3-1 shows a graphic representation of the module removal and
installation sequences. It shows information on what components may need to be
removed and installed during servicing.
Figure 3-1. Maintenance Flow

Table of Contents

Related product manuals