EasyManua.ls Logo

Acer e-mill 3VS - UL Electric Diagram for 3 VS, 3 VSII, 3 VK, 3 VKH, 5 VK

Acer e-mill 3VS
203 pages
Print Icon
To Next Page IconTo Next Page
To Next Page IconTo Next Page
To Previous Page IconTo Previous Page
To Previous Page IconTo Previous Page
Loading...
- 60 -
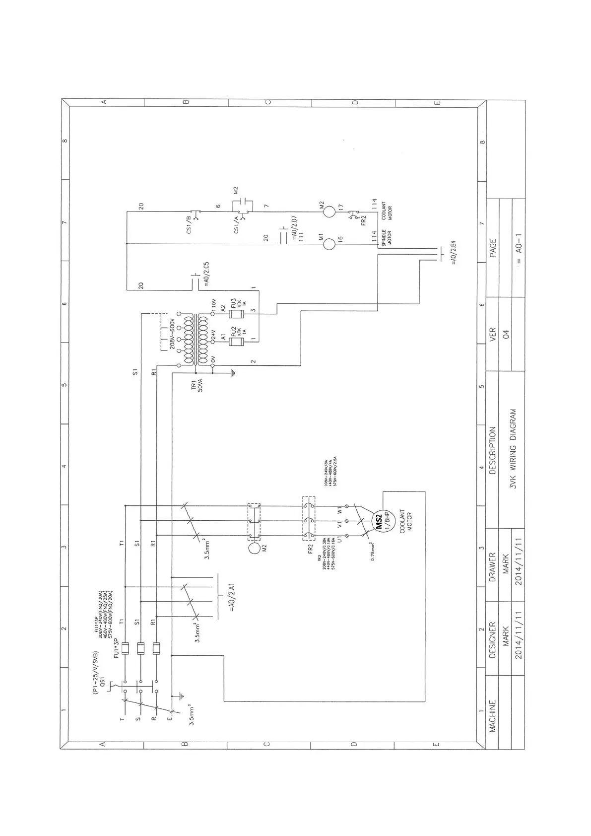
C. UL Electric Diagram for 3VS, 3VSII, 3VK, 3VKH, 5VK

Table of Contents

Related product manuals