EasyManua.ls Logo

ADT SASW3000EN - Page 103

ADT SASW3000EN
104 pages
Print Icon
To Next Page IconTo Next Page
To Next Page IconTo Next Page
To Previous Page IconTo Previous Page
To Previous Page IconTo Previous Page
Loading...
18-9
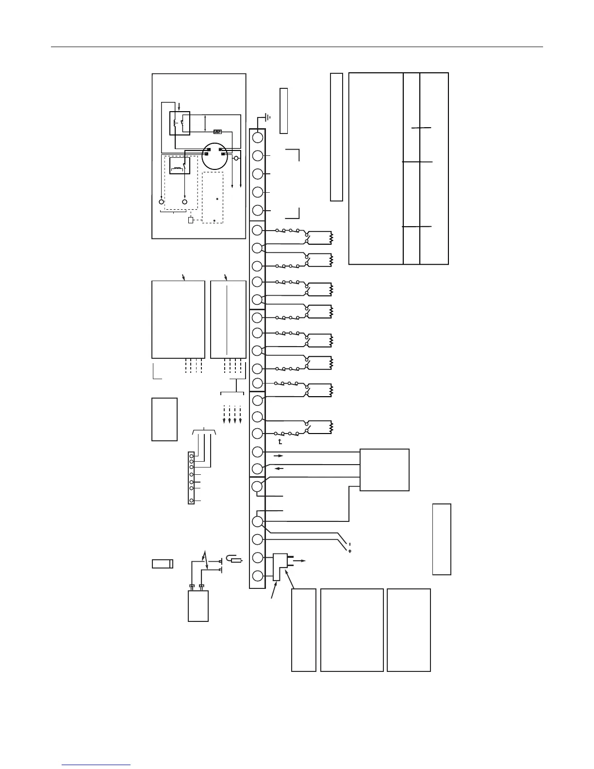
CLASS 2 PLUG-IN TRANSFORMER
16.5VAC, 25VA
(e.g. ADEMCO No. 1321).
(USE No. 1321CN IN CANADA)
TO 110VAC
UNSWITCHED
OUTLET (24HR)
THIS EQUIPMENT SHOULD BE INSTALLED
IN ACCORDANCE WITH THE NATIONAL
FIRE PROTECTION ASSOCIATION'S
STANDARD 72, CHAPTER 11 (NATIONAL
FIRE PROTECTION ASSOCIATION,
BATTERY-MARCH PARK, QUINCY,MA
02169).
PRINTED INFORMATION
DESCRIBING PROPER INSTALLATION,
OPERATION,TESTING, MAINTENANCE,
EVACUATION PLANNING AND REPAIR
SERVICE IS TO BE PROVIDED WITH THIS
EQUIPMENT.
24-HR BATTERY STANDBY REQUIRED FOR
FIRE INSTALLATIONS. USE 12V, 17.2AH
BATTERY FOR 600mA AUX POWER. SEE
INSTRUCTIONS.
BATTERY CAPACITY FOR EMERGENCY
BURGLARY STANDBY USE AT LEAST 4 HRS
USE UL LISTED LIMITED ENERGY
CABLE FOR ALL CONNECTIONS
USE 1361X10 TRANSFORMER
INTERFACE IN PLACE OF 1321 OR
1321CN WHEN POWER LINE CARRIER
DEVICES ARE BEING USED. (SEE
INSTRUCTIONS FOR CONNECTIONS)
**FOR COMPLETE INFORMATION,
SEE INSTRUCTIONS K5305V3
OR LATER.
ALARM OUTPUT
10.513.8VDC, 2A MAX.
(600mA MAX. FOR UL
USAGE, INCLUDING
AUX POWER) STEADY
FOR BURGLARY/PANIC,
TEMPORAL PULSE
SOUNDING FOR FIRE.
CAN USE ADEMCO
No. 702 SIREN, OR
12V BELL. SEE
INSTRUCTIONS**.
CHARGING VOLTAGE
13.8VDC. MAXIMUM
CHARGING CURRENT
650mA.
BATTERY
12V, 4AH
+
+
BLACK
RED
SEALED LEAD-ACID TYPE.
BATTERY NORMALLY NEED NOT BE
REPLACED FOR AT LEAST 3 YRS.
TO DETERMINE TOTAL STANDBY LOAD
ON BATTERY, ADD 100mA TO TOTAL OF
AUX. POWER OUTPUT AND REMOTE
TOUCHPAD CURRENTS.
CONNECTION OF THE FIRE ALARM
SIGNAL TO A FIRE ALARM
HEADQUARTERS OR A CENTRAL STATION
SHALL BE PERMITTED ONLY WITH THE
PERMISSION OF THE LOCAL AUTHORITY
HAVING JURISDICTION. THE BURGLAR
ALARM SIGNAL SHALL NOT BE
CONNECTED TO A POLICE EMERGENCY
NUMBER.
OPTIONAL
FOR UP TO 40 ADDITIONAL ZONES
( FROM EITHER OR BOTH GROUPS)
BLK
RED
GRN
YEL
7
21 22 23 24 25
EARTH
GROUND
SEE
INSTRUCTIONS**
FOR PROPER
GROUNDING
TELEPHONE WIRING
(VIA RJ31X* JACK AND DIRECT CONNECT CORD) *CA38A IN CANADA
DOC LOAD NO.: 3
RED: TOUCHPAD PWR (
+
)
GREEN: DATA IN FROM TOUCHPAD
YELLOW: TOUCHPAD DATA OUT
BLK
RED
GRN
YEL
TO TERM 4
TO TERM 5
TO TERM 6
TO TERM 7
BLK
RED
GRN
YEL
RING
(GRAY)
TIP
(GREEN)
RING
(RED)
INCOMING
PHONE LINE
HANDSET
ZONE 1
ZONE 2
HI
LO
HI
LO
ZONE 4
HI
LO
HI
LO
ZONE 5
ZONE 6
ZONE 7
ZONE 8
MAX. LOOP RESISTANCE: (EACH ZONE)
300 OHMS (PLUS EOLR)
RESPONSE, ZONES 1-8: 10, 350,
OR 700 MSEC (PROGRAMMABLE)
8-PIN CONNECTOR
USED FOR 1361X10
TRANSFORMER
CONNECTIONS AND FOR
ON-BOARD TRIGGERS
SEE INSTRUCTIONS.
78
(USE SA4120XM-1
CABLE)
TIP
(BROWN)
}
}
COMPLIES WITH FCC RULES, PART 68. FCC REGISTRATION
NO. 5GBUSA-44003-AL-E RINGER EQUIVALENCE: 0.1B.
WEEKLY TESTING IS REQUIRED TO ENSURE PROPER
OPERATION OF THIS SYSTEM. IN ADDITION, THIS
SYSTEM MUST BE CHECKED BY A QUALIFIED
TECHNICIAN AT LEAST ONCE EVERY
THREE (3) YEARS.
CAN BE USED FOR 2-WIRE SMOKE DETECTORS
RED JUMPER
CUT FOR BELL SUPERVISION.
ALSO, CONNECT 2000 OHM RESISTOR
DIRECTLY ACROSS SOUNDER.
FOR CONNECTION OF OPTIONAL
4286 VIP MODULE TO PHONE
TERMINALS, SEE INSTRUCTIONS.**
REMOTE TOUCHPADS
EACH PARTITION CAN
USE 6150ADT OR 6160ADT
TOUCHPADS. SEE
INSTRUCTIONS PROVIDED
WITH TOUCHPAD. LOCAL
PROGRAMMING MUST BE
DONE WITH A 6160ADT
BUT NEED NOT REMAIN
IN THE SYSTEM
(SET TO ADDRESS 16).
2000
OHMS
EOLR
SAFEWATCH PRO 3000EN
ENTREPRENEUR 3000EN
SECURITY MANAGER 3000EN
SUMMARY OF CONNECTIONS
SYNC
COM
DATA
TO
TRANS.
GND
+12 AUX
10
9
6
1234 5 6
OUTPUT 18
(TRIG. 2)
OUTPUT 17
(TRIG. 1)
ALL DEVICES AND
ACCESSORIES
USED IN A CANADIAN
INSTALLATION MUST BE
LISTED FOR USE IN
CANADA
3A
SET
RECEIVERS
DIP SWITCH
FOR DEVICE
ADDRESS
OF 0. SEE
INSTRUCTIONS.
SET UNITS
DIP SWITCH
FOR DEVICE
ADDRESSES
7 - 15. SEE
INSTRUCTIONS.
MAXIMUM NUMBER OF 2-WIRE SMOKE
DETECTORS ON ZONE 1 IS 16;
DETECTORS MUST HAVE COMPATIBILITY
IDENTIFIER AS "A".
POWER SHUTDOWN NOTE:
SYSTEM SHUTS DOWN
SENSOR DETECTION
PROCESSING IF CONTROL'S
VOLTAGE DROPS BELOW
9.6V.
4-WIRE SMOKE DETECTOR CONNECTIONS
+
+
2000
OHMS
EOLR
HEAT
DETECTOR
RED
EOL
POWER
SUPERVISION
RELAY MODULE
A77-716B.
USE N.O.
CONTACT,
WHICH CLOSES
WHEN POWER
IS APPLIED.
VIOLET
AUX PWR
OUTPUT
TERMINALS
5
4
_
_
+
BLK
_
TO ZONE TERM. ( )
TO ZONE TERM. ( )
RELAY
CONTACT OPENS MOMENTARILY
UPON FIRE ALARM RESET
PROGRAM RELAY
AS ZONE TYPE 54
(FIRE ZONE RESET)
_
+
4-WIRE SMOKE
OR COMBUSTION
DETECTOR
N.C.
N.O.
TO OUTPUT 17
PROGRAM OUTPUT 17 FOR
"OUT NORM LOW" = YES IN
79 MENU MODE AND AS ZONE
TYPE 54 IN 80 MENU MODE
MAX. CURRENT = 100 mA
OR
ADEMCO 5881* Type
RF RECEIVER
WIRELESS ZONES
*5882 IN CANADA
ADEMCO No. 4219
WIRED EXPANSION MODULE
(8 ADD'L EOLR WIRED ZONES)
-OR-
ADEMCO No. 4229
WIRED EXPANSION/RELAY MODULE
(8 ADD'L EOLR WIRED ZONES PLUS 2
OUTPUT RELAYS)
-OR-
ADEMCO No. 4204 RELAY MODULE
(4 OUTPUT RELAYS)
AND/OR
5881L: UP TO 8
5881M: UP TO 16
5881H: UP TO 64 (48+16 BUTTONS)
BLACK: TOUCHPAD GROUND (- ) RETURN
NOTE:
TOUCHPADS (S)
CURRENT (IN
BOTH
PARTITIONS)
AND ALL
OTHER DEVICES
DRAWING
POWER FROM
TERMS 4 & 5
MUST BE
INCLUDED IN
AUX CURRENT
DRAIN
CALCULATIONS.
AUX. POWER
OUTPUT
10.5-13.8VDC
600mA MAX.
(500mA MAX.
FOR UL
INSTALLATIONS)
ALL OUTPUTS
ARE POWER
LIMITED.
+
}
BLK
5
REMOTE
TOUCHPADS
AND OTHER
ADDRESSABLE
DEVICES
(e.g. 5800TM,
4285/4286, LRR,
4219, 4229,
4204, 5881)
(USE EOLR PART NUMBER P4100,
PART OF KIT SAHDWR1)
**
**
**
**
CIRCUIT
(ZONE)
CONTROL UNIT
DELAY-SEC
SMOKE DETECTOR
MODEL DELAY-SEC
USE THE DELAY TIME MARKED ON THE INSTALLED
DETECTOR(S).
WARNING: ALARM VERIFICATION, IF USED, DELAYS
ALARM SIGNALS FROM THE INDICATED FIRE
CIRCUITS. DO NOT EXCEED 60 SECONDS OF TOTAL
DELAY (CONTROL UNIT PLUS SMOKE DETECTORS).
DO NOT CONNECT OTHER INITIATING DEVICES TO
THESE CIRCUITS UNLESS APPROVED BY THE
LOCAL AUTHORITY HAVING JURISDICTION.
12
3
4
ZONE 3
HI
LO
HI
LO
2000
OHMS
EOLR
2000
OHMS
EOLR
2000
OHMS
EOLR
2000
OHMS
EOLR
2000
OHMS
EOLR
2000
OHMS
EOLR
2000
OHMS
EOLR
8
11
12
14
13
HI
LO
HI
LO
17
16
15
20
18
19
FLYING LEADS
FOR BATTERY
CONNECTION
Zn 1
Output 17
7 secs
3 secs
WARNING:
TO PREVENT RISK OF SHOCK,
DISCONNECT TELEPHONE LINE AT TELCO
JACK BEFORE SERVICING THIS UNIT.
BATTERY FUSE
(IF INSTALLED)
FOR REPLACEMENT,
USE SAME VALUE
(e.g. ADEMCO No. 90-12)
FUSE NOTE
MAY HAVE PTC IN
PLACE OF FUSE.
SW3000EN-SOC-V0

Table of Contents

Other manuals for ADT SASW3000EN

Related product manuals