EasyManua.ls Logo

AMD VCU118 - Cooling Fan

AMD VCU118
132 pages
Print Icon
To Next Page IconTo Next Page
To Next Page IconTo Next Page
To Previous Page IconTo Previous Page
To Previous Page IconTo Previous Page
Loading...
VCU118 Board User Guide 110
UG1224 (v1.5) March 15, 2023
Chapter3: Board Component Descriptions
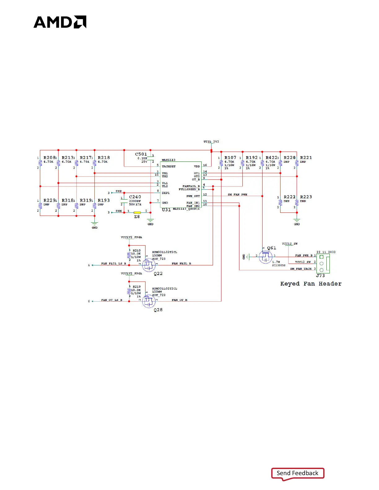
Cooling Fan
The XCVU9P FPGA U1 cooling fan connector is shown in Figure 3-28.
The VCU118 fan circuit uses a Maxim MAX6643 fan controller that autonomously monitors
the FPGA die temperature pins DXP and DXN. The fan circuit is set up to increase fan speed
as the FPGA temperature increases.
Note:
At initial power on, it is normal for the fan controller to energize at full speed for a few
seconds.
X-Ref Target - Figure 3-28
Figure328: Cooling Fan Circuit
X17983-121316
Send Feedback

Table of Contents

Related product manuals