EasyManua.ls Logo

AMD VCU118 - CPU Reset Pushbutton; GPIO DIP Switch

AMD VCU118
132 pages
Print Icon
To Next Page IconTo Next Page
To Next Page IconTo Next Page
To Previous Page IconTo Previous Page
To Previous Page IconTo Previous Page
Loading...
VCU118 Board User Guide 88
UG1224 (v1.5) March 15, 2023
Chapter3: Board Component Descriptions
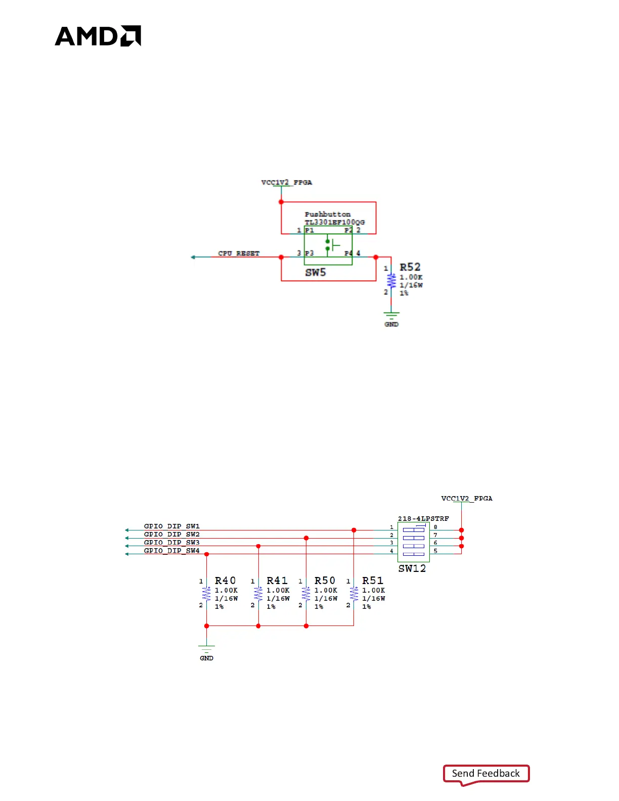
CPU Reset Pushbutton
[Figure 2-1, near callout 23]
Figure 3-21 shows the CPU reset pushbutton circuit.
GPIO DIP Switch
[Figure 2-1, callout 26]
Figure 3-22 shows the GPIO DIP switch circuit.
X-Ref Target - Figure 3-21
Figure321: CPU Reset Pushbutton
X17990-100416
X-Ref Target - Figure 3-22
Figure322: GPIO DIP Switch
X17989-100416
Send Feedback

Table of Contents

Related product manuals