EasyManua.ls Logo

AMD VCU118 - Page 50

AMD VCU118
132 pages
Print Icon
To Next Page IconTo Next Page
To Next Page IconTo Next Page
To Previous Page IconTo Previous Page
To Previous Page IconTo Previous Page
Loading...
VCU118 Board User Guide 50
UG1224 (v1.5) March 15, 2023
Chapter3: Board Component Descriptions
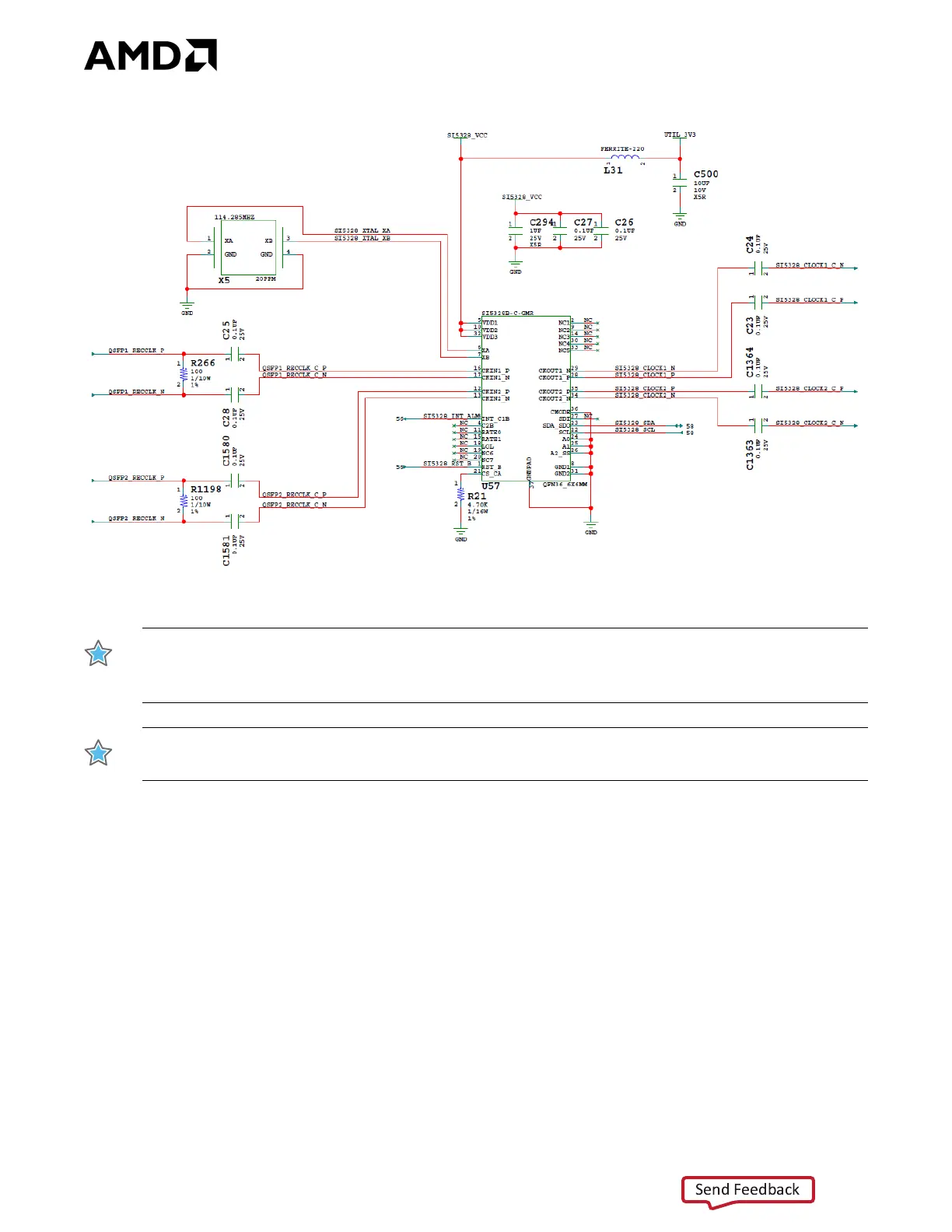
IMPORTANT: The Silicon Labs Si5328 U57 pin 1 reset net SI5328_RST_B must be driven High to enable
the device. U57 pin 1 net SI5328_RST_B is level-shifted to 1.8V by U3 and is connected to FPGA U1 bank
64 pin BC21.
IMPORTANT: The Silicon Labs Si5328 U57 component implements a 3-to-1 multiplexer. One of three
input clocks (XA/B, CKIN1, or CKIN2) is selected via I²C programming.
An active-Low input at U57 pin 1 RST_B performs an external hardware reset of this device.
This resets all internal logic to a known state and forces the device registers to their default
value. The clock outputs are disabled during reset. The part must be programmed after a
reset or a power-on to get a clock output. The reset pin 1 has a weak internal pull-up.
For more details on the Silicon Labs SI5335A, SI570, SI53340, and SI5328B devices, see the
Silicon Labs website [Ref 22].
For UltraScale FPGA clocking information, see UltraScale Architecture Clocking Resources
User Guide (UG572) [Ref 5].
X-Ref Target - Fig ure 3-9
Figure39: VCU118 Board QSFP Jitter Attenuated Clock
X17999-100416
Send Feedback

Table of Contents

Related product manuals