EasyManua.ls Logo

Anritsu ML2400A Series - Page 100

Anritsu ML2400A Series
275 pages
Print Icon
To Next Page IconTo Next Page
To Next Page IconTo Next Page
To Previous Page IconTo Previous Page
To Previous Page IconTo Previous Page
Loading...
con figu ra tion com bines sen sors, the com bi na tion is done in
lin ear units. If the re sult of the com bi na tion pro duces a
nega tive lin ear value and the dis played units are log
(i.e., dB) this would be an il le gal loga rith mic op era tion.
Printer er ror - A print was re quested and this er ror was
re turned.
Re quest for data from a chan nel with no sen sor con nected.
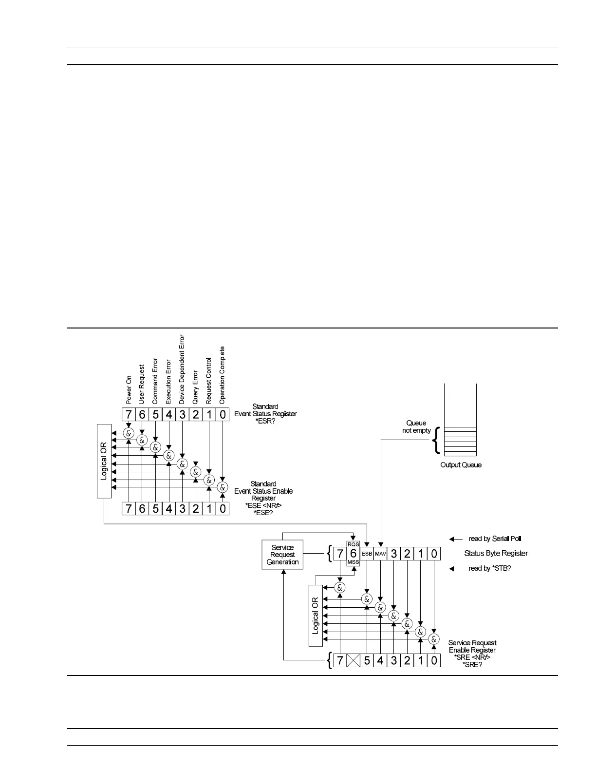
Bit 0: Op er a tion Com plete. This bit is set when the *OPC com mand
com pletes and can be used to tell the con trol ler the unit has com pleted
those com mands just sent. See *OPC and *OPC? for more de tails.
All other bits are not used. The bits above are 488.2 com mon bits. The
ERRLST com mand will re turn an er ror list giv ing the state of the DDE
causes.
Re lated
Com mands:
*ESR?, *ESE?, ERRLST
ML2400A OM 6-13
GPIB OPERATION ML24XXA NATIVE COMMANDS
Figure 6-2. IEEE 488.2 Stan dard Status Structures

Table of Contents

Related product manuals