EasyManua.ls Logo

Ariston CLAS - ELECTRIC DIAGRAM CF (Till June 2009)

Ariston CLAS
71 pages
Print Icon
To Next Page IconTo Next Page
To Next Page IconTo Next Page
To Previous Page IconTo Previous Page
To Previous Page IconTo Previous Page
Loading...
Training manual CLAS
Pag. 54 di 71
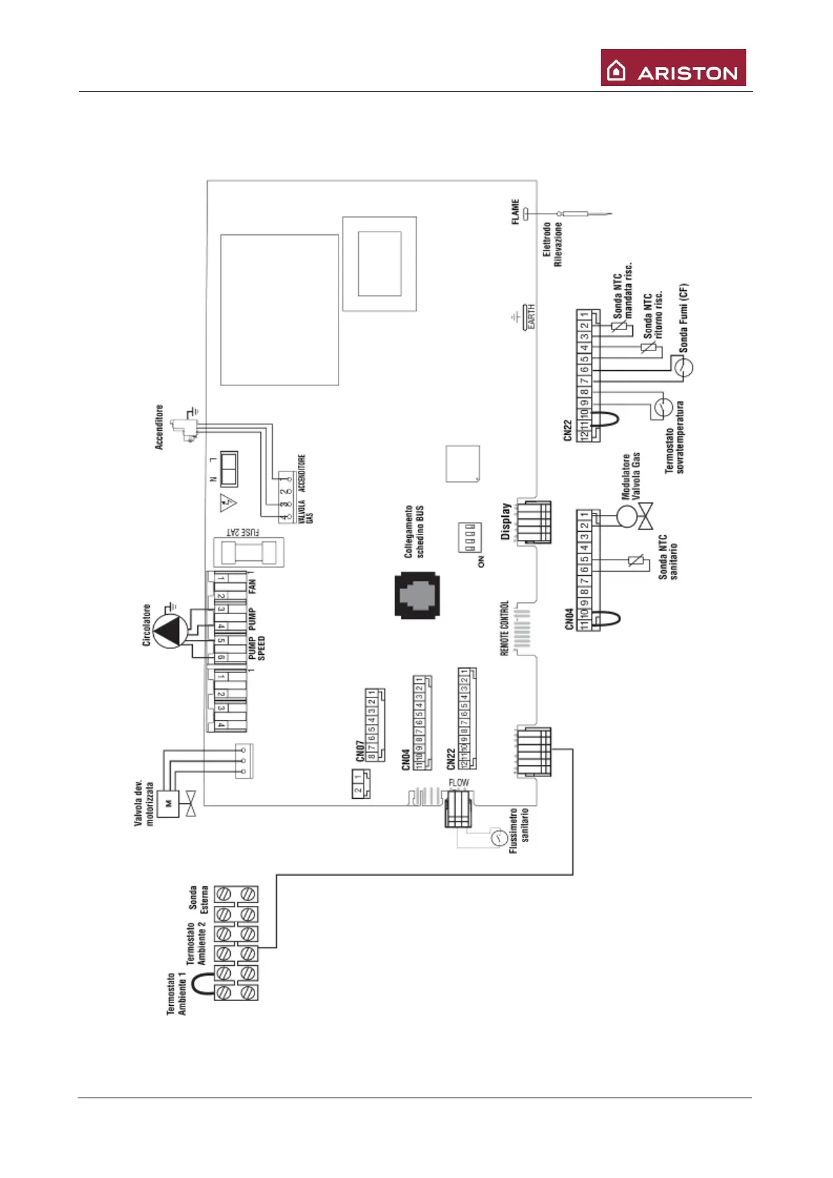
6.1.3 ELECTRIC DIAGRAM CF (till June 2009)

Table of Contents

Related product manuals