EasyManua.ls Logo

Autonics MD5 Series - I;O Circuit and Connections

Autonics MD5 Series
21 pages
Print Icon
To Next Page IconTo Next Page
To Next Page IconTo Next Page
To Previous Page IconTo Previous Page
To Previous Page IconTo Previous Page
Loading...
Q-17
(A)
Photoelectric
Sensors
(B)
Fiber
Optic
Sensors
(C)
Door/Area
Sensors
(D)
Proximity
Sensors
(E)
Pressure
Sensors
(F)
Rotary
Encoders
(G)
Connectors/
Connector Cables/
Sensor Distribution
Boxes/Sockets
(H)
Temperature
Controllers
(I)
SSRs/Power
Controllers
(J)
Counters
(K)
Timers
(L)
Panel
Meters
(M)
Tacho/
Speed/Pulse
Meters
(N)
Display
Units
(O)
Sensor
Controllers
(P)
Switching
Mode Power
Supplies
(Q)
Stepper Motors
& Drivers
& Controllers
(R)
Graphic/
Logic
Panels
(S)
Field
Network
Devices
(T)
Software
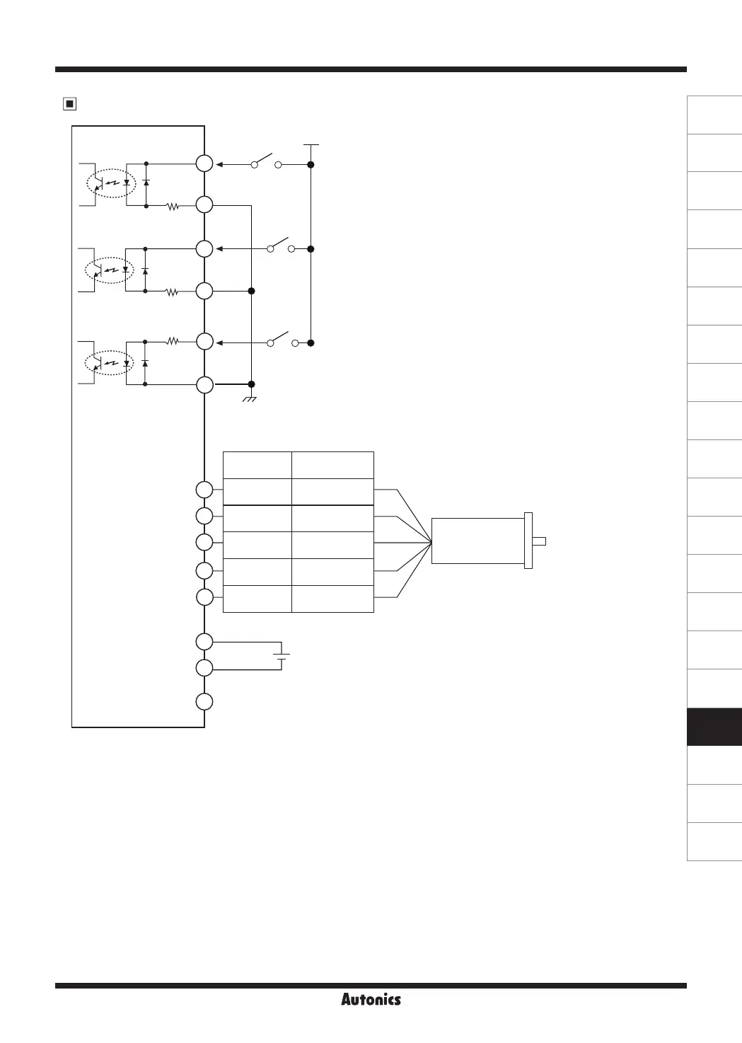
I/O Circuit and Connections
CW
2-pulse input method (CW rotation signal input)
1-pulse input method (operating rotation signal input)
CCW
2-pulse input method (CCW rotation signal input)
1-pulse input method (rotation direction signal input)
→ [H]: CW, [L]: CCW
HOLD OFF
Control signal for motor excitation OFF
→ [H]: Motor excitation OFF
If the power for driving pulse from external is over
than +5VDC, please connect resistor at the outside.
(input voltage max. 24VDC, input current 10-20mA)
This connection cable color is only for Autonics motors.
It may different cable color when using other motors.
In case of standard connection, refer to Q-40 page.
+5VDC
390Ω
390Ω
390Ω
CCW
CW
+5VDC Max. 30mA output
Power
20-35VDC
6
5
4
3
1
2
+
-
GND
HOLD
OFF
[Motor]
[Power]
[Signal]
1
2
3
BLUE
RED
ORANGE
GREEN
BLACK
Motor
Pentagon
connection
Standard
connection
Blue Gray+Red
Red Yellow+Black
Orange Orange+White
Green Brown+Green
Black Blue+Purple
5
4
3
1
2
5-Phase Stepper Motor Driver (1.5A/Phase, DC Power)

Related product manuals