EasyManua.ls Logo

BBK DK2810HD - Page 100

BBK DK2810HD
132 pages
Print Icon
To Next Page IconTo Next Page
To Next Page IconTo Next Page
To Previous Page IconTo Previous Page
To Previous Page IconTo Previous Page
Loading...
C520
104/50V
L505
10uH/1A
C521
104/50V
L506
10uH/2A
XC501
104X2
31
42
L501
JBL2063 20mH
H-GND
H-GND
TC518
470uF/50V
R522
4.7K
R520
3K
R519
1.8K
R503
75R
U502
PC817
TC501
330uF/400V
H-GND
C501
103/1KV
FL-
FL+
CPU5V
DGND
C517 101/50V
C513 101/50V
C518 101/50V
C502
101/1KV
H-GND
TC507
1000uF/16V
TC513
220uF/16V
TC514
220uF/35V
TC510
1000uF/16V
TC509
2200uF/16V
C510 101/50V
TC506
2200uF/16V
H-GND
R501
680K/1W
A+5V
DCVPP
U505
PC817
H-GND
R511
47R
R510
47K/2W
C527
102/50V
C526
104/50V
C505
103/1KV
C504
104/50V
H-GND
C523
101/50V
L508
10uH/5A
TC516
2200uF/50V
TC503
1uF/50V
H-GND
R530
24K
C506
473/50V
1
2
XS100
~220V
TC508
470uF/16V
D+5V
1
2
3
4
XS101
P+28V
PGND
PGND
P+28V
FL+
FL-
-21V
R521
220R
R516
1R/1W
YC503
102Y1
P +28V
C512
473/50V
C511
473/50V
R526
33R/1W
C514
473/50V
H-GND
C524
101/50V
R527
33R/1W
TC517
2200uF/50V
!
!
!
!
!
!
!
!
!
!
C525
473/50V
R508
47K/2W
R509
68K/2W
FL+
FL-
CPU5V
+9V
D+5V
A+5V
P +28V
P +28V
-9V
DGND
AGND
DGND
CPU5V
R532
10K
R533
1.5K
L504
10uH/1A
R513
22K
C507
101/50V
A K
G
Q501
MCR100-6
CPU5V
R514
1.2K
C508
104/50V
STBY
TC505
47uF/50V
C509
473/50V
!
R515
10K
D506
HER105
D513
HER105
D502
HER107
D505
HER207
D517
BYW29E200
D516
BYW29E200
D507
HER105
D509
SR3A0
D510
SR560
D512
HER105
D514
1N4148
D515
SR160
D508
1N4148
D518
1N4148
D503
HER105
R518
1K
C519
104/50V
R517
150R
F501
T3.15A/250V
U506
TL431
R528
1K/3W
SYNC
5
FB
4
VCC
3
GND
2
DRAIN
1
U504
KAIM0880BTU
2
3
4
6
7
9
13
12
10
11
14
15
16
T501
BCK-28-0287
2
3
4
6
8
10
13
11
14
T502
BCK-40-0244
RT501
NTC103
RV501
07D471
R505 300R
+9V
R525
330R/1W
TC515
470uF/25V
C522
473/50V
ZD502
C9V1
-9V
1
2
3
4
5
6
XS102
-21V
STBY
-21V
STBY
31
42
L502
JBL2063 20mH
XC502
104X2
YC501
102Y1
YC502
102Y1
EGND
!
!
!
!
ON/OFF
ON/OFF
U507
PC817
H-GND
R523
330R
CPU5V
R524
10K
STBY
TC502
47uF/50V
ZD501
C5V1
R502
75K/2W
R529
2.2K
TC504
47uF/50V
R531
47K
V503
2N5551
U503
TL431
ADJ
1
FB
2
CS
3
Vcc
6
DRV
5
HV
8
NC
7
GND
4
U501
NCP1200D
D501
HER107
V501
IRFBC20
D504
HER105
R507
1R/1W
H-GND
L503
FB RH357508
R504
30K
H-GND
R506 1.5K
R534
0R47/1W
R535
0R47/1W
DCVPP
AGND
DGND
C503
102/50V
R536
4.3K
R537
3K
R538
10R/2W
TC520
470uF/16V
C528
473/50V
R539
10R/2W
V504
2N5551
V502
2N5551
H-GND
R512
750K/0.5W
R540
3K
H-GND
!
Vin
1
Vout
3
GND
2
U508
LM7805
D523
1N5404
D521
1N5404
D520
1N5404
D522
1N5404
DGND
D+5V
AGND
A+5V
DGND
-9V
+9V
1
2
3
4
5
6
7
8
XS104
CON8
D+5V
D+5V
DGND
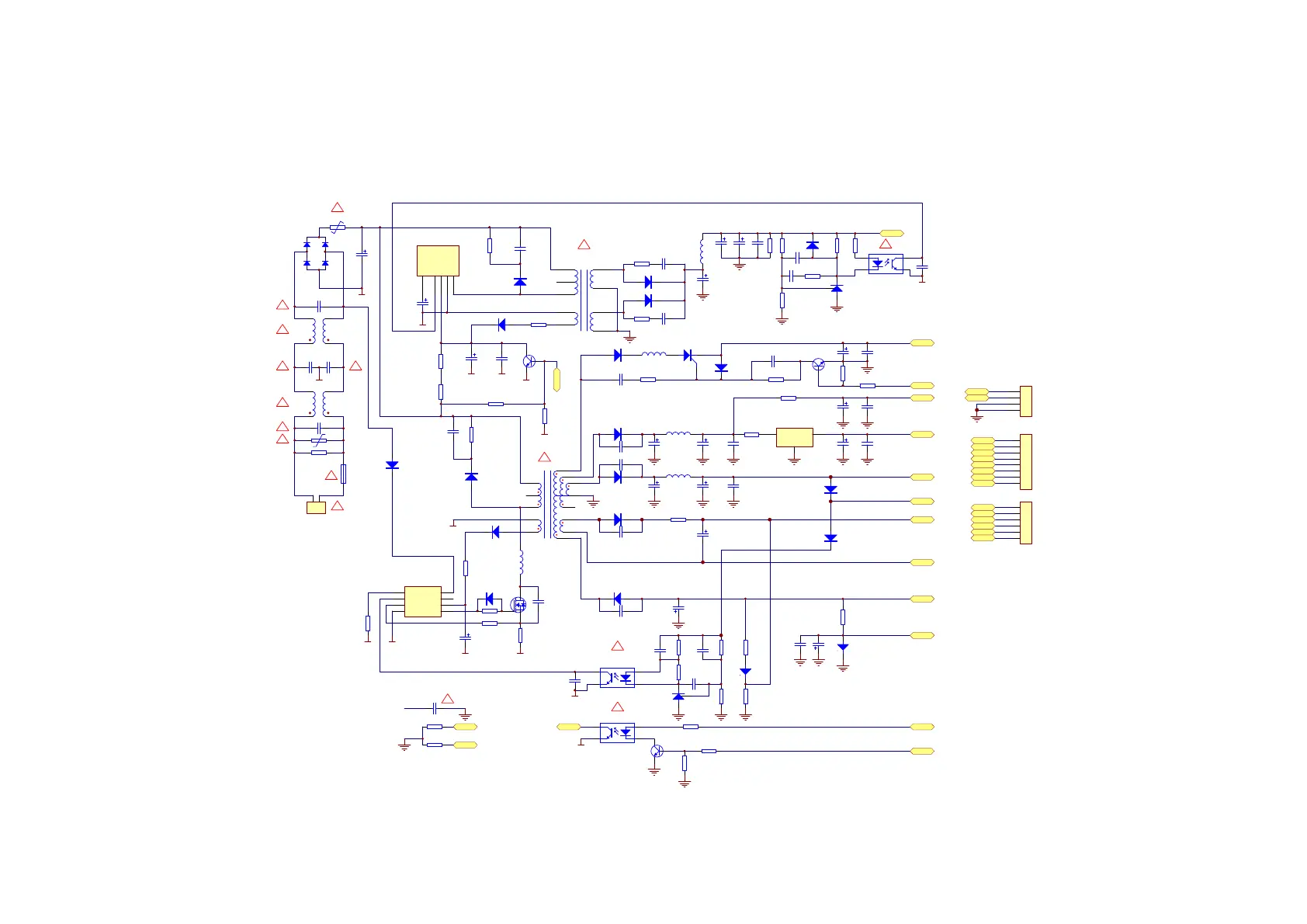
5.2.
3 Power Board
- 96 -

Related product manuals