EasyManua.ls Logo

Bender AGH675S-7 - Diagram HISTORY INFO

Bender AGH675S-7
76 pages
Print Icon
To Next Page IconTo Next Page
To Next Page IconTo Next Page
To Previous Page IconTo Previous Page
To Previous Page IconTo Previous Page
Loading...
Operation and setting
37
IRDH275BM-7_D00123_06_M_XXEN/07.2018
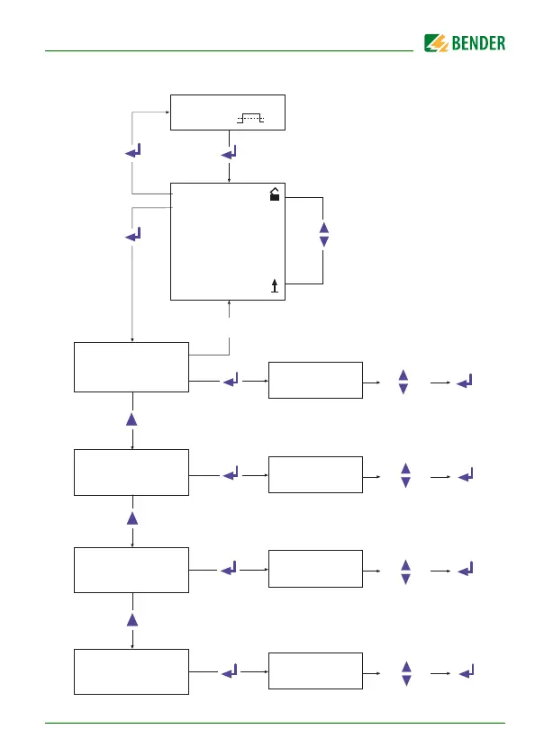
5.3.1 Diagram HISTORY INFO
1. EXIT
2. HISTORY INFO
3. ISO SETUP
4. ISO ADVANCED
5. COM SETUP
6. PASSWORD
7. LANGUAGE
8. SERVICE
Nr.: 01 #Nr: 08
Power on
Nr.: 01 #Nr: 08
Clear all: off
Nr.: 01 #Nr: 08
28.08.04 17:43
Nr.: 02 #Nr: 08
Clear all: off
Nr.: 02 #Nr: 08
Rmin: 010 kW
Nr.: 02 #Nr: 08
25.08.04 10:13
Nr.: 02 #Nr: 08
Clear all: off
Nr.: 02 #Nr: 08
Clear all: off
ESC
*** IT-SYSTEM ***
R >010 MW H

Table of Contents

Related product manuals