EasyManua.ls Logo

Cisco 8861 - Configure a Custom Certificate Authority

Cisco 8861
544 pages
To Next Page IconTo Next Page
To Next Page IconTo Next Page
To Previous Page IconTo Previous Page
To Previous Page IconTo Previous Page
Loading...
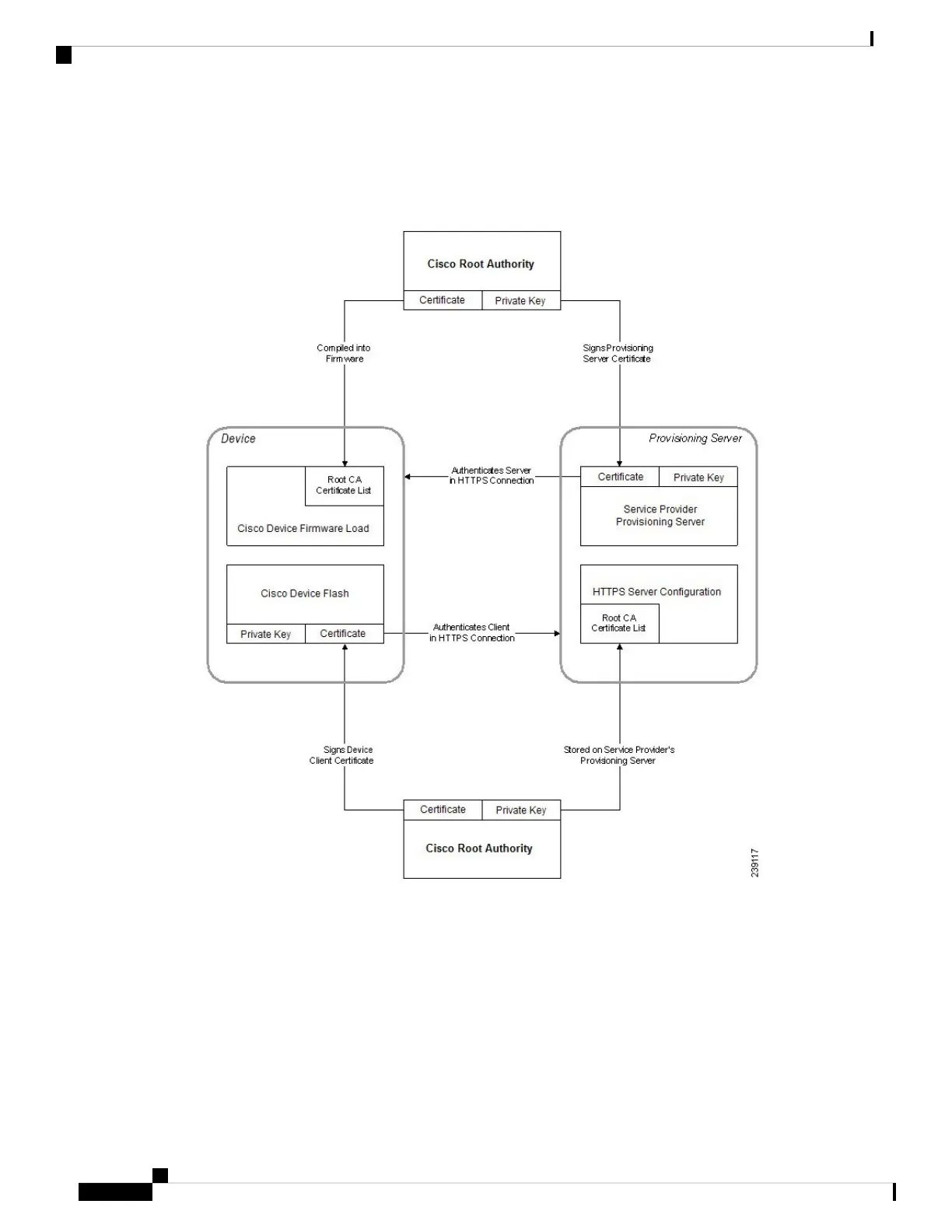
The upper half of the diagram shows the Provisioning Server Root Authority that is used to sign the individual
provisioning server certificate. The corresponding root certificate is compiled into the firmware, which allows
the phone to authenticate authorized provisioning servers.
Figure 2: Certificate Authority Flow
Configure a Custom Certificate Authority
Digital certificates can be used to authenticate network devices and users on the network. They can be used
to negotiate IPSec sessions between network nodes.
A third party uses a Certificate Authority certificate to validate and authenticate two or more nodes that are
attempting to communicate. Each node has a public and private key. The public key encrypts data. The private
key decrypts data. Because the nodes have obtained their certificates from the same source, they are assured
of their respective identities.
Cisco IP Phone 8800 Series Multiplatform Phone Administration Guide for Release 11.3(1) and Later
62
Cisco IP Phone Provisioning
Configure a Custom Certificate Authority

Table of Contents

Other manuals for Cisco 8861

Related product manuals