EasyManua.ls Logo

Clarion SR1000 - Bypassing GM Vehicle Anti-Theft Systems

Clarion SR1000
55 pages
Print Icon
To Next Page IconTo Next Page
To Next Page IconTo Next Page
To Previous Page IconTo Previous Page
To Previous Page IconTo Previous Page
Loading...
29
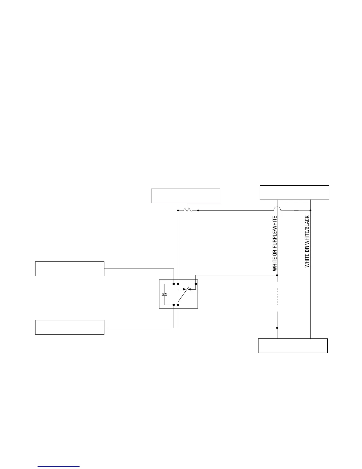
bypassing GM vehicle anti-theft systems (VATS)
Vehicles with the GM VATS (Pass Key) systems have a resistor embedded in the ignition key. If the
VATS decoder module does not measure the proper resistance when the vehicle is started, the starter
and fuel pump may be disabled for up to ten minutes. An optional "VATS pack" of resistors is avail-
able. One of the resistors in the pack will match the resistor in the key.
The VATS wires will be two very light-gauge wires coming out of the steering column. The colors of
the wires vary, but they are often contained in orange tubing - either both will be white wires, or one
wire will be purple/white and the other white/black. Determine the value of the resistor in the key.
Then follow the diagram below to bypass VATS during remote start operation. Use the BLUE output
status wire from the Satellite harness (pin #1) to control the relay.
NNOOTTEE::
When connecting to the VATS wires, it is not important which wire is cut.
BLUE STATUS SATELLITE
HARNESS (PIN #1)
(+) 12V CONSTANT FUSED
85
86
30
87 87A
TO IGNITION KEY SWITCH
X
X
CUT
PROPER RESISTOR VALUE
TO VATS DECODER MODULE

Table of Contents

Related product manuals