EasyManua.ls Logo

Clevo NB50TK1 - [47] Vccsa

Clevo NB50TK1
112 pages
Print Icon
To Next Page IconTo Next Page
To Next Page IconTo Next Page
To Previous Page IconTo Previous Page
To Previous Page IconTo Previous Page
Loading...
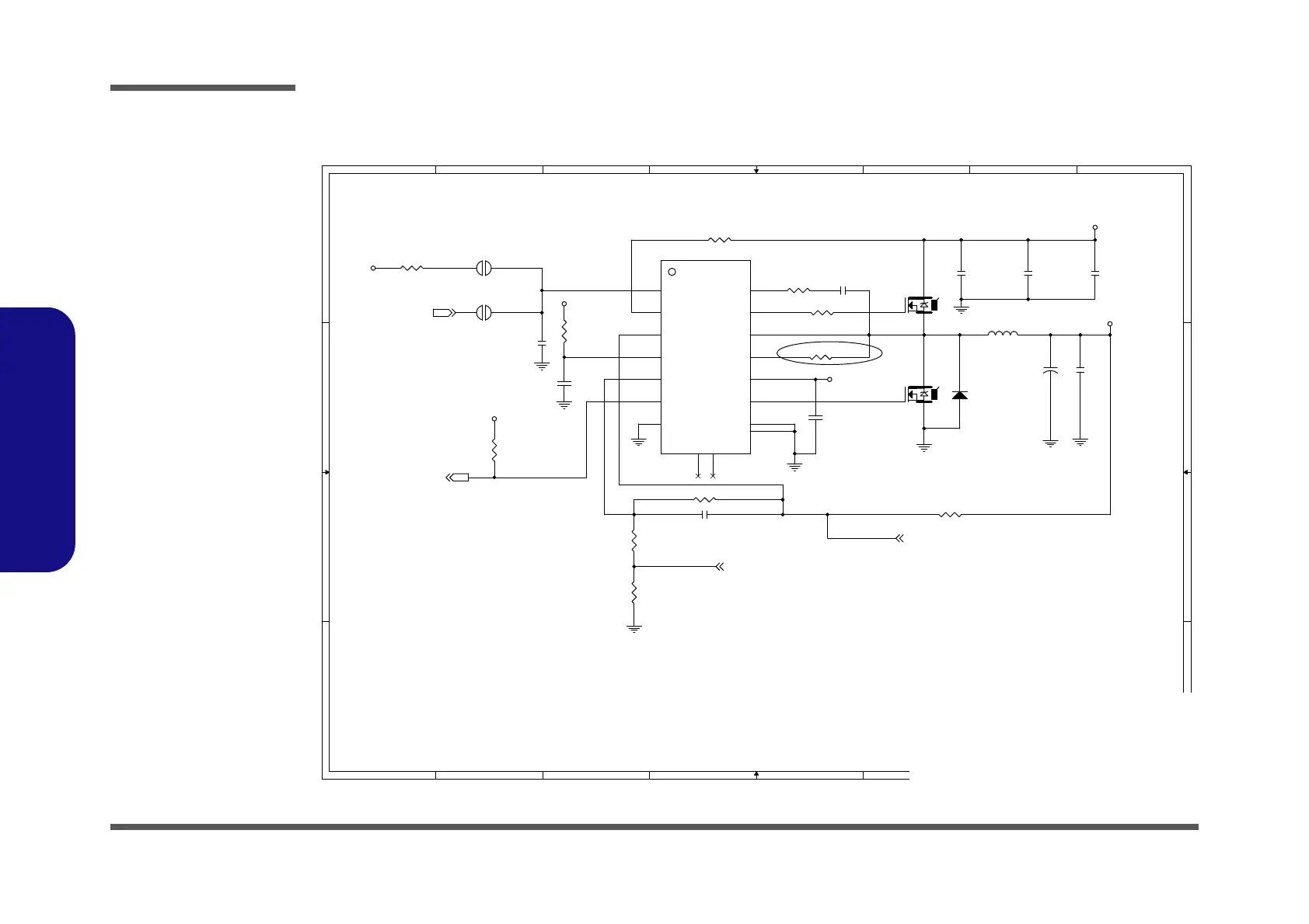
Schematic Diagrams
B - 48
B.Schematic Diagrams
VCCSA
Sheet 47 of 57
VCCSA
8
8
7
7
6
6
5
5
4
4
3
3
2
2
1
1
D D
C C
B B
A A
8A
For CV test
VCCSA
(40.2K/100K+1)*0.75=1.05V
0915 modify
5V
5V
VCCSA
VDD3
VIN
3.3V
VCCIO_PWRGD25,42,45
VCCSA_SENSE 6
VSS_SA_SENSE 6
VCCSA_PWRGD25
Title
Size Document Number Rev
Date: Sheet
of
6-71-NB500-D02
D02
[47] VCCSA
A4
47 57Friday, December 29, 2017
ᙔ!Ϻ!ႝ!တ!!DMFWP!DP/
NB50TJ1-D02
Title
Size Document Number Rev
Date: Sheet
of
6-71-NB500-D02
D02
[47] VCCSA
A4
47 57Friday, December 29, 2017
ᙔ!Ϻ!ႝ!တ!!DMFWP!DP/
NB50TJ1-D02
Title
Size Document Number Rev
Date: Sheet
of
6-71-NB500-D02
D02
[47] VCCSA
A4
47 57Friday, December 29, 2017
ᙔ!Ϻ!ႝ!တ!!DMFWP!DP/
NB50TJ1-D02
PR93 100_04
PR98 100K_04
PQ23
MDU1531
ULTRASO-8
G
DS
PR125
2.2K_1%_04
R322
0_06
PC65
4.7u_25V_X7R_08
PR91
10K_04
PJ14
*CV-40mil
OPEN
1 2
PC77
1u_6.3V_X5R_04
PC40 *15p_50V_NPO_04
PR86
100K_1%_04
PC56
4.7u_25V_X7R_08
PD7CSOD140BSH
A C
PR107 820K_1%_06
PC144
22u_6.3V_X5R_08
PL8
BCIHP0730-1R0M
BCIHP0735A
1 2
PJ15
1mm
SHORT
1 2
PR128
0_06
PQ24
MDU1516
ULTRASO-8
G
DS
PR90
2.2_04
PU6
G5602R41U
VOUT
1
EN_PSV
15
TON
16
VCC
2
VFB
3
PGOOD
4
AGND
6
BST
13
DH
12
LX
11
ILIM
10
VDD
9
DL
8
PGND
7
PGND
17
NC
5
NC
14
PC43
1u_6.3V_X5R_04
PR85
100_04
PC45
0.1u_25V_X7R_06
PC64
*0.01u_16V_X7R_04
+
PC125
390uF_2.5V_10m_6.3*6
PC111
0.1u_10V_X7R_04
PR92 40.2K_1%_04

Table of Contents

Related product manuals