EasyManua.ls Logo

Clevo NB50TK1 - Pch 6;9

Clevo NB50TK1
112 pages
Print Icon
To Next Page IconTo Next Page
To Next Page IconTo Next Page
To Previous Page IconTo Previous Page
To Previous Page IconTo Previous Page
Loading...
Sheet 29 of 57
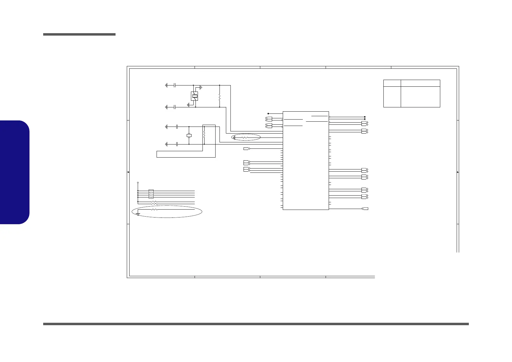
PCH 6/9
Schematic Diagrams
B - 30 PCH 6/9
B.Schematic Diagrams
PCH 6/9
5
5
4
4
3
3
2
2
1
1
D D
C C
B B
A A
RTC(10M RES): DON'T CHANGE TO 0402
PCIe* 100 MHz
32.768KHZ
6-22-32R76-0BM
100 MHz
24 MHz
100 MHz
6-07-18034-1A0
SPEC: 20PPM
43/879LI{!ሡک
QDIӕ΋όёѺWJB
YUBM!ΠБόёԖQPXFS
PS!ߞဦ
0 PEG(NV)
5 GLAN
7 WLAN
9 SSD0 (X 4 LANE)
10 SSD1(X 4 LANE)
PCI-E CLK Usage
100 MHz
100 MHz
100 MHz
100 MHz
100 MHz
100 MHz
add WIGIG_CLKREQ#
SWAP PIN 6,7
0823 RF ADD
0824 SWAP PIN 5,6
11-10-17
modify
3.3VS
PCH_CPU_BCLK_R_DP3
PCH_CPU_BCLK_R_DN3
CPU_24MHZ_R_DP3
CPU_24MHZ_R_DN3
PCH_CPU_PCIBCLK_R_DP 3
PCH_CPU_PCIBCLK_R_DN 3
SSD1_CLKREQ#33
PEG_CLKREQ#10
SSD0_CLKREQ#33
WLAN_CLKREQ#33
VGA_PEXCLK# 10
VGA_PEXCLK 10
CLK_PCIE_MINI 33
CLK_PCIE_MINI# 33
CLK_PCIE_SSD0# 33
CLK_PCIE_SSD0 33
CLK_PCIE_SSD1# 33
CLK_PCIE_SSD1 33
CLK_PCIE_GLAN# 36
CLK_PCIE_GLAN 36
LAN_CLKREQ#36
CLKIN_XTAL 33
Title
Size Document Number Rev
Date: Sheet
of
6-71-NB500-D02
D02
[29] PCH 6/9-CLKOUT
B
29 57Friday, December 29, 2017
ᙔ!Ϻ!ႝ!တ!!DMFWP!DP/
NB50TJ1-D02
Title
Size Document Number Rev
Date: Sheet
of
6-71-NB500-D02
D02
[29] PCH 6/9-CLKOUT
B
29 57Friday, December 29, 2017
ᙔ!Ϻ!ႝ!တ!!DMFWP!DP/
NB50TJ1-D02
Title
Size Document Number Rev
Date: Sheet
of
6-71-NB500-D02
D02
[29] PCH 6/9-CLKOUT
B
29 57Friday, December 29, 2017
ᙔ!Ϻ!ႝ!တ!!DMFWP!DP/
NB50TJ1-D02
R460 10K_04
R541 60.4_1%_04
C613 15p_50V_NPO_04
C647
15p_50V_NPO_04
R492
10M_06
R193 10K_04
X3
FSX3M_24MHZ
2 1
3 4
C622 15p_50V_NPO_04
X2
XTL721-S999-328
12
RN5
10K_8P4R_04
1
2
3
4 5
6
7
8
C644 15p_50V_NPO_04
R536
1M_04
R194 10K_04
7 OF 13
U40G
CNP_H_IP_CFL/BGA
CLKOUT_CPUNSSC_P
D7
CLKOUT_CPUBCLK_P
B8
XTAL_OUT
U9
XTAL_IN
U10
XCLK_BIASREF
T3
RTCX1
BA49
RTCX2
BA48
CLKOUT_ITPXDP_P
Y4
CLKOUT_CPUPCIBCLK_P
A6
CLKOUT_CPUBCLK
C8
CLKOUT_CPUNSSC
C6
CLKOUT_CPUPCIBCLK
B6
CLKOUT_ITPXDP
Y3
CLKOUT_PCIE_P15
V3
GPP_B10/SRCCLKREQ5#
AN29
GPP_H0/SRCCLKREQ6#
AE47
GPP_B6/SRCCLKREQ1#
BE31
CLKOUT_PCIE_P0
AJ7
CLKOUT_PCIE_P1
AH10
CLKOUT_PCIE_N0
AJ6
CLKOUT_PCIE_P2
AE15
CLKOUT_PCIE_N1
AH9
CLKOUT_PCIE_P3
AE7
GPP_B7/SRCCLKREQ2#
AR32
CLKOUT_PCIE_N2
AE14
GPP_H1/SRCCLKREQ7#
AC48
CLKOUT_PCIE_P4
AC3
CLKIN_XTAL
R6
CLKOUT_PCIE_N3
AE6
CLKOUT_PCIE_P5
AB3
CLKOUT_PCIE_P6
W3
CLKOUT_PCIE_N4
AC2
CLKOUT_PCIE_P7
W6
GPP_H9/SRCCLKREQ15#
AC43
CLKOUT_PCIE_N5
AB2
CLKOUT_PCIE_N6
W4
GPP_H6/SRCCLKREQ12#
AE39
CLKOUT_PCIE_N10
AC9
GPP_H8/SRCCLKREQ14#
AC44
GPP_H5/SRCCLKREQ11#
AC39
CLKOUT_PCIE_P8
AC15
GPP_H7/SRCCLKREQ13#
AB48
CLKOUT_PCIE_N7
W7
CLKOUT_PCIE_P9
U3
GPP_B8/SRCCLKREQ3#
BB30
CLKOUT_PCIE_N11
AE9
GPP_H2/SRCCLKREQ8#
AE41
GPP_H4/SRCCLKREQ10#
AC41
GPP_A16/CLKOUT_48
BE33
CLKOUT_PCIE_N12
AC7
CLKOUT_PCIE_N8
AC14
CLKOUT_PCIE_P10
AC11
CLKOUT_PCIE_N9
U2
CLKOUT_PCIE_P11
AE11
CLKOUT_PCIE_N13
AA1
CLKOUT_PCIE_N14
T2
GPP_B5/SRCCLKREQ0#
BF31
CLKOUT_PCIE_P12
AC6
CLKOUT_PCIE_P13
Y2
CLKOUT_PCIE_N15
V2
GPP_H3/SRCCLKREQ9#
AF48
CLKOUT_PCIE_P14
T1
GPP_B9/SRCCLKREQ4#
BA30
RTC_X2
RTC_X1
XTAL24_O
XTAL24_IN
XCLK_RBIAS
PEG_CLKREQ#
SSD1_CLKREQ#
CARD_CLKREQ#
PCH_XDP_CLK_DN
PCH_XDP_CLK_DP
SSD1_CLKREQ#
CARD_CLKREQ#
WLAN_CLKREQ#
SSD0_CLKREQ#
LAN_CLKREQ#
WLAN_CLKREQ#
CLKIN_XTAL
LAN_CLKREQ#
SSD0_CLKREQ#

Table of Contents

Related product manuals