EasyManua.ls Logo

Clevo NB50TK1 - Hdmi

Clevo NB50TK1
112 pages
Print Icon
To Next Page IconTo Next Page
To Next Page IconTo Next Page
To Previous Page IconTo Previous Page
To Previous Page IconTo Previous Page
Loading...
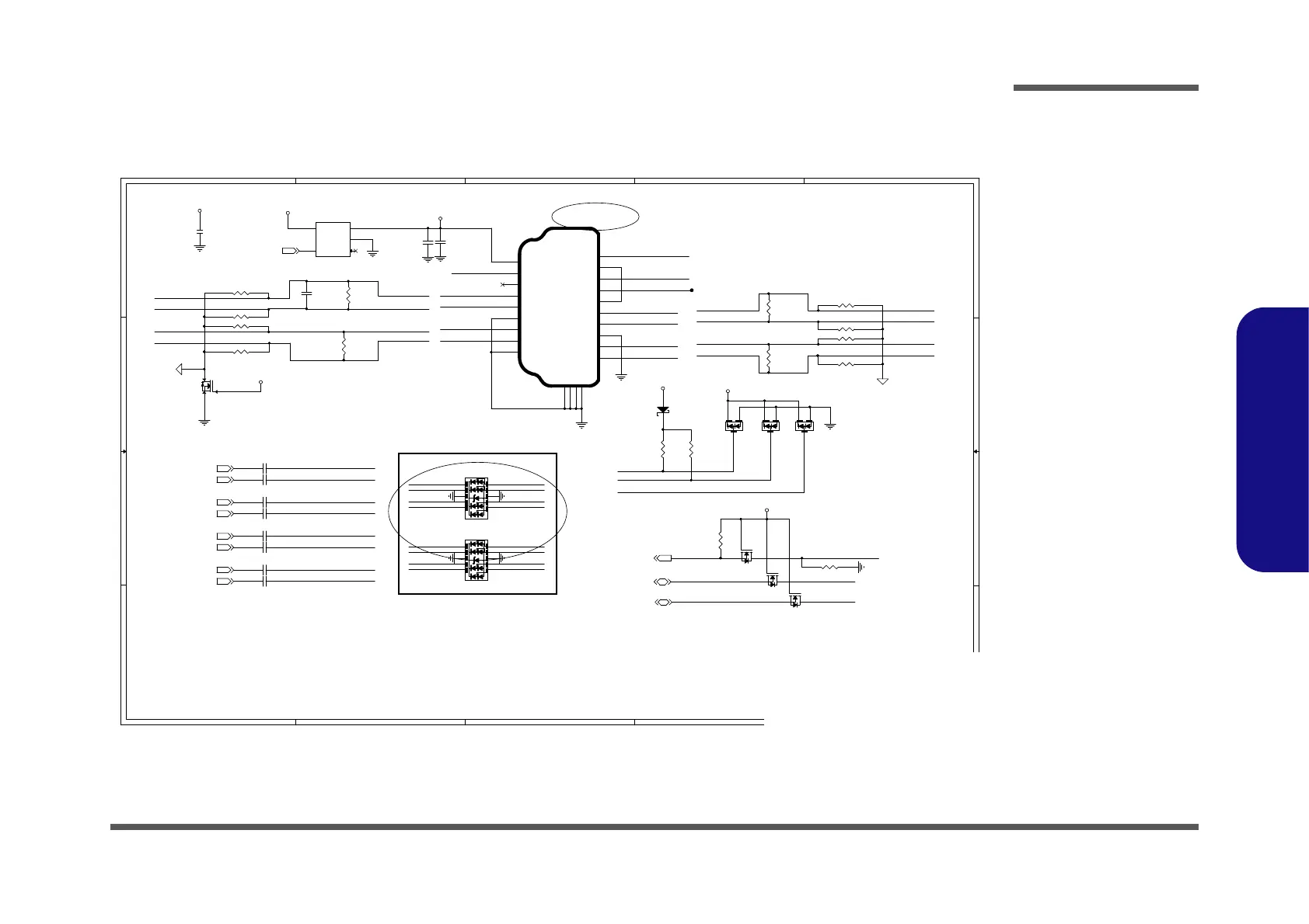
Schematic Diagrams
HDMI B - 23
B.Schematic Diagrams
HDMI
5
5
4
4
3
3
2
2
1
1
D D
C C
B B
A A
6-02-75495-9C0
HDMI ESD W/O LEVELSHIFT
暨ᶲ
, NET
SWAP
6-15-70023-7B0
EMI ADD
0818 CHANGE
0828 SWAP
5VS
HDMI_5VS
GND
5VS
HDMI_5VS
3.3VS
HDMI_5VS
5VS
GND_HDMI
GND_HDMI
SUSB20,21,36,41,44
HDMI_CLOCKP5
HDMI_DATA1P5
HDMI_CLOCKN5
HDMI_DATA1N5
HDMI_DATA0P5
HDMI_DATA0N5
HDMI_DATA2P5
HDMI_DATA2N5
HDMI_CTRLDATA28
HDMI_CTRLCLK28
HDMI_HPD28
Title
Size Document Number Rev
Date: Sheet
of
6-71-NB500-D02
D02
[22] HDMI 1.4b
B
22 57Friday, December 29, 2017
ᙔ!Ϻ!ႝ!တ!!DMFWP!DP/
NB50TJ1-D02
Title
Size Document Number Rev
Date: Sheet
of
6-71-NB500-D02
D02
[22] HDMI 1.4b
B
22 57Friday, December 29, 2017
ᙔ!Ϻ!ႝ!တ!!DMFWP!DP/
NB50TJ1-D02
Title
Size Document Number Rev
Date: Sheet
of
6-71-NB500-D02
D02
[22] HDMI 1.4b
B
22 57Friday, December 29, 2017
ᙔ!Ϻ!ႝ!တ!!DMFWP!DP/
NB50TJ1-D02
R494 470_04
D52
TVUDF1004AD0
5
1
2
3
4
10
9
8
7
6
R475
*180_1%_04
R443 470_04
U5
uP7549UMA5-20
OC#
3
VIN
5
EN#
4
VOUT
1
GND
2
R496
470_04
R138
2.2K_04
R480 470_04
D8
RB751S-40H
AC
R502
470_04
R136
1M_04
R455 470_04
R477
470_04
R135
2.2K_04
R471
470_04
EMC9
*1.5p_50V_04
C248
22u_6.3V_X5R_08
S
D
G
Q15A
MTDK5S6R
2
61
C245
*10u_6.3V_X5R_06
C249
22u_6.3V_X5R_08
R450
*180_1%_04
S
D
G
Q15B
MTDK5S6R
5
34
C614 0.1u_10V_X7R_04
C589 0.1u_10V_X7R_04
C590 0.1u_10V_X7R_04
C606 0.1u_10V_X7R_04
Q42
2SK3018S3
G
DS
Q16
2SK3018S3
G
DS
D7
BAV99 RECTIFIER
A
C
AC
C601 0.1u_10V_X7R_04
C620 0.1u_10V_X7R_04
D6
BAV99 RECTIFIER
A
C
AC
J_HDMI1
16-A1970-1A03-0
PN = 6-21-14230-019
c-16-a197x
SHIELD2
2
TMDS DATA1+
4
TMDS DATA1-
6
SHIELD0
8
TMDS CLOCK+
10
TMDS CLOCK-
12
RESERVED
14
SDA
16
+5V
18
TMDS DATA2+
1
TMDS DATA2-
3
SHIELD1
5
TMDS DATA0+
7
TMDS DATA0-
9
CLK SHIELD
11
CEC
13
SCL
15
DDC/CEC GND
17
HOT PLUG DETECT
19
C626 0.1u_10V_X7R_04
R489
*180_1%_04
D53
TVUDF1004AD0
5
1
2
3
4
10
9
8
7
6
C623 0.1u_10V_X7R_04
R498
*180_1%_04
R150 20K_04
D5
BAV99 RECTIFIER
A
C
AC
HDMI_CEC
HDMI_SCL-C
HDMI_SDA-C
HDMI_HPD-C
HDMI_SDA-C
HDMI_SCL-C
TMDS_DATA2#
TMDS_DATA0
TMDS_DATA2
TMDS_DATA0#
TMDS_CLOCK#
TMDS_DATA1#
TMDS_DATA1
DDC_5VS
TMDS_CLOCKTMDS_CLOCK
TMDS_DATA1#
TMDS_CLOCK#
TMDS_DATA1
TMDS_DATA0
TMDS_DATA0#
TMDS_DATA1#
TMDS_CLOCK
TMDS_CLOCK#
TMDS_DATA1
TMDS_DATA2#
TMDS_DATA2
HDMI_HPD
HDMI_CTRLDATA
HDMI_CTRLCLK HDMI_SCL-C
HDMI_SDA-C
TMDS_CLOCK#J
TMDS_DATA1#J
TMDS_DATA1J
TMDS_CLOCKJ
TMDS_DATA2#J
TMDS_DATA0J
TMDS_DATA2J
TMDS_DATA0#J
TMDS_DATA0
TMDS_DATA2#
TMDS_DATA2
TMDS_DATA0#
HDMI_HPD-C
HDMI_HPD-C
TMDS_DATA1#
TMDS_DATA1 TMDS_DATA1J
TMDS_DATA1#J
TMDS_DATA2JTMDS_DATA2
TMDS_DATA2# TMDS_DATA2#J
TMDS_CLOCK TMDS_CLOCKJ
TMDS_CLOCK# TMDS_CLOCK#J
TMDS_DATA0# TMDS_DATA0#J
TMDS_DATA0 TMDS_DATA0J
Sheet 22 of 57
HDMI

Table of Contents

Related product manuals