EasyManua.ls Logo

Clevo NB50TK1 - Pch 1;9; Pch 2;9

Clevo NB50TK1
112 pages
Print Icon
To Next Page IconTo Next Page
To Next Page IconTo Next Page
To Previous Page IconTo Previous Page
To Previous Page IconTo Previous Page
Loading...
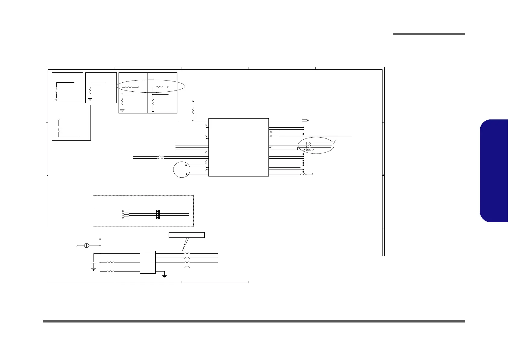
Schematic Diagrams
PCH 1/9 B - 25
B.Schematic Diagrams
PCH 1/9
5
5
4
4
3
3
2
2
1
1
D D
C C
B B
A A
RTC Wake UP
For ITE IT8587B Test
ME+BIOS+EC ROM 16MB
BOOT HALT
ENABLE:LOW
(INTERNAL WEAK PD)
CONSENT STRAP
ENABLE:LOW
(INTERNAL WEAK PU)
JTAG ODT
DISABLE:LOW
(INTERNAL WEAK PU)
GPP_K_14_GSXDIN:
DMI AC COUPLING FULL VOLTAGE MODE
WHEN SAMPLED LOW
SPI_* = 1"~6.5"
PESONALITY STRAP
ENABLE:LOW
(INTERNAL WEAK PU)
ESPI FLASH SHARING MODE
MASTER ATTACHED FLASH SHARING:LOW
SLAVE ATTACEHD FLASH SHARING:HIGH
(INTERNAL WEAK PD)
change 4.7K
20171117
modify "*"
20171117
del
20171121
demo board add
VCC_RTC
SPI_3.3V
3.3VA
3.3VS
VDD3
VDD3
SPI_3.3V
SPI_3.3V
HSPI_CE#40
HSPI_MSI40
HSPI_MSO40
HSPI_SCLK40
PLT_RST# 17,25
Title
Size Document Number Rev
Date: Sheet
of
6-71-NB500-D02
D02
[24] PCH 1/9-SPI/SMBUS
B
24 57Friday, December 29, 2017
ᙔ!Ϻ!ႝ!တ!!DMFWP!DP/
NB50TJ1-D02
Title
Size Document Number Rev
Date: Sheet
of
6-71-NB500-D02
D02
[24] PCH 1/9-SPI/SMBUS
B
24 57Friday, December 29, 2017
ᙔ!Ϻ!ႝ!တ!!DMFWP!DP/
NB50TJ1-D02
Title
Size Document Number Rev
Date: Sheet
of
6-71-NB500-D02
D02
[24] PCH 1/9-SPI/SMBUS
B
24 57Friday, December 29, 2017
ᙔ!Ϻ!ႝ!တ!!DMFWP!DP/
NB50TJ1-D02
T31
T115
R149 1M_04
R415 33_04
T33
R493
*4.7K_04
R535
*4.7K_04
R485 0_04
R446
*10K_04
R160 *20mil_short_04
T126
T105
R482 1K_1%_04
R413 33_04
R481 33_04
R412 1K_1%_04
R139
*4.7K_04
R159
*4.7K_04
T32
R130 *20mil_short_04
T111
1 OF 13
U40A
CNP_H_IP_CFL/BGA
SPI0_CLK
AW47
GPP_D22/SPI1_IO3
BC17
SPI0_MISO
BA45
SPI0_MOSI
AU41
GPP_K14/GSXDIN
W46
GPP_E3/CPU_GP0
AL47
GPP_H16/SML4CLK
AE43
GPP_B4/CPU_GP3
BC33
GPP_K16/GSXCLK
Y47
GPP_B3/CPU_GP2
BF32
GPP_E7/CPU_GP1
AM45
GPP_H17/SML4DATA
AJ46
SPI0_IO2
AY48
GPP_B13/PLTRST#
AV29
GPP_H14/SML3DATA
AD48
SPI0_IO3
BA46
SPI0_CS2#
AT40
GPP_H10/SML2CLK
AE48
GPP_H11/SML2DATA
AD47
SPI0_CS1#
AW48
GPP_K12/GSXDOUT
Y46
GPP_D21/SPI1_IO2
BD17
SPI0_CS0#
AY47
GPP_H18/SML4ALERT#
AE44
TP
AN35
GPP_H15/SML3ALERT#
AC47
GPP_K15/GSXSRESET#
AA45
GPP_K13/GSXSLOAD
Y48
RSVD1
R13
GPP_H13/SML3CLK
AF47
GPP_H12/SML2ALERT#
AB47
INTRUDER#
BB44
GPP_D0/SPI1_CS#/SBK0/BK0
BF19
GPP_D1/SPI1_CLK/SBK1/BK1
BE19
GPP_D3/SPI1_MOSI/SBK3/BK3
BF18
VSS_AL37
AL37
GPP_D2/SPI1_MISO/SBK2/BK2
BE18
RSVD2
R15
GPP_A11/PME#/SD_VDD2_PWR_EN#
BE36
T103
T104
T108
C563
0.1u_10V_X7R_04
U36
W25Q128JVSIQ
6-04-25128-A74
CE#
1
SO
2
WP#
3
VSS
4
SI
5
SCK
6
HOLD#
7
VDD
8
R501 *20mil_short_04
R131 33_04
R607
20K_04
T110
R414 33_04
PJ31
1mm
SHORT
12
R129
*4.7K_04
R503 *20mil_short_04
RN4 *10K_8P4R_04
1
2
3
4 5
6
7
8
T112
R608
20K_04
T127
SPI_SI_M
SPI_SO_M
SPI_CS0#
SPI_SCLK_M
SPI_WP#
SPI_SI_R
SPI_SO_R
SPI_CS_0#
SPI_SCLK_R
SPI_SI_R
SPI_SO_R
SPI_SCLK_R
SPI_CS_0#
SPI_IO2
SPI_IO3
SPI_SO_R
SPI_SI_R
SPI_SO_R
SPI_CS_0#
SPI_SCLK_R
SPI_WP#
SPI_HOLD#
GPP_K_14_GSXDIN
GPP_H_12
GPP_H_12
SPI_HOLD#
GPP_G16
GPP_G12
HSPI_MSI
HSPI_MSO
HSPI_SCLK
HSPI_CE#
SPI_IO2
SPI_IO3
EXTTS_SNI_DRV0
TCH_PNL_INTR#
SPI_SI_R
EXTTS_SNI_DRV1
SML4ALERT#
SML4DATA
SML4CLK
SML3ALERT#
SML3DATA
SML3CLK
SML2DATA
SML2CLK
INTRUDER#
LAN_WUP#
SMI#_R
Sheet 24 of 57
PCH 1/9

Table of Contents

Related product manuals