EasyManua.ls Logo

Clevo NB50TK1 - Page 78

Clevo NB50TK1
112 pages
Print Icon
To Next Page IconTo Next Page
To Next Page IconTo Next Page
To Previous Page IconTo Previous Page
To Previous Page IconTo Previous Page
Loading...
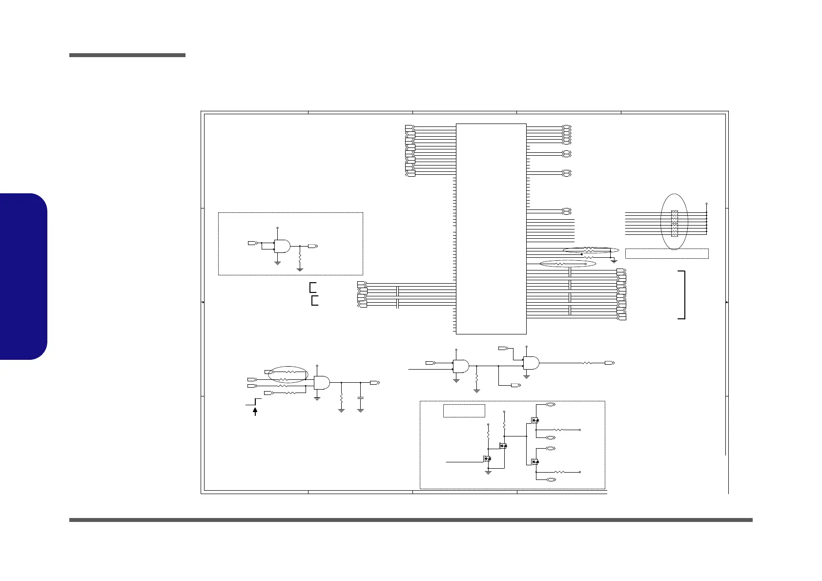
Schematic Diagrams
B - 26 PCH 2/9
B.Schematic Diagrams
PCH 2/9
5
5
4
4
3
3
2
2
1
1
D D
C C
B B
A A
EC DELAY 99ms(UP)
USB2 COMP RES: PLACE WITHIN 1 INCH
DESIGN NOTE:
TO VR_ON & EC
ON
BUF_PLT_RST#
DESIGN NOTE:
཮Ԗυᘋ ޑୢᚒፎ܎HOEх
εWJB ڬᎁፎᇻᚆ31njm
SM BUS
WLAN
RTL8411B GLAN
8- CCD
14- BT
5-Type-A USB2.0 PORT5 (Multi /B)
1-Type-A USB3.1 PORT1(GEN2)
3-Type-C USB3.1 PORT3(GEN2)
2-Type-A USB3.1 PORT2(GEN2)
M2. PCIE
(21~24)
SWAP PIN 1,2
0918 add
20171113
add
20171117
modify 10K
20171122
PDA bug
VDD3
VDD3
3.3VA
VDD3
VDD3
3.3VA
5VS
3.3VS
3.3VS
VDD3
PM_PCH_PWROK 3,27,40
PM_PWROK40
SYS_PWROK 27
DMI_TX0_N2
DMI_TX0_P2
DMI_TX1_N2
DMI_TX1_P2
DMI_TX2_N2
DMI_TX2_P2
DMI_TX3_N2
DMI_TX3_P2
DMI_RX0_N2
DMI_RX0_P2
DMI_RX1_N2
DMI_RX1_P2
DMI_RX2_N2
DMI_RX2_P2
DMI_RX3_N2
DMI_RX3_P2
PCH_DPWROK27
SUSB#23,35,41,42
VCCIO_PWRGD42,45,47
ALL_SYS_PWRGD 23,40
VCORE_PG45
PLT_RST#17,24
BUF_PLT_RST# 33,36,37,40
VCCSA_PWRGD47
SMB_DATA_MAIN_DDR4 8,9
SMB_CLK_MAIN_DDR4 8,9
SMB_CLK 27,35,36,44
SMB_DATA 27,35,36,44
PCIE_TXP6_WLAN33
PCIE_TXN6_WLAN33
PCIE_RXP6_WLAN33
PCIE_RXN6_WLAN33
USB_PP1 34
USB_PN1 34
USB_PP2 35
USB_PN2 35
USB_PN14 33
USB_PP14 33
USB_PP3 35
USB_PN3 35
USB_PN5 36
USB_PP5 36
USB_PN8 37
USB_PP8 37
PCIE_TXP5_GLAN36
PCIE_TXN5_GLAN36
PCIE_RXP5_GLAN36
PCIE_RXN5_GLAN36
PCIE_TXP24_SSD 33
PCIE_TXN24_SSD 33
PCIE_RXP24_SSD 33
PCIE_RXN24_SSD 33
PCIE_TXP23_SSD 33
PCIE_TXN23_SSD 33
PCIE_RXP23_SSD 33
PCIE_RXN23_SSD 33
PCIE_TXP22_SSD 33
PCIE_TXN22_SSD 33
PCIE_RXP22_SSD 33
PCIE_RXN22_SSD 33
PCIE_TXP21_SSD 33
PCIE_TXN21_SSD 33
PCIE_RXP21_SSD 33
PCIE_RXN21_SSD 33
Title
Size Document Number Rev
Date: Sheet
of
6-71-NB500-D02
D02
[25] PCH 2/9-DMI/PCIE/USB2.0
Custom
25 57Friday, December 29, 2017
ᙔ!Ϻ!ႝ!တ!!DMFWP!DP/
NB50TJ1-D02
Title
Size Document Number Rev
Date: Sheet
of
6-71-NB500-D02
D02
[25] PCH 2/9-DMI/PCIE/USB2.0
Custom
25 57Friday, December 29, 2017
ᙔ!Ϻ!ႝ!တ!!DMFWP!DP/
NB50TJ1-D02
Title
Size Document Number Rev
Date: Sheet
of
6-71-NB500-D02
D02
[25] PCH 2/9-DMI/PCIE/USB2.0
Custom
25 57Friday, December 29, 2017
ᙔ!Ϻ!ႝ!တ!!DMFWP!DP/
NB50TJ1-D02
R549 1K_04
R578 1K_04
R108 1K_04
C318 0.22u_10V_X5R_04
S
D
G
Q14A
MTDK3S6R
2
61
R214 1K_04
U9B
74LVC08APW
4
5
6
147
R551 10K_04
U9D
74LVC08APW
12
13
11
147
R245 *0_04
R215
10K_04
RN3
10K_8P4R_04
1
2
3
4 5
6
7
8
C353
*0.1u_10V_X7R_04
R251
100K_04
C330 0.22u_10V_X5R_04
RN2
10K_8P4R_04
1
2
3
4 5
6
7
8
C328 0.22u_10V_X5R_04
R247 *0_04
U9A
74LVC08APW
1
2
3
147
R111 1K_04
C290 0.1u_10V_X7R_04
R110
1K_04
C656 0.1u_10V_X7R_04
S
D
G
Q13A
MTDK3S6R
2
61
C335 0.22u_10V_X5R_04
R244 0_04
C289 0.1u_10V_X7R_04
C655 0.1u_10V_X7R_04
C331 0.22u_10V_X5R_04
C329 0.22u_10V_X5R_04
R550 113_1%_04
R246 0_04
2 OF 13
?
U40B
CNP_H_IP_CFL/BGA
USB2N_1
J3
USB2P_1
J2
USB2N_2
N13
USB2P_2
N15
USB2N_3
K4
USB2P_3
K3
USB2N_4
M10
USB2P_4
L9
USB2N_5
M1
USB2P_5
L2
USB2N_6
K7
USB2P_6
K6
USB2N_7
L4
USB2P_7
L3
USB2N_8
G4
USB2P_8
G5
USB2N_9
M6
USB2P_9
N8
USB2N_10
H3
USB2P_10
H2
USB2N_11
R10
USB2P_11
P9
USB2N_12
G1
USB2P_12
G2
USB2N_13
N3
USB2P_13
N2
USB2N_14
E5
USB2P_14
F6
USB2_COMP
F4
USB2_VBUSSENSE
F3
USB2_ID
G3
DMI4_RXP
K29
DMI6_RXN
G26
DMI4_TXN
E28
DMI2_TXP
B31
PCIE1_TXN/USB31_7_TXN
A17
DMI7_RXN
R24
DMI5_RXP
L26
DMI5_TXN
C27
DMI3_TXP
B29
PCIE4_RXP/USB31_10_RXP
R18
DMI6_RXP
F26
DMI4_TXP
D29
DMI6_TXN
B26
GPP_F17/USB2_OC6#
AR37
DMI7_RXP
P24
PCIE3_RXP/USB31_9_RXP
J18
DMI5_TXP
B27
DMI7_TXN
B25
DMI6_TXP
C26
PCIE3_TXP/USB31_9_TXP
C19
DMI7_TXP
A25
PCIE21_RXN
T43
PCIE3_RXN/USB31_9_RXN
K18
GPP_E10/USB2_OC1#
AL40
GPP_E9/USB2_OC0#
AH36
PCIE22_RXN
U40
PCIE2_RXP/USB31_8_RXP
P21
PCIE5_RXN
F20
PCIE23_RXN
W43
PCIE21_RXP
R44
PCIE6_RXN
K21
PCIE21_TXN
G47
PCIE4_TXN/USB31_10_TXN
D20
PCIE3_TXN/USB31_9_TXN
B19
GPP_F16/USB2_OC5#
AR35
PCIE22_RXP
U41
PCIE7_RXN
L24
PCIE22_TXN
H47
PCIE5_RXP
G20
PCIE2_TXP/USB31_8_TXP
C18
PCIE5_TXN
B21
PCIE6_RXP
J21
PCIE21_TXP
F46
PCIE8_RXN
F24
PCIE6_TXN
D21
GPP_E12/USB2_OC3#
AL41
PCIE24_RXP
Y41
PCIE2_RXN/USB31_8_RXN
R21
DMI0_RXN
K34
PCIE7_RXP
J24
PCIE22_TXP
H48
PCIE24_TXN
G46
PCIE7_TXN
C23
PCIE5_TXP
A22
PCIE23_TXP
G48
DMI1_RXN
G33
PCIE8_RXP
G24
PCIE1_RXP/USB31_7_RXP
F16
PCIE6_TXP
C21
PCIE4_TXP/USB31_10_TXP
C20
PCIE8_TXN
B24
GPP_F18/USB2_OC7#
AV43
DMI2_RXN
K32
DMI0_RXP
J35
PCIE24_TXP
G45
DMI0_TXN
C33
GPD7
BE41
PCIE7_TXP
B23
PCIE2_TXN/USB31_8_TXN
B18
PCIE1_TXP/USB31_7_TXP
B17
DMI3_RXN
G30
DMI1_RXP
F34
DMI1_TXN
C32
PCIE8_TXP
C24
RSVD1
U13
PCIE4_RXN/USB31_10_RXN
N18
DMI4_RXN
M29
DMI2_RXP
J32
PCIE1_RXN/USB31_7_RXN
G17
DMI2_TXN
C31
DMI0_TXP
B33
GPP_F15/USB2_OC4#
AV47
DMI5_RXN
M26
DMI3_RXP
F30
DMI3_TXN
C29
DMI1_TXP
B32
GPP_E11/USB2_OC2#
AJ44
PCIE24_RXN
Y40
PCIE23_RXP
W44
PCIE23_TXN
G49
C326 0.22u_10V_X5R_04
S
D
G
Q13B
MTDK3S6R
5
34
R213
*10K_04
R109
1K_04
S
D
G
Q14B
MTDK3S6R
5
34
U9C
74LVC08APW
9
10
8
147
C322 0.22u_10V_X5R_04
USB_OC0#
USB_OC1#
USB_OC2#
VISACH2_D3
USB_OC4#
USB_OC5#
USB_OC6#
USB_OC7#
USB2_COMP
USB2_VBUSSENSE
TP_PCH_AB13
USB2_ID
SYS_PWROK_R
ALL_SYS_PWRGD
USB_OC4#
USB_OC7#
USB_OC5#
USB_OC6#
PM_PCH_PWROK_Q
PM_PCH_PWROK
USB_OC2#
VISACH2_D3
PCIE6_TXN
PCIE6_TXP
PCIE5_TXN
PCIE5_TXP
PCIE24_TXP
PCIE24_TXN
PCIE23_TXP
PCIE23_TXN
PCIE22_TXP
PCIE22_TXN
PCIE21_TXP
PCIE21_TXN
USB_OC0#
USB_OC1#
Sheet 25 of 57
PCH 2/9

Table of Contents

Related product manuals