EasyManua.ls Logo

ClimateWorx M52 - Fan Overload Alarm; Heater Overheat Alarm

Default Icon
70 pages
Print Icon
To Next Page IconTo Next Page
To Next Page IconTo Next Page
To Previous Page IconTo Previous Page
To Previous Page IconTo Previous Page
Loading...
Advanced M52 Microprocessor User's Guide
ADVANCED M52UMCT2019 COLOR
58
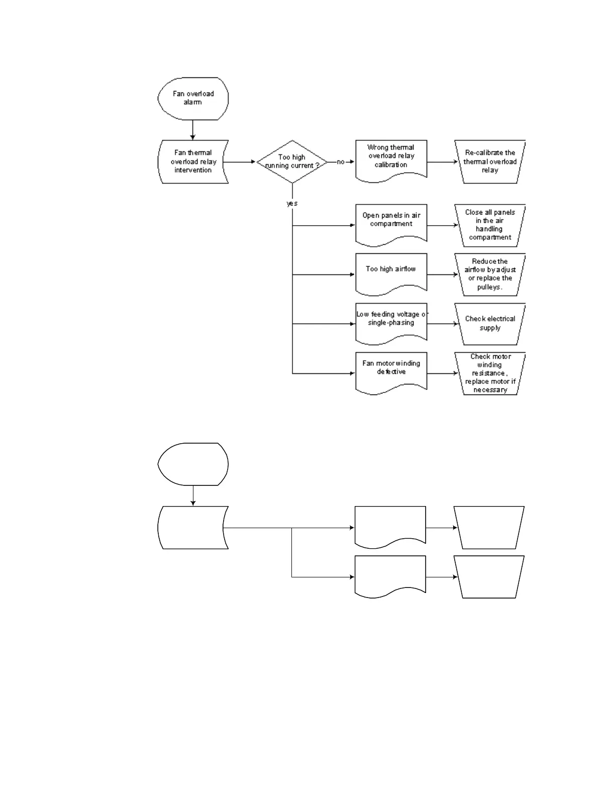
Fan Overload Alarm
Heater Overheat Alarm
Heater overheat
alarm
Safety overheat
thermostat
intervention
Dirty air filter
Replace filter
and re-calibrate
the filter
differential
pressure switch
Too low airflow
Check possible
obstructions in
air path

Table of Contents