EasyManua.ls Logo

Daikin brp069a42 - Page 142

Daikin brp069a42
161 pages
Print Icon
To Next Page IconTo Next Page
To Next Page IconTo Next Page
To Previous Page IconTo Previous Page
To Previous Page IconTo Previous Page
Loading...
141
• Control systems
• Standard protocol interfaces • BACnet Interface
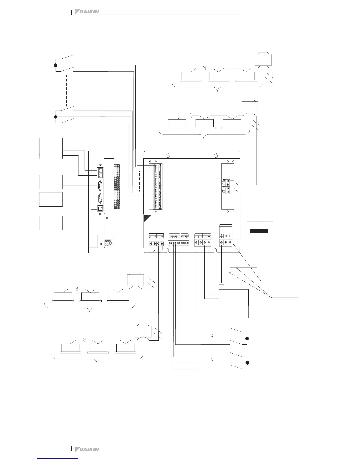
Wiring and Setting Procedures
System Wiring
[DIII-NET master] setting
Make sure to connect the unit with [DIII-NET master]. Do not remove the master central setting connector.
Remove the master central setting connectors of the centralised management controllers or ON/OFF controllers when using togheter
with other centralised controllers such as centralised management controllers or ON/OFF controllers.
C : 1P191170C
DI (12)
DI (11)
G
DI (2)
DI (1)
G
Line Phone RS232C-2 100BASE-TX
10BASE-T
RS232C-1
F1 F2 F1 F2 F1 F2
F1 F2 F1 F2 F1 F2
F1 F2 F1 F2 F1 F2
F1 F2 F1 F2 F1 F2
Power
DIII-1DIII-2
Di
RS485
Do-1
Do-2
AC100-240V
~
50/60Hz
DAIKIN D-BACS
Telephone
ACNSS
For
maintenance
Central
monitoring
board
BACnet client
Ethernet
Telephone line
maximumof64groups
maximumof64groups
Earth leakage breaker
(installforsafety)
Terminal contact size: M3.5
DIII-4 Force OFF input
DIII-2 Force OFF input
DIII-3 Force OFF input
DIII-1 Force OFF input
Power supply
wiring: 2.00mm
2
Air conditioner
malfunction
BACnet
®
Interface
malfunction
Outdoor
unit
Outdoor
unit
Power supply
100V-240V
50/60Hz
Outdoor
unit
Outdoor
unit
maximumof64groups
maximumof64groups

Table of Contents

Related product manuals